Suppr超能文献

乌干达2型糖尿病患者中护士主导的管理干预对收缩压的有效性:一项整群随机试验

Effectiveness of a nurse-led management intervention on systolic blood pressure among type 2 diabetes patients in Uganda: a cluster randomized trial.

作者信息

Lumu William, Bahendeka Silver, Kibirige Davis, Wesonga Ronald, Mutebi Ronald Kasoma

机构信息

Department of Internal Medicine, Mengo Hospital, P.O Box 7161, Kampala, Uganda.

Mother Kevin Post Graduate Medical School-Uganda Martyrs University, Kampala, Uganda.

出版信息

Clin Diabetes Endocrinol. 2024 May 20;10(1):16. doi: 10.1186/s40842-024-00173-w.

Abstract

BACKGROUND

Hypertension (HT) is an orchestrator of atherosclerotic cardiovascular disease (ASCVD) in people living with type 2 diabetes (T2D). Control of systolic blood pressure (SBP) and HT as a whole is suboptimal in diabetes, partly due to the scarcity of doctors. While nurse-led interventions are pragmatic and cost-effective in the control of HT in primary health care, their effectiveness on SBP control among patients with T2D in Uganda is scantly known.

AIM

We evaluated the effectiveness of a nurse-led management intervention on SBP among T2D patients with a high ASCVD risk in Uganda.

METHODS

A two-armed cluster randomized controlled trial compared the nurse-led management intervention with usual doctor-led care. The intervention involved training nurses to provide structured health education, protocol-based HT/CVD management, 24-h phone calls, and 2-monthly text messages for 6 months. The primary outcome was the mean difference in SBP change among patients with T2D with a high ASCVD risk in the intervention and control groups after 6 months. The secondary outcome was the absolute difference in the number of patients at target for SBP, total cholesterol (TC), fasting blood glucose (FBG), glycated hemoglobin (HbA1C), low-density lipoprotein (LDL), triglycerides (TG), and body mass index (BMI) after the intervention. The study was analyzed according to the intention-to-treat principle. Generalized estimating equations were used to assess intra-cluster effect modifiers. Statistical significance was set at 0.05 for all analyses.

RESULTS

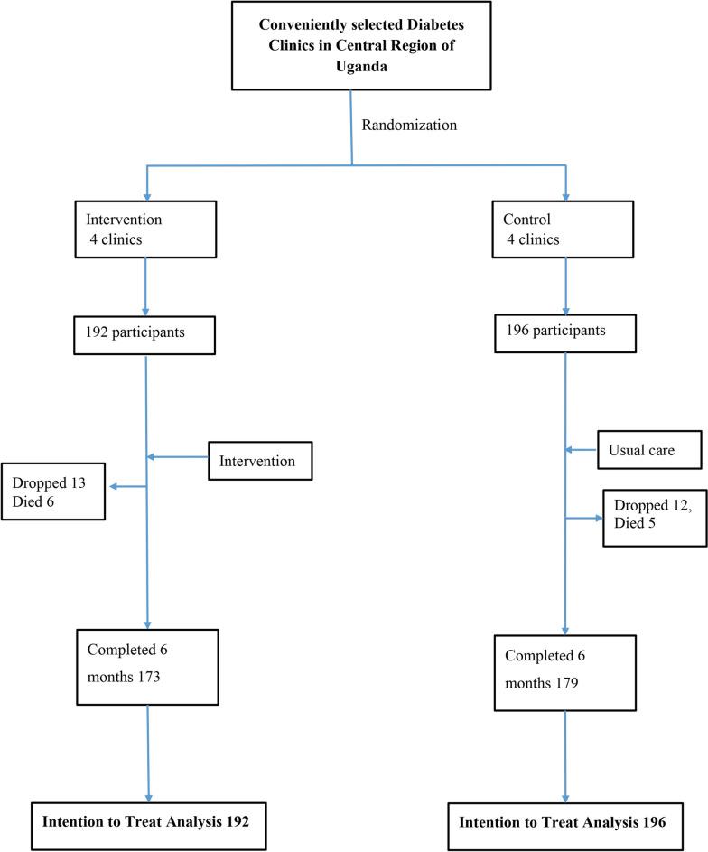
Eight clinics (n = 388 patients) were included (intervention 4 clinics; n = 192; control 4 clinics; n = 196). A nurse-led intervention reduced SBP by -11.21 ± 16.02 mmHg with a mean difference between the groups of -13.75 mmHg (95% CI -16.48 to -11.02, p < 0.001). An increase in SBP of 2.54 ± 10.95 mmHg was observed in the control group. Diastolic blood pressure was reduced by -6.80 ± 9.48 mmHg with a mean difference between groups of -7.20 mmHg (95% C1 -8.87 to -5.48, p < 0.001). The mean differences in the change in ASCVD score and glycated hemoglobin were -4.73% (95% CI -5.95 to -3.51, p = 0.006) and -0.82% (95% CI -1.30 to -0.35, p = 0.001), respectively. There were significant absolute differences in the number of patients at target in SBP (p = 0.001), DBP (p = 0.003), and TC (p = 0.008).

CONCLUSION

A nurse-led management intervention reduces SBP and ASCVD risk among patients with T2D. Such an intervention may be pragmatic in the screening and management of HT/ASCVD in Uganda.

TRIAL REGISTRATION

Pan African Clinical Trial Registry, PACTR202001916873358, registered on 6th October 2019.

摘要

背景

高血压(HT)是2型糖尿病(T2D)患者动脉粥样硬化性心血管疾病(ASCVD)的一个促成因素。在糖尿病患者中,收缩压(SBP)和整体高血压的控制并不理想,部分原因是医生短缺。虽然在初级卫生保健中,由护士主导的干预措施在控制高血压方面既实用又具有成本效益,但在乌干达,其对T2D患者SBP控制的有效性却鲜为人知。

目的

我们评估了在乌干达对具有高ASCVD风险的T2D患者进行由护士主导的管理干预对SBP的有效性。

方法

一项双臂整群随机对照试验将由护士主导的管理干预与常规的医生主导护理进行了比较。干预措施包括培训护士提供结构化健康教育、基于方案的高血压/心血管疾病管理、24小时电话随访以及为期6个月的每月两次短信提醒。主要结局是干预组和对照组中具有高ASCVD风险的T2D患者在6个月后SBP变化的平均差异。次要结局是干预后SBP、总胆固醇(TC)、空腹血糖(FBG)、糖化血红蛋白(HbA1C)、低密度脂蛋白(LDL)、甘油三酯(TG)和体重指数(BMI)达到目标值的患者数量的绝对差异。该研究根据意向性分析原则进行分析。使用广义估计方程评估组内效应修饰因素。所有分析的统计学显著性设定为0.05。

结果

纳入了8家诊所(n = 388例患者)(干预组4家诊所;n = 192;对照组4家诊所;n = 196)。由护士主导的干预使SBP降低了-11.21±16.02 mmHg,两组之间的平均差异为-13.75 mmHg(95%CI -16.48至-11.02,p < 0.001)。对照组的SBP升高了2.54±10.95 mmHg。舒张压降低了-6.80±9.48 mmHg,两组之间的平均差异为-7.20 mmHg(95%CI -8.87至-5.48,p < 0.001)。ASCVD评分变化和糖化血红蛋白的平均差异分别为-4.73%(95%CI -5.95至-3.51,p = 0.006)和-0.82%(95%CI -1.30至-0.35,p = 0.001)。在SBP(p = 0.001)、DBP(p = 0.003)和TC(p = 0.008)达到目标值的患者数量上存在显著的绝对差异。

结论

由护士主导的管理干预可降低T2D患者的SBP和ASCVD风险。这种干预措施在乌干达高血压/ASCVD的筛查和管理中可能是切实可行的。

试验注册

泛非临床试验注册中心,注册号PACTR202001916873358,于2019年10月6日注册。

https://cdn.ncbi.nlm.nih.gov/pmc/blobs/b55b/11103986/89f9eddcd48b/40842_2024_173_Fig1_HTML.jpg

文献检索

告别复杂PubMed语法,用中文像聊天一样搜索,搜遍4000万医学文献。AI智能推荐,让科研检索更轻松。

立即免费搜索

文件翻译

保留排版,准确专业,支持PDF/Word/PPT等文件格式,支持 12+语言互译。

免费翻译文档

深度研究

AI帮你快速写综述,25分钟生成高质量综述,智能提取关键信息,辅助科研写作。

立即免费体验