Sun Ting, Zhang Penghua, Zhang Qingyi, Wang Binhui, Zhao Qitai, Liu Fenghui, Ma Xiaohua, Zhao Chunling, Zhou Xiaolei, Chen Ruiying, Ouyang Songyun
Department of Respiratory and Critical Care Medicine, the First Affiliated Hospital of Zhengzhou University, Zhengzhou 450052, China.
Department of Radiology, The Third Affiliated Hospital of Zhengzhou University, Zhengzhou, China.
Heliyon. 2024 May 7;10(10):e30780. doi: 10.1016/j.heliyon.2024.e30780. eCollection 2024 May 30.
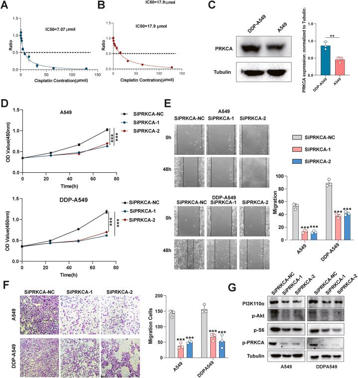
Cisplatin-based chemotherapy is the current standard care for lung cancer patients; however, drug resistance frequently develops during treatment, thereby limiting therapeutic efficacy.The molecular mechanisms underlying cisplatin resistance remain elusive. In this study, we conducted an analysis of microarray data from the Gene Expression Omnibus (GEO) database under the accession numbers GSE21656, which encompassed expression profiling of cisplatin-resistant H460 (DDP-H460)and the parental cells (H460). Subsequently, we calculated the differentially expressed genes (DEGs) between DDP-H460 and H460. Gene Ontology (GO) enrichment analysis and Kyoto Encyclopedia of Genes and Genomes (KEGG) pathway analysis of DEGs demonstrated significant impact on the Rap1, PI3K/AKT and MAPK signaling pathways. Moreover, protein and protein interaction (PPI) network analysis identified PRKCA, DET1, and UBE2N as hub genes that potentially contribute predominantly to cisplatin resistance. Ultimately, PRKCA was selected for validation due to its significant prognostic effect, which predicts unfavorable overall survival and disease-free survival in patients with lung cancer. Network analysis conducted on The Cancer Genome Atlas (TCGA) database revealed a strong gene-level correlation between PRKCA and TP53, CDKN2A, BYR2, TTN, KRAS, and PIK3CA; whereas at the protein level, it exhibited a high correlation with EGFR, Lck, Bcl2, and Syk. The in vitro experiments revealed that was upregulated in the cisplatin-resistant A549 cells (DDP-A549), while knockdown of PRKCA increased DDP-A549 apoptosis upon cisplatin treatment. Moreover, we observed that PRKCA knockdown attenuated DDP-A549 proliferation, migration and invasion ability. Western blot analysis demonstrated that PRKCA knockdown downregulated phosphorylation of PI3K expression while upregulated the genes involved in ferroptosis signaling. In summary, our results elucidate the role of PRKCA in acquiring resistance to cisplatin and underscore its potential as a therapeutic target for cisplatin-resistant lung cancer.
以顺铂为基础的化疗是目前肺癌患者的标准治疗方法;然而,治疗期间经常会出现耐药性,从而限制了治疗效果。顺铂耐药的分子机制仍然不清楚。在本研究中,我们对基因表达综合数据库(GEO)中登录号为GSE21656的微阵列数据进行了分析,该数据库包含顺铂耐药的H460(DDP-H460)和亲本细胞(H460)的表达谱。随后,我们计算了DDP-H460和H460之间的差异表达基因(DEG)。对DEG进行基因本体论(GO)富集分析和京都基因与基因组百科全书(KEGG)通路分析,结果表明其对Rap1、PI3K/AKT和MAPK信号通路有显著影响。此外,蛋白质与蛋白质相互作用(PPI)网络分析确定PRKCA、DET1和UBE2N为核心基因,它们可能主要导致顺铂耐药。最终,由于PRKCA具有显著的预后作用,可预测肺癌患者不良的总生存期和无病生存期,因此选择对其进行验证。对癌症基因组图谱(TCGA)数据库进行的网络分析显示,PRKCA与TP53、CDKN2A、BYR2、TTN、KRAS和PIK3CA在基因水平上有很强的相关性;而在蛋白质水平上,它与EGFR、Lck、Bcl2和Syk高度相关。体外实验显示,顺铂耐药的A549细胞(DDP-A549)中 上调,而敲低PRKCA可增加顺铂处理后DDP-A549细胞的凋亡。此外,我们观察到敲低PRKCA可减弱DDP-A549细胞的增殖、迁移和侵袭能力。蛋白质印迹分析表明,敲低PRKCA可下调PI3K表达的磷酸化水平,同时上调铁死亡信号通路相关基因的表达。总之,我们的结果阐明了PRKCA在获得顺铂耐药中的作用,并强调了其作为顺铂耐药肺癌治疗靶点的潜力。