Suppr超能文献

雌激素可恢复糖尿病前期小鼠内脏脂肪中紊乱的脂质代谢。

Estrogen restores disordered lipid metabolism in visceral fat of prediabetic mice.

作者信息

Liu Su-Huan, Shangguan Zhao-Shui, Maitiaximu Paiziliya, Li Zhi-Peng, Chen Xin-Xin, Li Can-Dong

机构信息

Research Base of Chinese Medicine Syndrome, Fujian University of Traditional Chinese Medicine, Fuzhou 350122, Fujian Province, China.

Research Center for Translational Medicine, The First Affiliated Hospital of Xiamen University, School of Medicine, Xiamen University, Xiamen 361003, Fujian Province, China.

出版信息

World J Diabetes. 2024 May 15;15(5):988-1000. doi: 10.4239/wjd.v15.i5.988.

Abstract

BACKGROUND

Visceral obesity is increasingly prevalent among adolescents and young adults and is commonly recognized as a risk factor for type 2 diabetes. Estrogen [17β-estradiol (E2)] is known to offer protection against obesity diverse me-chanisms, while its specific effects on visceral adipose tissue (VAT) remain to be fully elucidated.

AIM

To investigate the impact of E2 on the gene expression profile within VAT of a mouse model of prediabetes.

METHODS

Metabolic parameters were collected, encompassing body weight, weights of visceral and subcutaneous adipose tissues (VAT and SAT), random blood glucose levels, glucose tolerance, insulin tolerance, and overall body composition. The gene expression profiles of VAT were quantified utilizing the Whole Mouse Genome Oligo Microarray and subsequently analyzed through Agilent Feature Extraction software. Functional and pathway analyses were conducted employing Gene Ontology and Kyoto Encyclopedia of Genes and Genomes analyses, respectively.

RESULTS

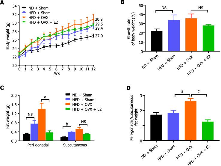
Feeding a high-fat diet (HFD) moderately increased the weights of both VAT and SAT, but this increase was mitigated by the protective effect of endogenous E2. Conversely, ovariectomy (OVX) led to a significant increase in VAT weight and the VAT/SAT weight ratio, and this increase was also reversed with E2 treatment. Notably, OVX diminished the expression of genes involved in lipid metabolism compared to HFD feeding alone, signaling a widespread reduction in lipid metabolic activity, which was completely counteracted by E2 administration. This study provides a comprehensive insight into E2's local and direct protective effects against visceral adiposity in VAT at the gene level.

CONCLUSION

In conclusion, the present study demonstrated that the HFD-induced over-nutritional challenge disrupted the gene expression profile of visceral fat, leading to a universally decreased lipid metabolic status in E2 deficient mice. E2 treatment effectively reversed this condition, shedding light on the mechanistic role and therapeutic potential of E2 in combating visceral obesity.

摘要

背景

内脏肥胖在青少年和年轻人中越来越普遍,通常被认为是2型糖尿病的危险因素。已知雌激素[17β-雌二醇(E2)]通过多种机制对肥胖具有保护作用,但其对内脏脂肪组织(VAT)的具体影响仍有待充分阐明。

目的

研究E2对糖尿病前期小鼠模型VAT内基因表达谱的影响。

方法

收集代谢参数,包括体重、内脏和皮下脂肪组织(VAT和SAT)重量、随机血糖水平、葡萄糖耐量、胰岛素耐量和总体身体组成。利用全小鼠基因组寡核苷酸微阵列对VAT的基因表达谱进行定量,随后通过安捷伦特征提取软件进行分析。分别采用基因本体论和京都基因与基因组百科全书分析进行功能和通路分析。

结果

高脂饮食(HFD)适度增加了VAT和SAT的重量,但内源性E2的保护作用减轻了这种增加。相反,卵巢切除术(OVX)导致VAT重量和VAT/SAT重量比显著增加,而E2治疗可逆转这种增加。值得注意的是,与单独的HFD喂养相比,OVX降低了参与脂质代谢的基因的表达,表明脂质代谢活性普遍降低,而E2给药完全抵消了这种降低。本研究在基因水平上全面深入地了解了E2对VAT内脏肥胖局部和直接的保护作用。

结论

总之,本研究表明,HFD诱导的营养过剩挑战破坏了内脏脂肪的基因表达谱,导致E2缺乏小鼠的脂质代谢状态普遍下降。E2治疗有效地逆转了这种情况,揭示了E2在对抗内脏肥胖中的作用机制和治疗潜力。

https://cdn.ncbi.nlm.nih.gov/pmc/blobs/bd8a/11099359/7d09bb162251/WJD-15-988-g001.jpg

文献检索

告别复杂PubMed语法,用中文像聊天一样搜索,搜遍4000万医学文献。AI智能推荐,让科研检索更轻松。

立即免费搜索

文件翻译

保留排版,准确专业,支持PDF/Word/PPT等文件格式,支持 12+语言互译。

免费翻译文档

深度研究

AI帮你快速写综述,25分钟生成高质量综述,智能提取关键信息,辅助科研写作。

立即免费体验