Department for Experimental and Translational Medicine, Division of Medicine, 5 University Street, University College London, London, WC1E 6JJ, UK.
School of Cancer and Pharmaceutical Sciences, King's College London, London, SE1 1UL, UK.
Nat Commun. 2024 May 21;15(1):4326. doi: 10.1038/s41467-024-48138-y.
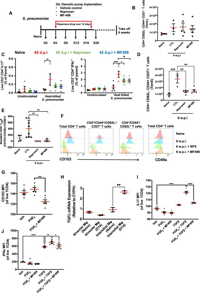
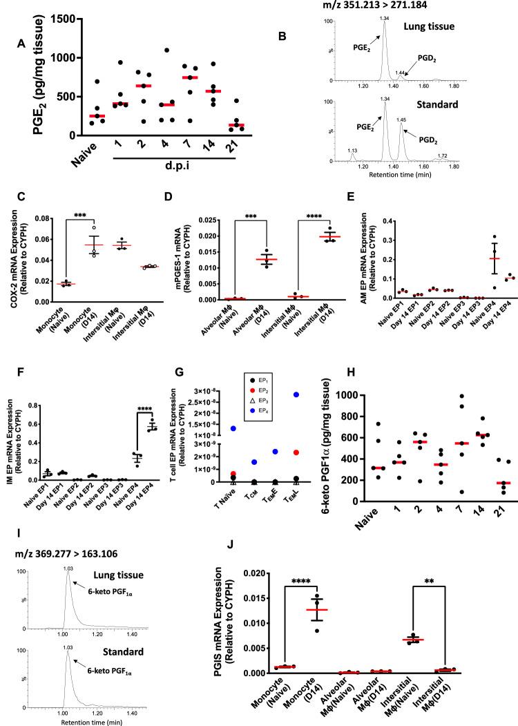
Resolving inflammation is thought to return the affected tissue back to homoeostasis but recent evidence supports a non-linear model of resolution involving a phase of prolonged immune activity. Here we show that within days following resolution of Streptococcus pneumoniae-triggered lung inflammation, there is an influx of antigen specific lymphocytes with a memory and tissue-resident phenotype as well as macrophages bearing alveolar or interstitial phenotype. The transcriptome of these macrophages shows enrichment of genes associated with prostaglandin biosynthesis and genes that drive T cell chemotaxis and differentiation. Therapeutic depletion of post-resolution macrophages, inhibition of prostaglandin E2 (PGE) synthesis or treatment with an EP4 antagonist, MF498, reduce numbers of lung CD4/CD44/CD62L and CD4/CD44/CD62L/CD27 T cells as well as their expression of the α-integrin, CD103. The T cells fail to reappear and reactivate upon secondary challenge for up to six weeks following primary infection. Concomitantly, EP4 antagonism through MF498 causes accumulation of lung macrophages and marked tissue fibrosis. Our study thus shows that PGE signalling, predominantly via EP4, plays an important role during the second wave of immune activity following resolution of inflammation. This secondary immune activation drives local tissue-resident T cell development while limiting tissue injury.
人们认为消除炎症可以使受影响的组织恢复到体内平衡,但最近的证据支持一种涉及延长免疫活性阶段的非线性炎症消退模型。在这里,我们发现,在肺炎链球菌引发的肺部炎症消退后的几天内,会有大量具有记忆和组织驻留表型的抗原特异性淋巴细胞以及具有肺泡或间质性表型的巨噬细胞涌入。这些巨噬细胞的转录组显示,与前列腺素生物合成相关的基因以及驱动 T 细胞趋化和分化的基因富集。在炎症消退后,巨噬细胞耗竭、前列腺素 E2 (PGE) 合成抑制或用 EP4 拮抗剂 MF498 治疗,可减少肺部 CD4/CD44/CD62L 和 CD4/CD44/CD62L/CD27 T 细胞的数量及其α整合素、CD103 的表达。在初次感染后长达 6 周的时间内,这些 T 细胞不会再次出现和重新激活。同时,MF498 通过 EP4 拮抗作用导致肺部巨噬细胞积累和明显的组织纤维化。因此,我们的研究表明,PGE 信号主要通过 EP4 在炎症消退后的第二次免疫活性波中发挥重要作用。这种二次免疫激活促进局部组织驻留 T 细胞的发育,同时限制组织损伤。