• 文献检索
  • 文档翻译
  • 深度研究
  • 学术资讯
  • Suppr Zotero 插件Zotero 插件
  • 邀请有礼
  • 套餐&价格
  • 历史记录
应用&插件
Suppr Zotero 插件Zotero 插件浏览器插件Mac 客户端Windows 客户端微信小程序
定价
高级版会员购买积分包购买API积分包
服务
文献检索文档翻译深度研究API 文档MCP 服务
关于我们
关于 Suppr公司介绍联系我们用户协议隐私条款
关注我们

Suppr 超能文献

核心技术专利:CN118964589B侵权必究
粤ICP备2023148730 号-1Suppr @ 2026

文献检索

告别复杂PubMed语法,用中文像聊天一样搜索,搜遍4000万医学文献。AI智能推荐,让科研检索更轻松。

立即免费搜索

文件翻译

保留排版,准确专业,支持PDF/Word/PPT等文件格式,支持 12+语言互译。

免费翻译文档

深度研究

AI帮你快速写综述,25分钟生成高质量综述,智能提取关键信息,辅助科研写作。

立即免费体验

癌相关成纤维细胞衍生的骨膜蛋白通过整合素-FAK-STAT3 信号促进甲状腺乳头状瘤生长。

Cancer-associated fibroblast-derived periostin promotes papillary thyroid tumor growth through integrin-FAK-STAT3 signaling.

机构信息

State Key Laboratory of Cellular Stress Biology, School of Life Sciences, Faculty of Medicine and Life Sciences, Xiamen University, Xiamen 361102, China.

Department of Hematology, the First Affiliated Hospital of Xiamen University and Institute of Hematology, School of Medicine, Xiamen University, Xiamen 361003, China.

出版信息

Theranostics. 2024 May 13;14(7):3014-3028. doi: 10.7150/thno.94207. eCollection 2024.

DOI:10.7150/thno.94207
PMID:38773979
原文链接:https://pmc.ncbi.nlm.nih.gov/articles/PMC11103496/
Abstract

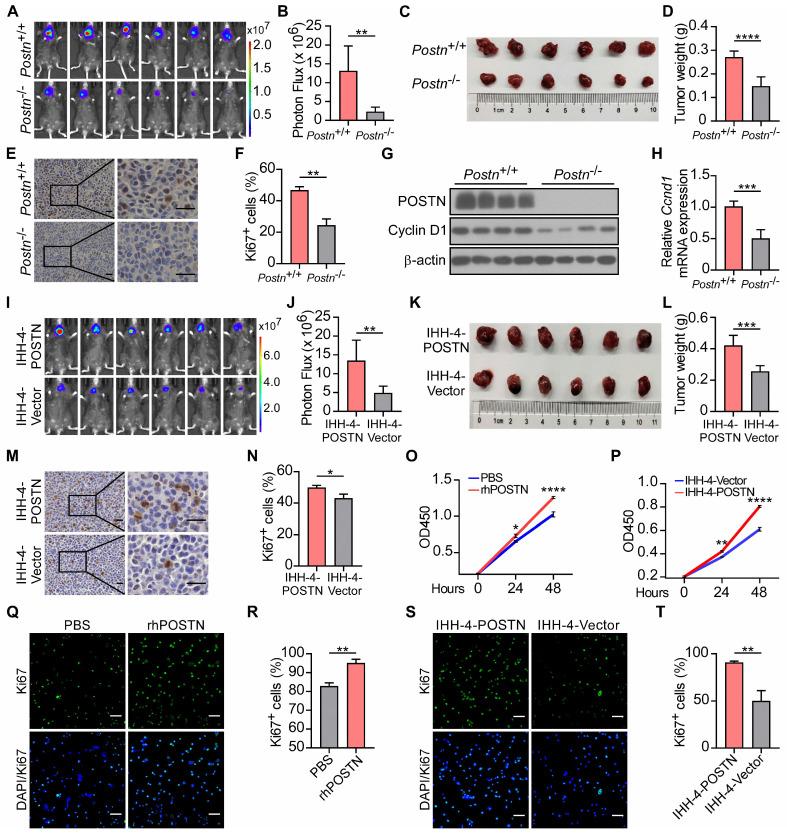
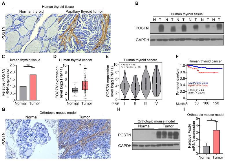
Periostin (POSTN) is a critical extracellular matrix protein in various tumor microenvironments. However, the function of POSTN in thyroid cancer progression remains largely unknown. and knock-out mice and orthotopic mouse models were used to determine the role of POSTN on papillary thyroid tumor progression. Immunofluorescence, cell co-culture, fluorescence hybridization, chromatin immunoprecipitation assay, recombinant protein and inhibitor treatment were performed to explore the underlying mechanisms of POSTN-promoted papillary thyroid tumor growth. POSTN is up-regulated in papillary thyroid tumors and negatively correlates with the overall survival of patients with thyroid cancer. Cancer-associated fibroblast (CAF)-derived POSTN promotes papillary thyroid tumor growth and . POSTN deficiency in CAFs significantly impairs CAF-promoted papillary thyroid tumor growth. POSTN promotes papillary thyroid tumor cell proliferation and IL-4 expression through integrin-FAK-STAT3 signaling. In turn, tumor cell-derived IL-4 induces the activation of CAFs and stimulates POSTN expression by activating STAT6. We reveal the crucial role of CAF-derived POSTN and tumor cell-derived IL-4 in driving the development of papillary thyroid tumors through the POSTN-integrin-FAK-STAT3-IL-4 pathway in tumor cells and IL-4-STAT6-POSTN signaling in CAFs. Our findings underscore the significance of POSTN and IL-4 as critical molecular mediators in the dynamic interplay between CAFs and tumor cells, ultimately supporting the growth of papillary thyroid tumors.

摘要

纤调蛋白(POSTN)是各种肿瘤微环境中一种关键的细胞外基质蛋白。然而,POSTN 在甲状腺癌进展中的功能仍知之甚少。本研究使用 POSTN 敲除小鼠和原位小鼠模型,以确定 POSTN 对甲状腺乳头状瘤进展的作用。进行免疫荧光、细胞共培养、荧光杂交、染色质免疫沉淀分析、重组蛋白和抑制剂处理,以探索 POSTN 促进甲状腺乳头状瘤生长的潜在机制。POSTN 在甲状腺乳头状瘤中上调,并与甲状腺癌患者的总生存率呈负相关。癌相关成纤维细胞(CAF)衍生的 POSTN 促进甲状腺乳头状瘤生长和转移。CAF 中 POSTN 的缺失显著损害了 CAF 促进的甲状腺乳头状瘤生长。POSTN 通过整合素-FAK-STAT3 信号通路促进甲状腺乳头状瘤细胞增殖和 IL-4 表达。反过来,肿瘤细胞衍生的 IL-4 通过激活 STAT6 激活 CAF 并刺激 POSTN 表达。我们揭示了 CAF 衍生的 POSTN 和肿瘤细胞衍生的 IL-4 通过 POSTN-整合素-FAK-STAT3-IL-4 通路在肿瘤细胞中以及 IL-4-STAT6-POSTN 信号通路在 CAF 中驱动甲状腺乳头状瘤发展的关键作用。我们的研究结果强调了 POSTN 和 IL-4 作为 CAFs 和肿瘤细胞之间动态相互作用的关键分子介质的重要性,最终支持甲状腺乳头状瘤的生长。

https://cdn.ncbi.nlm.nih.gov/pmc/blobs/1360/11103496/bbca9734ba72/thnov14p3014g007.jpg
https://cdn.ncbi.nlm.nih.gov/pmc/blobs/1360/11103496/69eabd4e2eb8/thnov14p3014g001.jpg
https://cdn.ncbi.nlm.nih.gov/pmc/blobs/1360/11103496/f04d1e6a0a55/thnov14p3014g002.jpg
https://cdn.ncbi.nlm.nih.gov/pmc/blobs/1360/11103496/a98ef1ef794c/thnov14p3014g003.jpg
https://cdn.ncbi.nlm.nih.gov/pmc/blobs/1360/11103496/282c77f2fd28/thnov14p3014g004.jpg
https://cdn.ncbi.nlm.nih.gov/pmc/blobs/1360/11103496/73d6ff156ed8/thnov14p3014g005.jpg
https://cdn.ncbi.nlm.nih.gov/pmc/blobs/1360/11103496/82cdfd41bc11/thnov14p3014g006.jpg
https://cdn.ncbi.nlm.nih.gov/pmc/blobs/1360/11103496/bbca9734ba72/thnov14p3014g007.jpg
https://cdn.ncbi.nlm.nih.gov/pmc/blobs/1360/11103496/69eabd4e2eb8/thnov14p3014g001.jpg
https://cdn.ncbi.nlm.nih.gov/pmc/blobs/1360/11103496/f04d1e6a0a55/thnov14p3014g002.jpg
https://cdn.ncbi.nlm.nih.gov/pmc/blobs/1360/11103496/a98ef1ef794c/thnov14p3014g003.jpg
https://cdn.ncbi.nlm.nih.gov/pmc/blobs/1360/11103496/282c77f2fd28/thnov14p3014g004.jpg
https://cdn.ncbi.nlm.nih.gov/pmc/blobs/1360/11103496/73d6ff156ed8/thnov14p3014g005.jpg
https://cdn.ncbi.nlm.nih.gov/pmc/blobs/1360/11103496/82cdfd41bc11/thnov14p3014g006.jpg
https://cdn.ncbi.nlm.nih.gov/pmc/blobs/1360/11103496/bbca9734ba72/thnov14p3014g007.jpg

相似文献

1
Cancer-associated fibroblast-derived periostin promotes papillary thyroid tumor growth through integrin-FAK-STAT3 signaling.癌相关成纤维细胞衍生的骨膜蛋白通过整合素-FAK-STAT3 信号促进甲状腺乳头状瘤生长。
Theranostics. 2024 May 13;14(7):3014-3028. doi: 10.7150/thno.94207. eCollection 2024.
2
Periostin promotes ovarian cancer metastasis by enhancing M2 macrophages and cancer-associated fibroblasts via integrin-mediated NF-κB and TGF-β2 signaling.骨桥蛋白通过整合素介导的 NF-κB 和 TGF-β2 信号通路增强 M2 巨噬细胞和癌相关成纤维细胞促进卵巢癌转移。
J Biomed Sci. 2022 Dec 22;29(1):109. doi: 10.1186/s12929-022-00888-x.
3
PDLIM7 Promotes Tumor Metastasis in Papillary Thyroid Carcinoma via Stabilizing Focal Adhesion Kinase Protein.PDLIM7通过稳定粘着斑激酶蛋白促进甲状腺乳头状癌的肿瘤转移。
Thyroid. 2024 May;34(5):598-610. doi: 10.1089/thy.2023.0497. Epub 2024 Feb 20.
4
Periostin in Cancer-Associated Fibroblasts Promotes Esophageal Squamous Cell Carcinoma Progression by Enhancing Cancer and Stromal Cell Migration.成纤维细胞中骨桥蛋白促进食管鳞癌进展,增强癌细胞和基质细胞迁移。
Am J Pathol. 2024 May;194(5):828-848. doi: 10.1016/j.ajpath.2023.12.010. Epub 2024 Feb 5.
5
Periostin secreted by cancer-associated fibroblasts promotes cancer progression and drug resistance in non-small cell lung cancer.成纤维细胞分泌的骨桥蛋白促进非小细胞肺癌的癌症进展和耐药性。
J Mol Med (Berl). 2023 Dec;101(12):1603-1614. doi: 10.1007/s00109-023-02384-7. Epub 2023 Oct 13.
6
Periostin Promotes Colorectal Tumorigenesis through Integrin-FAK-Src Pathway-Mediated YAP/TAZ Activation.骨桥蛋白通过整合素-FAK-Src 通路介导的 YAP/TAZ 激活促进结直肠肿瘤发生。
Cell Rep. 2020 Jan 21;30(3):793-806.e6. doi: 10.1016/j.celrep.2019.12.075.
7
Periostin-mediated NOTCH1 activation between tumor cells and HSCs crosstalk promotes liver metastasis of small cell lung cancer.骨膜蛋白介导的肿瘤细胞与肝星状细胞之间的NOTCH1激活串扰促进小细胞肺癌肝转移。
J Exp Clin Cancer Res. 2025 Jan 7;44(1):6. doi: 10.1186/s13046-024-03266-7.
8
Stromal POSTN induced by TGF-β1 facilitates the migration and invasion of ovarian cancer.TGF-β1 诱导的基质 POSTN 促进卵巢癌细胞的迁移和侵袭。
Gynecol Oncol. 2021 Feb;160(2):530-538. doi: 10.1016/j.ygyno.2020.11.026. Epub 2020 Dec 13.
9
Melatonin attenuates Helicobacter pylori-mediated cholangiocarcinoma-associated fibroblast activation via modulating integrin/FAK signaling pathway.褪黑素通过调节整合素/黏着斑激酶信号通路减轻幽门螺杆菌介导的胆管癌相关成纤维细胞激活。
Sci Rep. 2025 May 6;15(1):15780. doi: 10.1038/s41598-025-99980-z.
10
Cancer-associated fibroblast-derived Lumican promotes gastric cancer progression via the integrin β1-FAK signaling pathway.癌症相关成纤维细胞衍生的核心蛋白聚糖通过整合素β1-黏着斑激酶信号通路促进胃癌进展。
Int J Cancer. 2017 Sep 1;141(5):998-1010. doi: 10.1002/ijc.30801. Epub 2017 Jun 21.

引用本文的文献

1
Cancer-Associated Fibroblasts: Heterogeneity, Cancer Pathogenesis, and Therapeutic Targets.癌症相关成纤维细胞:异质性、癌症发病机制及治疗靶点
MedComm (2020). 2025 Jul 11;6(7):e70292. doi: 10.1002/mco2.70292. eCollection 2025 Jul.
2
Differential expression of cytokines and vitamin D in benign and malignant thyroid diseases.细胞因子和维生素D在甲状腺良恶性疾病中的差异表达
Sci Rep. 2025 Jul 2;15(1):23493. doi: 10.1038/s41598-025-06882-1.
3
Mechanistic study of quercetin in the treatment of thyroid cancer with diabetes based on network pharmacology and experiments.

本文引用的文献

1
Periostin-TGF-β feedforward loop contributes to tumour-stroma crosstalk in liver metastatic outgrowth of colorectal cancer.骨桥蛋白-TGF-β正反馈环路促进结直肠癌肝转移生长过程中的肿瘤-基质相互作用。
Br J Cancer. 2024 Feb;130(3):358-368. doi: 10.1038/s41416-023-02516-3. Epub 2023 Dec 14.
2
An IL-4 signalling axis in bone marrow drives pro-tumorigenic myelopoiesis.IL-4 信号轴在骨髓中驱动促肿瘤发生的髓系细胞生成。
Nature. 2024 Jan;625(7993):166-174. doi: 10.1038/s41586-023-06797-9. Epub 2023 Dec 6.
3
Thyroid cancer.甲状腺癌。
基于网络药理学和实验的槲皮素治疗糖尿病合并甲状腺癌的机制研究
Front Endocrinol (Lausanne). 2025 Jun 12;16:1537799. doi: 10.3389/fendo.2025.1537799. eCollection 2025.
4
Prognostic Protein Biomarker Screening for Thyroid Carcinoma Based on Cancer Proteomics Profiles.基于癌症蛋白质组学图谱的甲状腺癌预后蛋白质生物标志物筛选
Biomedicines. 2024 Sep 10;12(9):2066. doi: 10.3390/biomedicines12092066.
5
Emerging insights into thyroid cancer from immunotherapy perspective: A bibliometric analysis.从免疫治疗角度看甲状腺癌的新见解:文献计量分析。
Hum Vaccin Immunother. 2024 Dec 31;20(1):2403170. doi: 10.1080/21645515.2024.2403170. Epub 2024 Sep 18.
Lancet. 2023 May 6;401(10387):1531-1544. doi: 10.1016/S0140-6736(23)00020-X. Epub 2023 Apr 3.
4
The evolving tumor microenvironment: From cancer initiation to metastatic outgrowth.不断演变的肿瘤微环境:从癌症起始到转移灶生长
Cancer Cell. 2023 Mar 13;41(3):374-403. doi: 10.1016/j.ccell.2023.02.016.
5
Periostin deficiency reduces PD-1 tumor-associated macrophage infiltration and enhances anti-PD-1 efficacy in colorectal cancer.骨膜蛋白缺失减少 PD-1 肿瘤相关巨噬细胞浸润并增强结直肠癌抗 PD-1 疗效。
Cell Rep. 2023 Feb 28;42(2):112090. doi: 10.1016/j.celrep.2023.112090. Epub 2023 Feb 9.
6
Interferon-dependent SLC14A1 cancer-associated fibroblasts promote cancer stemness via WNT5A in bladder cancer.干扰素依赖的 SLC14A1 癌症相关成纤维细胞通过 WNT5A 在膀胱癌中促进癌症干性。
Cancer Cell. 2022 Dec 12;40(12):1550-1565.e7. doi: 10.1016/j.ccell.2022.11.005. Epub 2022 Dec 1.
7
Thyroid Cancer and Fibroblasts.甲状腺癌与成纤维细胞
Cancers (Basel). 2022 Aug 29;14(17):4172. doi: 10.3390/cancers14174172.
8
A non-canonical type 2 immune response coordinates tuberculous granuloma formation and epithelialization.非经典的 2 型免疫反应协调结核肉芽肿的形成和上皮化。
Cell. 2021 Apr 1;184(7):1757-1774.e14. doi: 10.1016/j.cell.2021.02.046. Epub 2021 Mar 23.
9
Thyroid cancer incidence trends by histology in 25 countries: a population-based study.25 个国家基于人群的甲状腺癌发病率的组织学趋势研究。
Lancet Diabetes Endocrinol. 2021 Apr;9(4):225-234. doi: 10.1016/S2213-8587(21)00027-9. Epub 2021 Mar 1.
10
Global Cancer Statistics 2020: GLOBOCAN Estimates of Incidence and Mortality Worldwide for 36 Cancers in 185 Countries.《全球癌症统计数据 2020:全球 185 个国家和地区 36 种癌症的发病率和死亡率估计》。
CA Cancer J Clin. 2021 May;71(3):209-249. doi: 10.3322/caac.21660. Epub 2021 Feb 4.