• 文献检索
  • 文档翻译
  • 深度研究
  • 学术资讯
  • Suppr Zotero 插件Zotero 插件
  • 邀请有礼
  • 套餐&价格
  • 历史记录
应用&插件
Suppr Zotero 插件Zotero 插件浏览器插件Mac 客户端Windows 客户端微信小程序
定价
高级版会员购买积分包购买API积分包
服务
文献检索文档翻译深度研究API 文档MCP 服务
关于我们
关于 Suppr公司介绍联系我们用户协议隐私条款
关注我们

Suppr 超能文献

核心技术专利:CN118964589B侵权必究
粤ICP备2023148730 号-1Suppr @ 2026

文献检索

告别复杂PubMed语法,用中文像聊天一样搜索,搜遍4000万医学文献。AI智能推荐,让科研检索更轻松。

立即免费搜索

文件翻译

保留排版,准确专业,支持PDF/Word/PPT等文件格式,支持 12+语言互译。

免费翻译文档

深度研究

AI帮你快速写综述,25分钟生成高质量综述,智能提取关键信息,辅助科研写作。

立即免费体验

需要活性来防止胶质母细胞瘤和其他癌症中的有丝分裂停滞、纺锤体组装检查点激活和致死性。

activity is required to prevent mitotic arrest, spindle assembly checkpoint activation and lethality in glioblastoma and other cancers.

作者信息

Hoellerbauer Pia, Kufeld Megan, Arora Sonali, Mitchell Kelly, Girard Emily J, Herman Jacob A, Olson James M, Paddison Patrick J

机构信息

Human Biology Division, Fred Hutchinson Cancer Center, Seattle, WA, 98109 USA.

Molecular and Cellular Biology Program, University of Washington, Seattle, WA, 98109 USA.

出版信息

NAR Cancer. 2024 May 20;6(2):zcae021. doi: 10.1093/narcan/zcae021. eCollection 2024 Jun.

DOI:10.1093/narcan/zcae021
PMID:38774470
原文链接:https://pmc.ncbi.nlm.nih.gov/articles/PMC11106029/
Abstract

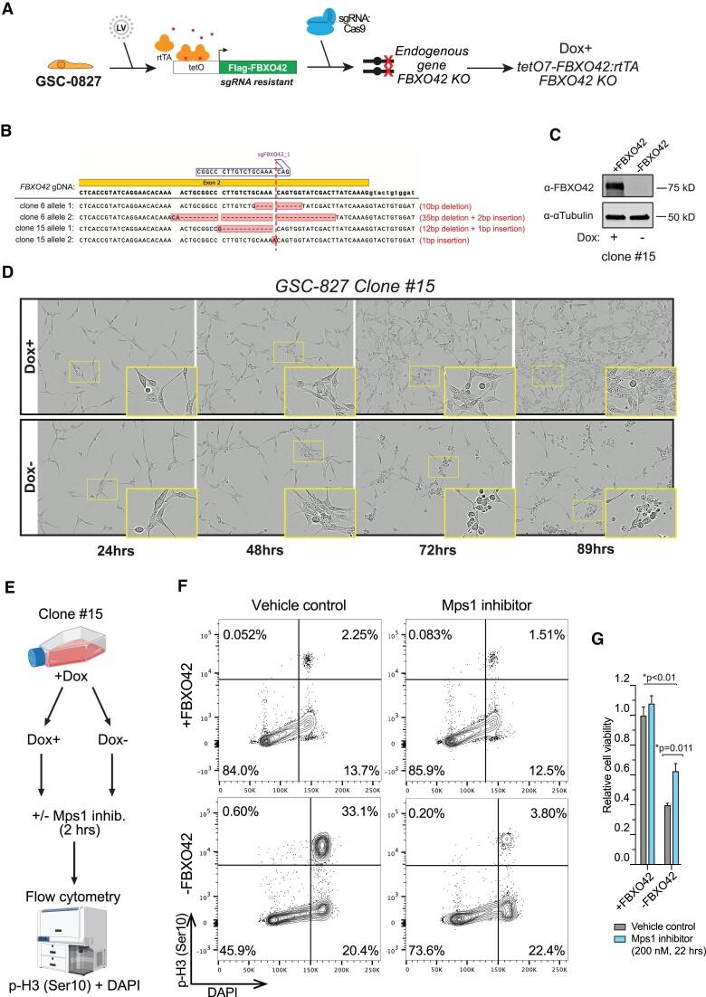
Glioblastoma (GBM) is the most common and aggressive brain tumor in adults. To identify genes differentially required for the viability of GBM stem-like cells (GSCs), we performed functional genomic lethality screens comparing GSCs and control human neural stem cells. Among top-scoring hits in a subset of GBM cells was the F-box-containing gene , which was also predicted to be essential in ∼15% of cell lines derived from a broad range of cancers. Mechanistic studies revealed that, in sensitive cells, activity prevents chromosome alignment defects, mitotic cell cycle arrest and cell death. The cell cycle arrest, but not the cell death, triggered by inactivation could be suppressed by brief exposure to a chemical inhibitor of Mps1, a key spindle assembly checkpoint (SAC) kinase. 's cancer-essential function requires its F-box and Kelch domains, which are necessary for FBXO42's substrate recognition and targeting by SCF (SKP1-CUL1-F-box protein) ubiquitin ligase complex. However, none of FBXO42's previously proposed targets, including ING4, p53 and RBPJ, were responsible for the observed phenotypes. Instead, our results suggest that FBOX42 alters the activity of one or more proteins that perturb chromosome-microtubule dynamics in cancer cells, which in turn leads to induction of the SAC and cell death.

摘要

胶质母细胞瘤(GBM)是成人中最常见且侵袭性最强的脑肿瘤。为了鉴定胶质母细胞瘤干细胞(GSCs)存活所需的差异基因,我们进行了功能基因组致死性筛选,比较了GSCs和对照人类神经干细胞。在一部分GBM细胞中得分最高的命中基因是含F-box的基因,预计该基因在约15%源自多种癌症的细胞系中也至关重要。机制研究表明,在敏感细胞中,该基因的活性可防止染色体排列缺陷、有丝分裂细胞周期停滞和细胞死亡。短暂暴露于关键纺锤体组装检查点(SAC)激酶Mps1的化学抑制剂可抑制该基因失活引发的细胞周期停滞,但不能抑制细胞死亡。该基因在癌症中的关键功能需要其F-box和Kelch结构域,这对于FBXO42的底物识别以及被SCF(SKP1-CUL1-F-box蛋白)泛素连接酶复合物靶向是必需的。然而,FBXO42先前提出的靶标,包括ING4、p53和RBPJ,均与观察到的表型无关。相反,我们的结果表明,FBOX42改变了一种或多种干扰癌细胞染色体-微管动力学的蛋白质的活性,进而导致SAC的诱导和细胞死亡。

https://cdn.ncbi.nlm.nih.gov/pmc/blobs/9822/11106029/0d1920f7cc16/zcae021fig6.jpg
https://cdn.ncbi.nlm.nih.gov/pmc/blobs/9822/11106029/5dcae4df9533/zcae021figgra1.jpg
https://cdn.ncbi.nlm.nih.gov/pmc/blobs/9822/11106029/88fa81b87504/zcae021fig1.jpg
https://cdn.ncbi.nlm.nih.gov/pmc/blobs/9822/11106029/0a4acd7bae7e/zcae021fig2.jpg
https://cdn.ncbi.nlm.nih.gov/pmc/blobs/9822/11106029/bb6844b63998/zcae021fig3.jpg
https://cdn.ncbi.nlm.nih.gov/pmc/blobs/9822/11106029/f05bb4282573/zcae021fig4.jpg
https://cdn.ncbi.nlm.nih.gov/pmc/blobs/9822/11106029/d5d37a084f79/zcae021fig5.jpg
https://cdn.ncbi.nlm.nih.gov/pmc/blobs/9822/11106029/0d1920f7cc16/zcae021fig6.jpg
https://cdn.ncbi.nlm.nih.gov/pmc/blobs/9822/11106029/5dcae4df9533/zcae021figgra1.jpg
https://cdn.ncbi.nlm.nih.gov/pmc/blobs/9822/11106029/88fa81b87504/zcae021fig1.jpg
https://cdn.ncbi.nlm.nih.gov/pmc/blobs/9822/11106029/0a4acd7bae7e/zcae021fig2.jpg
https://cdn.ncbi.nlm.nih.gov/pmc/blobs/9822/11106029/bb6844b63998/zcae021fig3.jpg
https://cdn.ncbi.nlm.nih.gov/pmc/blobs/9822/11106029/f05bb4282573/zcae021fig4.jpg
https://cdn.ncbi.nlm.nih.gov/pmc/blobs/9822/11106029/d5d37a084f79/zcae021fig5.jpg
https://cdn.ncbi.nlm.nih.gov/pmc/blobs/9822/11106029/0d1920f7cc16/zcae021fig6.jpg

相似文献

1
activity is required to prevent mitotic arrest, spindle assembly checkpoint activation and lethality in glioblastoma and other cancers.需要活性来防止胶质母细胞瘤和其他癌症中的有丝分裂停滞、纺锤体组装检查点激活和致死性。
NAR Cancer. 2024 May 20;6(2):zcae021. doi: 10.1093/narcan/zcae021. eCollection 2024 Jun.
2
Dependence of Human Colorectal Cells Lacking the FBW7 Tumor Suppressor on the Spindle Assembly Checkpoint.缺乏FBW7肿瘤抑制因子的人结肠直肠细胞对纺锤体组装检查点的依赖性。
Genetics. 2015 Nov;201(3):885-95. doi: 10.1534/genetics.115.180653. Epub 2015 Sep 8.
3
Targeting MPS1 Enhances Radiosensitization of Human Glioblastoma by Modulating DNA Repair Proteins.靶向MPS1通过调节DNA修复蛋白增强人胶质母细胞瘤的放射敏感性。
Mol Cancer Res. 2015 May;13(5):852-62. doi: 10.1158/1541-7786.MCR-14-0462-T. Epub 2015 Feb 26.
4
Monopolar spindle 1 (MPS1) kinase promotes production of closed MAD2 (C-MAD2) conformer and assembly of the mitotic checkpoint complex.单极纺锤体 1(MPS1)激酶促进封闭 MAD2(C-MAD2)构象体的产生和有丝分裂检查点复合物的组装。
J Biol Chem. 2013 Dec 6;288(49):35149-58. doi: 10.1074/jbc.M113.522375. Epub 2013 Oct 22.
5
Components of an SCF ubiquitin ligase localize to the centrosome and regulate the centrosome duplication cycle.SCF泛素连接酶的组分定位于中心体并调节中心体复制周期。
Genes Dev. 1999 Sep 1;13(17):2242-57. doi: 10.1101/gad.13.17.2242.
6
Mitotic arrest and slippage induced by pharmacological inhibition of Polo-like kinase 1.由Polo样激酶1的药理学抑制诱导的有丝分裂停滞和滑脱
Mol Oncol. 2015 Jan;9(1):140-54. doi: 10.1016/j.molonc.2014.07.020. Epub 2014 Aug 11.
7
FBXO42 facilitates Notch signaling activation and global chromatin relaxation by promoting K63-linked polyubiquitination of RBPJ.FBXO42通过促进RBPJ的K63连接的多聚泛素化来促进Notch信号激活和整体染色质松弛。
Sci Adv. 2022 Sep 23;8(38):eabq4831. doi: 10.1126/sciadv.abq4831. Epub 2022 Sep 21.
8
Monopolar spindle 1 (MPS1) protein-dependent phosphorylation of RecQ-mediated genome instability protein 2 (RMI2) at serine 112 is essential for BLM-Topo III α-RMI1-RMI2 (BTR) protein complex function upon spindle assembly checkpoint (SAC) activation during mitosis.有丝分裂过程中,纺锤体检验点(SAC)激活时,BLM-Topo III α-RMI1-RMI2(BTR)蛋白复合物的功能依赖于 MPS1 蛋白对 RecQ 介导的基因组不稳定性蛋白 2(RMI2)丝氨酸 112 的单极纺锤体依赖性磷酸化。
J Biol Chem. 2013 Nov 22;288(47):33500-33508. doi: 10.1074/jbc.M113.470823. Epub 2013 Oct 9.
9
ZNF131 suppresses centrosome fragmentation in glioblastoma stem-like cells through regulation of HAUS5.锌指蛋白131通过调控HAUS5抑制胶质母细胞瘤干细胞样细胞中的中心体碎片化。
Oncotarget. 2017 Jul 25;8(30):48545-48562. doi: 10.18632/oncotarget.18153.
10
SCF(Cyclin F) controls centrosome homeostasis and mitotic fidelity through CP110 degradation.SCF(细胞周期蛋白 F)通过降解 CP110 来控制中心体稳态和有丝分裂保真度。
Nature. 2010 Jul 1;466(7302):138-42. doi: 10.1038/nature09140.

引用本文的文献

1
FBXO42 promotes hepatocellular carcinoma progression via mediating p57Kip2 ubiquitination and degradation.FBXO42通过介导p57Kip2泛素化和降解促进肝细胞癌进展。
Eur J Med Res. 2025 Aug 21;30(1):784. doi: 10.1186/s40001-025-03050-z.
2
KAT5 regulates neurodevelopmental states associated with G0-like populations in glioblastoma.KAT5调节与胶质母细胞瘤中类似G0期细胞群相关的神经发育状态。
Nat Commun. 2025 May 9;16(1):4327. doi: 10.1038/s41467-025-59503-w.

本文引用的文献

1
Hyper-active RAS/MAPK introduces cancer-specific mitotic vulnerabilities.高活性 RAS/MAPK 会引发特定于癌症的有丝分裂脆弱性。
Proc Natl Acad Sci U S A. 2022 Oct 11;119(41):e2208255119. doi: 10.1073/pnas.2208255119. Epub 2022 Oct 3.
2
FBXO42 facilitates Notch signaling activation and global chromatin relaxation by promoting K63-linked polyubiquitination of RBPJ.FBXO42通过促进RBPJ的K63连接的多聚泛素化来促进Notch信号激活和整体染色质松弛。
Sci Adv. 2022 Sep 23;8(38):eabq4831. doi: 10.1126/sciadv.abq4831. Epub 2022 Sep 21.
3
Inference of CRISPR Edits from Sanger Trace Data.
从 Sanger 测序数据推断 CRISPR 编辑。
CRISPR J. 2022 Feb;5(1):123-130. doi: 10.1089/crispr.2021.0113. Epub 2022 Feb 2.
4
A comprehensive phenotypic CRISPR-Cas9 screen of the ubiquitin pathway uncovers roles of ubiquitin ligases in mitosis.泛表型 CRISPR-Cas9 筛选泛素途径揭示了泛素连接酶在有丝分裂中的作用。
Mol Cell. 2021 Mar 18;81(6):1319-1336.e9. doi: 10.1016/j.molcel.2021.01.014. Epub 2021 Feb 3.
5
FOXM1 drives HPV+ HNSCC sensitivity to WEE1 inhibition.FOXM1 驱动 HPV+ HNSCC 对 WEE1 抑制的敏感性。
Proc Natl Acad Sci U S A. 2020 Nov 10;117(45):28287-28296. doi: 10.1073/pnas.2013921117. Epub 2020 Oct 22.
6
A simple and highly efficient method for multi-allelic CRISPR-Cas9 editing in primary cell cultures.一种在原代细胞培养物中进行多位点 CRISPR-Cas9 编辑的简单而高效的方法。
Cancer Rep (Hoboken). 2020 Oct;3(5):e1269. doi: 10.1002/cnr2.1269. Epub 2020 Jul 28.
7
A genome-wide CRISPR screen identifies FBXO42 involvement in resistance toward MEK inhibition in NRAS-mutant melanoma.全基因组 CRISPR 筛选鉴定出 FBXO42 参与了NRAS 突变型黑色素瘤对 MEK 抑制的耐药性。
Pigment Cell Melanoma Res. 2020 Mar;33(2):334-344. doi: 10.1111/pcmr.12825. Epub 2019 Oct 10.
8
Prioritization of cancer therapeutic targets using CRISPR-Cas9 screens.利用 CRISPR-Cas9 筛选技术对癌症治疗靶点进行优先级排序。
Nature. 2019 Apr;568(7753):511-516. doi: 10.1038/s41586-019-1103-9. Epub 2019 Apr 10.
9
Computational correction of copy number effect improves specificity of CRISPR-Cas9 essentiality screens in cancer cells.拷贝数效应的计算校正提高了CRISPR-Cas9在癌细胞中必需性筛选的特异性。
Nat Genet. 2017 Dec;49(12):1779-1784. doi: 10.1038/ng.3984. Epub 2017 Oct 30.
10
BioPlex Display: An Interactive Suite for Large-Scale AP-MS Protein-Protein Interaction Data.BioPlex 展示:用于大规模 AP-MS 蛋白质相互作用数据的交互式套件。
J Proteome Res. 2018 Jan 5;17(1):722-726. doi: 10.1021/acs.jproteome.7b00572. Epub 2017 Oct 31.