• 文献检索
  • 文档翻译
  • 深度研究
  • 学术资讯
  • Suppr Zotero 插件Zotero 插件
  • 邀请有礼
  • 套餐&价格
  • 历史记录
应用&插件
Suppr Zotero 插件Zotero 插件浏览器插件Mac 客户端Windows 客户端微信小程序
定价
高级版会员购买积分包购买API积分包
服务
文献检索文档翻译深度研究API 文档MCP 服务
关于我们
关于 Suppr公司介绍联系我们用户协议隐私条款
关注我们

Suppr 超能文献

核心技术专利:CN118964589B侵权必究
粤ICP备2023148730 号-1Suppr @ 2026

文献检索

告别复杂PubMed语法,用中文像聊天一样搜索,搜遍4000万医学文献。AI智能推荐,让科研检索更轻松。

立即免费搜索

文件翻译

保留排版,准确专业,支持PDF/Word/PPT等文件格式,支持 12+语言互译。

免费翻译文档

深度研究

AI帮你快速写综述,25分钟生成高质量综述,智能提取关键信息,辅助科研写作。

立即免费体验

基于数字微流控的癌症精准医学药物筛选。

Drug screening on digital microfluidics for cancer precision medicine.

机构信息

State Key Laboratory of Analog and Mixed-Signal VLSI, Institute of Microelectronics, University of Macau, Macau SAR, China.

Department of Biomedical Sciences, and Tung Biomedical Sciences Centre, City University of Hong Kong, Hong Kong SAR, China.

出版信息

Nat Commun. 2024 May 22;15(1):4363. doi: 10.1038/s41467-024-48616-3.

DOI:10.1038/s41467-024-48616-3
PMID:38778087
原文链接:https://pmc.ncbi.nlm.nih.gov/articles/PMC11111680/
Abstract

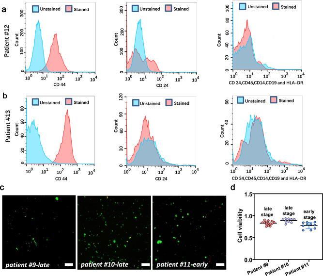
Drug screening based on in-vitro primary tumor cell culture has demonstrated potential in personalized cancer diagnosis. However, the limited number of tumor cells, especially from patients with early stage cancer, has hindered the widespread application of this technique. Hence, we developed a digital microfluidic system for drug screening using primary tumor cells and established a working protocol for precision medicine. Smart control logic was developed to increase the throughput of the system and decrease its footprint to parallelly screen three drugs on a 4 × 4 cm chip in a device measuring 23 × 16 × 3.5 cm. We validated this method in an MDA-MB-231 breast cancer xenograft mouse model and liver cancer specimens from patients, demonstrating tumor suppression in mice/patients treated with drugs that were screened to be effective on individual primary tumor cells. Mice treated with drugs screened on-chip as ineffective exhibited similar results to those in the control groups. The effective drug identified through on-chip screening demonstrated consistency with the absence of mutations in their related genes determined via exome sequencing of individual tumors, further validating this protocol. Therefore, this technique and system may promote advances in precision medicine for cancer treatment and, eventually, for any disease.

摘要

基于体外原代肿瘤细胞培养的药物筛选在个性化癌症诊断中显示出了潜力。然而,肿瘤细胞数量有限,特别是来自早期癌症患者的肿瘤细胞,这限制了该技术的广泛应用。因此,我们开发了一种用于原代肿瘤细胞药物筛选的数字微流控系统,并建立了精准医疗的工作方案。智能控制逻辑的开发增加了系统的吞吐量,并减小了其占地面积,可在一个 23×16×3.5cm 的设备上同时对 4×4cm 芯片上的三种药物进行平行筛选。我们在 MDA-MB-231 乳腺癌异种移植小鼠模型和来自患者的肝癌标本中验证了该方法,结果显示在对个体原代肿瘤细胞筛选出有效的药物进行治疗的小鼠/患者中,肿瘤得到了抑制。在芯片上筛选出无效的药物治疗的小鼠表现出与对照组相似的结果。通过对个体肿瘤的外显子组测序确定相关基因无突变,从而鉴定出有效的药物,进一步验证了该方案。因此,该技术和系统可能会促进癌症治疗和最终任何疾病的精准医学的进展。

https://cdn.ncbi.nlm.nih.gov/pmc/blobs/fd3e/11111680/3b2aa2fc6efd/41467_2024_48616_Fig6_HTML.jpg
https://cdn.ncbi.nlm.nih.gov/pmc/blobs/fd3e/11111680/ee7df320b44f/41467_2024_48616_Fig1_HTML.jpg
https://cdn.ncbi.nlm.nih.gov/pmc/blobs/fd3e/11111680/84c88bfc20d8/41467_2024_48616_Fig2_HTML.jpg
https://cdn.ncbi.nlm.nih.gov/pmc/blobs/fd3e/11111680/0f21718ca8f9/41467_2024_48616_Fig3_HTML.jpg
https://cdn.ncbi.nlm.nih.gov/pmc/blobs/fd3e/11111680/16f05a926b03/41467_2024_48616_Fig4_HTML.jpg
https://cdn.ncbi.nlm.nih.gov/pmc/blobs/fd3e/11111680/38baa51134bb/41467_2024_48616_Fig5_HTML.jpg
https://cdn.ncbi.nlm.nih.gov/pmc/blobs/fd3e/11111680/3b2aa2fc6efd/41467_2024_48616_Fig6_HTML.jpg
https://cdn.ncbi.nlm.nih.gov/pmc/blobs/fd3e/11111680/ee7df320b44f/41467_2024_48616_Fig1_HTML.jpg
https://cdn.ncbi.nlm.nih.gov/pmc/blobs/fd3e/11111680/84c88bfc20d8/41467_2024_48616_Fig2_HTML.jpg
https://cdn.ncbi.nlm.nih.gov/pmc/blobs/fd3e/11111680/0f21718ca8f9/41467_2024_48616_Fig3_HTML.jpg
https://cdn.ncbi.nlm.nih.gov/pmc/blobs/fd3e/11111680/16f05a926b03/41467_2024_48616_Fig4_HTML.jpg
https://cdn.ncbi.nlm.nih.gov/pmc/blobs/fd3e/11111680/38baa51134bb/41467_2024_48616_Fig5_HTML.jpg
https://cdn.ncbi.nlm.nih.gov/pmc/blobs/fd3e/11111680/3b2aa2fc6efd/41467_2024_48616_Fig6_HTML.jpg

相似文献

1
Drug screening on digital microfluidics for cancer precision medicine.基于数字微流控的癌症精准医学药物筛选。
Nat Commun. 2024 May 22;15(1):4363. doi: 10.1038/s41467-024-48616-3.
2
Drug screening of cancer cell lines and human primary tumors using droplet microfluidics.利用液滴微流控技术对癌细胞系和人体原发性肿瘤进行药物筛选。
Sci Rep. 2017 Aug 22;7(1):9109. doi: 10.1038/s41598-017-08831-z.
3
Digital Microfluidics with an On-Chip Drug Dispenser for Single or Combinational Drug Screening.芯片上带有药物分配器的数字微流控技术用于单一或组合药物筛选。
Methods Mol Biol. 2023;2679:25-39. doi: 10.1007/978-1-0716-3271-0_3.
4
3D stem-like spheroids-on-a-chip for personalized combinatorial drug testing in oral cancer.用于口腔癌个体化组合药物测试的 3D 类干细胞球体芯片
J Nanobiotechnology. 2024 Jun 18;22(1):344. doi: 10.1186/s12951-024-02625-y.
5
Three-gradient constructions in a flow-rate insensitive microfluidic system for drug screening towards personalized treatment.用于针对个体化治疗进行药物筛选的流速不敏感微流控系统中的三梯度结构。
Talanta. 2020 Feb 1;208:120477. doi: 10.1016/j.talanta.2019.120477. Epub 2019 Oct 18.
6
Microfluidic co-culture system for cancer migratory analysis and anti-metastatic drugs screening.用于癌症迁移分析和抗转移药物筛选的微流控共培养系统
Sci Rep. 2016 Oct 20;6:35544. doi: 10.1038/srep35544.
7
In vitro humanized 3D microfluidic chip for testing personalized immunotherapeutics for head and neck cancer patients.用于测试头颈部癌症患者个体化免疫疗法的体外人源化 3D 微流控芯片。
Exp Cell Res. 2019 Oct 15;383(2):111508. doi: 10.1016/j.yexcr.2019.111508. Epub 2019 Jul 26.
8
A layered cancer-on-a-chip system for anticancer drug screening and disease modeling.用于抗癌药物筛选和疾病建模的层状癌症芯片系统。
Analyst. 2023 Oct 23;148(21):5486-5495. doi: 10.1039/d3an00959a.
9
Development of a Microfluidic Array to Study Drug Response in Breast Cancer.开发一种用于研究乳腺癌药物反应的微流控芯片。
Molecules. 2019 Nov 30;24(23):4385. doi: 10.3390/molecules24234385.
10
High-throughput analysis of cell-cell crosstalk in ad hoc designed microfluidic chips for oncoimmunology applications.用于肿瘤免疫学应用的特别设计微流控芯片中细胞间串扰的高通量分析。
Methods Enzymol. 2020;632:479-502. doi: 10.1016/bs.mie.2019.06.012. Epub 2019 Jul 26.

引用本文的文献

1
Label-Free Machine Learning Prediction of Chemotherapy on Tumor Spheroids Using a Microfluidics Droplet Platform.使用微流控液滴平台对肿瘤球体进行化疗的无标记机器学习预测
Small Sci. 2025 Jul 16;5(9):2500173. doi: 10.1002/smsc.202500173. eCollection 2025 Sep.
2
RESEARCH CHALLENGES IN STAGE III AND IV RAS-ASSOCIATED CANCERS: A Narrative Review of the Complexities and Functions of the Family of Genes and Ras Proteins in Housekeeping and Tumorigenesis.III期和IV期RAS相关癌症的研究挑战:关于管家基因和肿瘤发生过程中基因家族及Ras蛋白的复杂性与功能的叙述性综述
Biology (Basel). 2025 Jul 25;14(8):936. doi: 10.3390/biology14080936.
3

本文引用的文献

1
Droplet microarray platforms for high-throughput drug screening.液滴微流控芯片平台用于高通量药物筛选。
Mikrochim Acta. 2023 Jun 15;190(7):260. doi: 10.1007/s00604-023-05833-9.
2
Osteomatrix as a personalized 3D tissue-specific invasion test-bed for oral carcinoma.骨基质作为一种个性化的 3D 组织特异性侵袭试验台,用于口腔癌。
Biomater Sci. 2023 Jun 13;11(12):4265-4280. doi: 10.1039/d2bm01870e.
3
Phase-Optimized Peristaltic Pumping by Integrated Microfluidic Logic.集成微流控逻辑实现的相位优化蠕动泵浦
Genomic analysis identifies TJP3 as a prognostic marker for radiotherapy and chemoradiotherapy in oral squamous cell carcinoma.
基因组分析确定TJP3为口腔鳞状细胞癌放疗和放化疗的预后标志物。
Sci Rep. 2025 Aug 21;15(1):30778. doi: 10.1038/s41598-025-05025-w.
4
Nucleic acid amplification tests in digital microfluidics: the promise of next-generation point-of-care diagnostics.数字微流控中的核酸扩增检测:下一代即时诊断的前景。
Microsyst Nanoeng. 2025 Aug 18;11(1):155. doi: 10.1038/s41378-025-00977-5.
5
Cap-Drop: A Pre-Programmed, Self-Powered Capillary Microfluidic System for Passive Droplet Generation and 3D Cell Culture Modeling.帽滴:一种用于被动液滴生成和3D细胞培养建模的预编程、自供电毛细管微流控系统。
Small. 2025 Jun;21(25):e2411997. doi: 10.1002/smll.202411997. Epub 2025 May 22.
6
Mimicking the Complexity of Solid Tumors: How Spheroids Could Advance Cancer Preclinical Transformative Approaches.模拟实体瘤的复杂性:球体如何推动癌症临床前变革性方法的发展。
Cancers (Basel). 2025 Mar 30;17(7):1161. doi: 10.3390/cancers17071161.
7
Reconstructing the hepatocellular carcinoma microenvironment: the current status and challenges of 3D culture technology.重建肝细胞癌微环境:3D培养技术的现状与挑战
Discov Oncol. 2025 Apr 10;16(1):506. doi: 10.1007/s12672-025-02290-z.
8
Leveraging automated time-lapse microscopy coupled with deep learning to automate colony forming assay.利用自动延时显微镜结合深度学习实现集落形成试验自动化。
Front Oncol. 2025 Feb 19;15:1520972. doi: 10.3389/fonc.2025.1520972. eCollection 2025.
9
Digital microfluidic-based fluorescence methods for the automated determination of copper ions in wine.基于数字微流控的荧光方法用于葡萄酒中铜离子的自动测定。
Mikrochim Acta. 2025 Feb 13;192(3):157. doi: 10.1007/s00604-025-07019-x.
10
Advancing healthcare through laboratory on a chip technology: Transforming microorganism identification and diagnostics.通过芯片实验室技术推动医疗保健发展:变革微生物鉴定与诊断。
World J Clin Cases. 2025 Jan 26;13(3):97737. doi: 10.12998/wjcc.v13.i3.97737.
Micromachines (Basel). 2022 Oct 20;13(10):1784. doi: 10.3390/mi13101784.
4
Patient-derived micro-organospheres enable clinical precision oncology.患者来源的微器官球体能实现临床精准肿瘤学。
Cell Stem Cell. 2022 Jun 2;29(6):905-917.e6. doi: 10.1016/j.stem.2022.04.006. Epub 2022 May 3.
5
A Microfluidic Cancer-on-Chip Platform Predicts Drug Response Using Organotypic Tumor Slice Culture.一种使用器官型肿瘤切片培养物的微流控癌症芯片平台用于预测药物反应。
Cancer Res. 2022 Feb 1;82(3):510-520. doi: 10.1158/0008-5472.CAN-21-0799. Epub 2021 Dec 6.
6
Tumor organoids: synergistic applications, current challenges, and future prospects in cancer therapy.肿瘤类器官:在癌症治疗中的协同应用、当前挑战与未来前景。
Cancer Commun (Lond). 2021 Dec;41(12):1331-1353. doi: 10.1002/cac2.12224. Epub 2021 Oct 29.
7
A digital microfluidic system with 3D microstructures for single-cell culture.一种用于单细胞培养的具有三维微结构的数字微流控系统。
Microsyst Nanoeng. 2020 Jan 27;6:6. doi: 10.1038/s41378-019-0109-7. eCollection 2020.
8
Bioengineered 3D models of human pancreatic cancer recapitulate in vivo tumour biology.生物工程化的人类胰腺癌 3D 模型再现了体内肿瘤生物学特性。
Nat Commun. 2021 Sep 24;12(1):5623. doi: 10.1038/s41467-021-25921-9.
9
Expanding the limits towards 'one-pot' DNA assembly and transformation on a rapid-prototype microfluidic device.在快速原型微流控装置上扩展“一锅法”DNA 组装和转化的极限。
Lab Chip. 2021 Sep 28;21(19):3730-3741. doi: 10.1039/d1lc00415h.
10
A robust and scalable active-matrix driven digital microfluidic platform based on printed-circuit board technology.基于印刷电路板技术的稳健、可扩展的有源矩阵驱动数字微流控平台。
Lab Chip. 2021 May 18;21(10):1886-1896. doi: 10.1039/d1lc00101a.