Gene Expression Laboratory, Salk Institute for Biological Studies, La Jolla, CA, 92037, USA.
Altos Labs, San Diego, CA, 92121, USA.
Genome Biol. 2024 May 23;25(1):135. doi: 10.1186/s13059-024-03283-x.
Dilated cardiomyopathy (DCM) is one of the most common causes of heart failure. Multiple identified mutations in nexilin (NEXN) have been suggested to be linked with severe DCM. However, the exact association between multiple mutations of Nexn and DCM remains unclear. Moreover, it is critical for the development of precise and effective therapeutics in treatments of DCM.
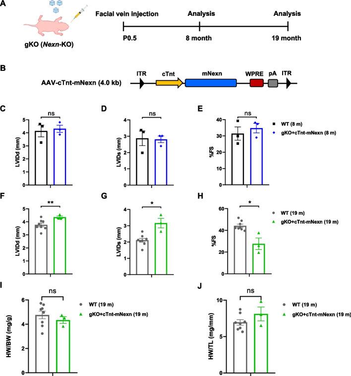
In our study, Nexn global knockout mice and mice carrying human equivalent G645del mutation are studied using functional gene rescue assays. AAV-mediated gene delivery is conducted through systemic intravenous injections at the neonatal stage. Heart tissues are analyzed by immunoblots, and functions are assessed by echocardiography. Here, we identify functional components of Nexilin and demonstrate that exogenous introduction could rescue the cardiac function and extend the lifespan of Nexn knockout mouse models. Similar therapeutic effects are also obtained in G645del mice, providing a promising intervention for future clinical therapeutics.
In summary, we demonstrated that a single injection of AAV-Nexn was capable to restore the functions of cardiomyocytes and extended the lifespan of Nexn knockout and G645del mice. Our study represented a long-term gene replacement therapy for DCM that potentially covers all forms of loss-of-function mutations in NEXN.
扩张型心肌病(DCM)是心力衰竭的最常见原因之一。已经发现 nexilin(NEXN)中的多个确定突变与严重的 DCM 有关。然而,Nexn 多个突变与 DCM 之间的确切关联仍不清楚。此外,对于 DCM 的治疗中开发精确有效的治疗方法至关重要。
在我们的研究中,使用功能基因拯救测定法研究了 Nexn 全局敲除小鼠和携带人类等效 G645del 突变的小鼠。通过在新生儿期进行全身静脉注射进行 AAV 介导的基因传递。通过免疫印迹分析心脏组织,并通过超声心动图评估功能。在这里,我们确定了 Nexilin 的功能成分,并证明了外源性引入可以挽救心脏功能并延长 Nexn 敲除小鼠模型的寿命。在 G645del 小鼠中也获得了类似的治疗效果,为未来的临床治疗提供了有希望的干预措施。
总之,我们证明单次注射 AAV-Nexn 能够恢复心肌细胞的功能并延长 Nexn 敲除和 G645del 小鼠的寿命。我们的研究代表了一种针对 DCM 的长期基因替代疗法,可能涵盖了 NEXN 中所有形式的功能丧失突变。