Suppr超能文献

职前教师的生成式人工智能焦虑、技术自我效能感与技术教学法内容知识:它们与设计生成式人工智能辅助教学行为意图的结构关系。

Pre-Service Teachers' GenAI Anxiety, Technology Self-Efficacy, and TPACK: Their Structural Relations with Behavioral Intention to Design GenAI-Assisted Teaching.

作者信息

Wang Kai, Ruan Qianqian, Zhang Xiaoxuan, Fu Chunhua, Duan Boyuan

机构信息

Center for Teacher Education Research, Beijing Normal University, Beijing 100091, China.

School of Education, Minzu University of China, Beijing 100081, China.

出版信息

Behav Sci (Basel). 2024 Apr 29;14(5):373. doi: 10.3390/bs14050373.

Abstract

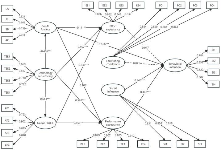
Generative artificial intelligence (GenAI) has taken educational settings by storm in the past year due to its transformative ability to impact school education. It is crucial to investigate pre-service teachers' viewpoints to effectively incorporate GenAI tools into their instructional practices. Data gathered from 606 pre-service teachers were analyzed to explore the predictors of behavioral intention to design Gen AI-assisted teaching. Based on the Unified Theory of Acceptance and Use of Technology (UTAUT) model, this research integrates multiple variables such as Technological Pedagogical Content Knowledge (TPACK), GenAI anxiety, and technology self-efficacy. Our findings revealed that GenAI anxiety, social influence, and performance expectancy significantly predicted pre-service teachers' behavioral intention to design GenAI-assisted teaching. However, effort expectancy and facilitating conditions were not statistically associated with pre-service teachers' behavioral intentions. These findings offer significant insights into the intricate relationships between predictors that influence pre-service teachers' perspectives and intentions regarding GenAI technology.

摘要

在过去一年里,生成式人工智能(GenAI)凭借其对学校教育的变革能力,在教育领域掀起了一场风暴。调查职前教师的观点对于将GenAI工具有效融入他们的教学实践至关重要。对从606名职前教师收集的数据进行了分析,以探索设计GenAI辅助教学行为意图的预测因素。基于技术接受与使用统一理论(UTAUT)模型,本研究整合了多个变量,如技术教学内容知识(TPACK)、GenAI焦虑和技术自我效能感。我们的研究结果表明,GenAI焦虑、社会影响和绩效期望显著预测了职前教师设计GenAI辅助教学的行为意图。然而,努力期望和促进条件与职前教师的行为意图在统计学上没有关联。这些发现为影响职前教师对GenAI技术的看法和意图的预测因素之间的复杂关系提供了重要见解。

https://cdn.ncbi.nlm.nih.gov/pmc/blobs/b679/11118801/5d2b892078d9/behavsci-14-00373-g001.jpg

文献AI研究员

20分钟写一篇综述,助力文献阅读效率提升50倍。

立即体验

用中文搜PubMed

大模型驱动的PubMed中文搜索引擎

马上搜索

文档翻译

学术文献翻译模型,支持多种主流文档格式。

立即体验