Suppr超能文献

VCP 激活剂可逆转核蛋白稳态缺陷,并增强多系统蛋白病变模型中 TDP-43 聚集体的清除。

VCP activator reverses nuclear proteostasis defects and enhances TDP-43 aggregate clearance in multisystem proteinopathy models.

出版信息

J Clin Invest. 2024 May 23;134(14):e169039. doi: 10.1172/JCI169039.

Abstract

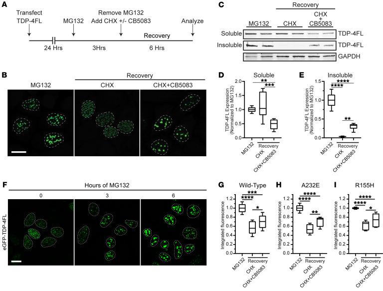
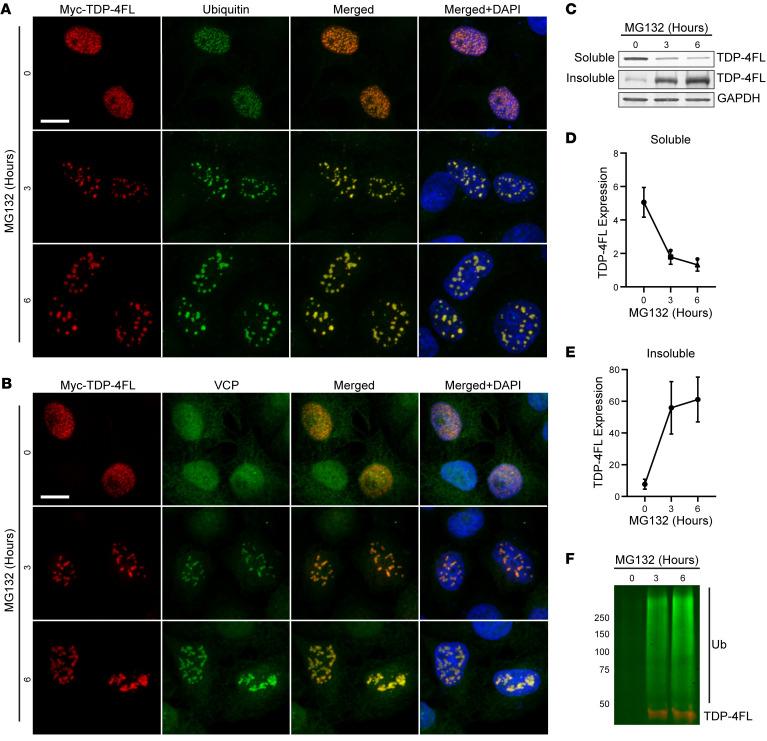
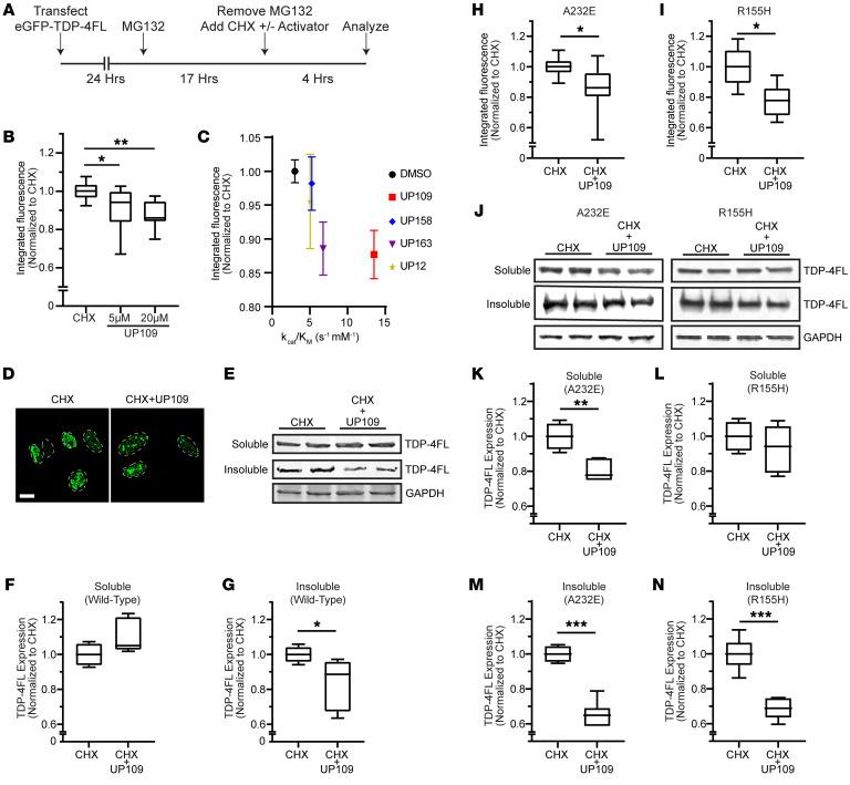
Pathogenic variants in valosin-containing protein (VCP) cause multisystem proteinopathy (MSP), a disease characterized by multiple clinical phenotypes including inclusion body myopathy, Paget's disease of the bone, and frontotemporal dementia (FTD). How such diverse phenotypes are driven by pathogenic VCP variants is not known. We found that these diseases exhibit a common pathologic feature: ubiquitinated intranuclear inclusions affecting myocytes, osteoclasts, and neurons. Moreover, knock-in cell lines harboring MSP variants show a reduction in nuclear VCP. Given that MSP is associated with neuronal intranuclear inclusions comprised of TDP-43 protein, we developed a cellular model whereby proteostatic stress results in the formation of insoluble intranuclear TDP-43 aggregates. Consistent with a loss of nuclear VCP function, cells harboring MSP variants or cells treated with VCP inhibitor exhibited decreased clearance of insoluble intranuclear TDP-43 aggregates. Moreover, we identified 4 compounds that activate VCP primarily by increasing D2 ATPase activity, where pharmacologic VCP activation appears to enhance clearance of insoluble intranuclear TDP-43 aggregate. Our findings suggest that VCP function is important for nuclear protein homeostasis, that impaired nuclear proteostasis may contribute to MSP, and that VCP activation may be a potential therapeutic by virtue of enhancing the clearance of intranuclear protein aggregates.

摘要

包含缬氨酸蛋白(VCP)的致病变体导致多系统蛋白病(MSP),这种疾病的特征是多种临床表型,包括包涵体肌病、骨 Paget 病和额颞叶痴呆(FTD)。导致这些不同表型的致病 VCP 变体如何起作用尚不清楚。我们发现这些疾病表现出一个共同的病理特征:泛素化核内包涵体影响肌细胞、破骨细胞和神经元。此外,携带 MSP 变体的基因敲入细胞系显示核 VCP 减少。鉴于 MSP 与包含 TDP-43 蛋白的神经元核内包涵体有关,我们开发了一种细胞模型,其中蛋白质稳态应激导致不溶性核内 TDP-43 聚集体的形成。与核 VCP 功能丧失一致,携带 MSP 变体的细胞或用 VCP 抑制剂处理的细胞显示不溶性核内 TDP-43 聚集体的清除减少。此外,我们确定了 4 种化合物,这些化合物主要通过增加 D2 ATPase 活性来激活 VCP,其中药物 VCP 激活似乎增强了不溶性核内 TDP-43 聚集体的清除。我们的发现表明 VCP 功能对于核蛋白稳态很重要,核蛋白稳态受损可能导致 MSP,并且 VCP 激活可能通过增强核内蛋白聚集体的清除而成为一种潜在的治疗方法。

https://cdn.ncbi.nlm.nih.gov/pmc/blobs/7c7d/11257039/55f3e8b19ea4/jci-134-169039-g001.jpg

文献AI研究员

20分钟写一篇综述,助力文献阅读效率提升50倍。

立即体验

用中文搜PubMed

大模型驱动的PubMed中文搜索引擎

马上搜索

文档翻译

学术文献翻译模型,支持多种主流文档格式。

立即体验