• 文献检索
  • 文档翻译
  • 深度研究
  • 学术资讯
  • Suppr Zotero 插件Zotero 插件
  • 邀请有礼
  • 套餐&价格
  • 历史记录
应用&插件
Suppr Zotero 插件Zotero 插件浏览器插件Mac 客户端Windows 客户端微信小程序
定价
高级版会员购买积分包购买API积分包
服务
文献检索文档翻译深度研究API 文档MCP 服务
关于我们
关于 Suppr公司介绍联系我们用户协议隐私条款
关注我们

Suppr 超能文献

核心技术专利:CN118964589B侵权必究
粤ICP备2023148730 号-1Suppr @ 2026

文献检索

告别复杂PubMed语法,用中文像聊天一样搜索,搜遍4000万医学文献。AI智能推荐,让科研检索更轻松。

立即免费搜索

文件翻译

保留排版,准确专业,支持PDF/Word/PPT等文件格式,支持 12+语言互译。

免费翻译文档

深度研究

AI帮你快速写综述,25分钟生成高质量综述,智能提取关键信息,辅助科研写作。

立即免费体验

短细胞穿透肽偶联生物可还原聚合物增强 CRISPR 系统的基因编辑。

Short cell-penetration peptide conjugated bioreducible polymer enhances gene editing of CRISPR system.

机构信息

Dermatology Hospital, Southern Medical University, Guangzhou, 510091, China.

Cancer Research Institute, School of Basic Medical Sciences, State Key Laboratory of Organ Failure Research, National Clinical Research Center of Kidney Disease, Key Laboratory of Organ Failure Research (Ministry of Education), Southern Medical University, Guangzhou, 510515, China.

出版信息

J Nanobiotechnology. 2024 May 24;22(1):284. doi: 10.1186/s12951-024-02554-w.

DOI:10.1186/s12951-024-02554-w
PMID:38790037
原文链接:https://pmc.ncbi.nlm.nih.gov/articles/PMC11127455/
Abstract

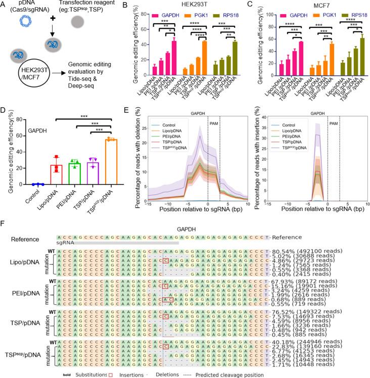
CRISPR-based gene therapy offers precise targeting and specific editing of disease-related gene sequences, potentially yielding long-lasting treatment effects. However, efficient delivery remains a significant challenge for its widespread application. In this study, we design a novel short peptide-conjugated bioreducible polymer named TSP as a safe and effective delivery vector for the CRISPR system. Our results show that TSP markedly boosts transcriptional activation and genome editing activities of multiple CRISPR systems as confirmed by decomposition-seq and Deep-seq, which is resulted from its capability in facilitating delivery of plasmid DNA by promoting cellular uptake and lysosomal escape. Additionally, TSP further enhances genome editing of CRISPR by delivery of minicircle DNA, a condensed form of regular plasmid DNA. More importantly, TSP significantly improves delivery and genome editing of CRISPR system in vivo. In summary, our study highlights TSP as a promising delivery tool for CRISPR applications in vivo.

摘要

基于 CRISPR 的基因治疗提供了针对疾病相关基因序列的精确靶向和特异性编辑,可能产生持久的治疗效果。然而,高效的递送仍然是其广泛应用的一个重大挑战。在这项研究中,我们设计了一种新型的短肽偶联的生物还原聚合物,命名为 TSP,作为 CRISPR 系统的一种安全有效的递送载体。我们的结果表明,TSP 通过促进细胞摄取和溶酶体逃逸来促进质粒 DNA 的递送,从而显著提高了多种 CRISPR 系统的转录激活和基因组编辑活性,这一点得到了分解测序和深度测序的证实。此外,TSP 通过递送迷你环 DNA(一种常规质粒 DNA 的浓缩形式)进一步增强了 CRISPR 的基因组编辑。更重要的是,TSP 显著提高了 CRISPR 系统在体内的递送和基因组编辑效率。总之,我们的研究强调了 TSP 作为一种有前途的体内 CRISPR 应用的递送工具。

https://cdn.ncbi.nlm.nih.gov/pmc/blobs/20f3/11127455/67a1f38f08a9/12951_2024_2554_Fig7_HTML.jpg
https://cdn.ncbi.nlm.nih.gov/pmc/blobs/20f3/11127455/c6b1c76018d3/12951_2024_2554_Fig1_HTML.jpg
https://cdn.ncbi.nlm.nih.gov/pmc/blobs/20f3/11127455/0983b5065538/12951_2024_2554_Fig2_HTML.jpg
https://cdn.ncbi.nlm.nih.gov/pmc/blobs/20f3/11127455/36199c373bf4/12951_2024_2554_Fig3_HTML.jpg
https://cdn.ncbi.nlm.nih.gov/pmc/blobs/20f3/11127455/128a189cea5c/12951_2024_2554_Fig4_HTML.jpg
https://cdn.ncbi.nlm.nih.gov/pmc/blobs/20f3/11127455/f6d7d6003de1/12951_2024_2554_Fig5_HTML.jpg
https://cdn.ncbi.nlm.nih.gov/pmc/blobs/20f3/11127455/3d42be5c23d8/12951_2024_2554_Fig6_HTML.jpg
https://cdn.ncbi.nlm.nih.gov/pmc/blobs/20f3/11127455/67a1f38f08a9/12951_2024_2554_Fig7_HTML.jpg
https://cdn.ncbi.nlm.nih.gov/pmc/blobs/20f3/11127455/c6b1c76018d3/12951_2024_2554_Fig1_HTML.jpg
https://cdn.ncbi.nlm.nih.gov/pmc/blobs/20f3/11127455/0983b5065538/12951_2024_2554_Fig2_HTML.jpg
https://cdn.ncbi.nlm.nih.gov/pmc/blobs/20f3/11127455/36199c373bf4/12951_2024_2554_Fig3_HTML.jpg
https://cdn.ncbi.nlm.nih.gov/pmc/blobs/20f3/11127455/128a189cea5c/12951_2024_2554_Fig4_HTML.jpg
https://cdn.ncbi.nlm.nih.gov/pmc/blobs/20f3/11127455/f6d7d6003de1/12951_2024_2554_Fig5_HTML.jpg
https://cdn.ncbi.nlm.nih.gov/pmc/blobs/20f3/11127455/3d42be5c23d8/12951_2024_2554_Fig6_HTML.jpg
https://cdn.ncbi.nlm.nih.gov/pmc/blobs/20f3/11127455/67a1f38f08a9/12951_2024_2554_Fig7_HTML.jpg

相似文献

1
Short cell-penetration peptide conjugated bioreducible polymer enhances gene editing of CRISPR system.短细胞穿透肽偶联生物可还原聚合物增强 CRISPR 系统的基因编辑。
J Nanobiotechnology. 2024 May 24;22(1):284. doi: 10.1186/s12951-024-02554-w.
2
Nonviral gene editing via CRISPR/Cas9 delivery by membrane-disruptive and endosomolytic helical polypeptide.通过膜破坏和内体溶解的螺旋多肽实现 CRISPR/Cas9 传递的非病毒基因编辑。
Proc Natl Acad Sci U S A. 2018 May 8;115(19):4903-4908. doi: 10.1073/pnas.1712963115. Epub 2018 Apr 23.
3
Cell-Penetrating Peptide-Mediated Delivery of Cas9 Protein and Guide RNA for Genome Editing.细胞穿透肽介导的Cas9蛋白和引导RNA递送用于基因组编辑
Methods Mol Biol. 2017;1507:81-94. doi: 10.1007/978-1-4939-6518-2_7.
4
Gene Therapy with CRISPR/Cas9 Coming to Age for HIV Cure.基因治疗与 CRISPR/Cas9 渐趋成熟,有望攻克 HIV。
AIDS Rev. 2017 Oct-Dec;19(3):167-172.
5
Robust genome editing in adult vascular endothelium by nanoparticle delivery of CRISPR-Cas9 plasmid DNA.通过纳米颗粒递送 CRISPR-Cas9 质粒 DNA 在成年血管内皮中实现稳健的基因组编辑。
Cell Rep. 2022 Jan 4;38(1):110196. doi: 10.1016/j.celrep.2021.110196.
6
A Guanidinobenzol-Rich Polymer Overcoming Cascade Delivery Barriers for CRISPR-Cas9 Genome Editing.一种富含胍基苯的聚合物,克服 CRISPR-Cas9 基因组编辑的级联传递障碍。
Nano Lett. 2024 Jun 12;24(23):6872-6880. doi: 10.1021/acs.nanolett.4c00533. Epub 2024 Apr 29.
7
Cationic Polymer-Mediated CRISPR/Cas9 Plasmid Delivery for Genome Editing.阳离子聚合物介导的 CRISPR/Cas9 质粒递送用于基因组编辑。
Macromol Rapid Commun. 2019 Mar;40(5):e1800068. doi: 10.1002/marc.201800068. Epub 2018 Apr 30.
8
Ultra-efficient delivery of CRISPR/Cas9 using ionic liquid conjugated polymers for genome editing-based tumor therapy.利用离子液体共轭聚合物实现 CRISPR/Cas9 的超高效递送,用于基于基因组编辑的肿瘤治疗。
Biomater Sci. 2024 Mar 26;12(7):1716-1725. doi: 10.1039/d3bm01981k.
9
Delivery of CRISPR/Cas9 Plasmid DNA by Hyperbranched Polymeric Nanoparticles Enables Efficient Gene Editing.超支化聚合物纳米粒递送 CRISPR/Cas9 质粒 DNA 可实现高效基因编辑。
Cells. 2022 Dec 30;12(1):156. doi: 10.3390/cells12010156.
10
Multifunctional Vector for Delivery of Genome Editing Plasmid Targeting β-Catenin to Remodulate Cancer Cell Properties.多功能载体递送靶向β-连环蛋白的基因组编辑质粒以重塑癌细胞特性。
ACS Appl Mater Interfaces. 2019 Jan 9;11(1):226-237. doi: 10.1021/acsami.8b17481. Epub 2018 Dec 26.

引用本文的文献

1
Mapping the therapeutic landscape of CRISPR-Cas9 for combating age-related diseases.绘制用于对抗衰老相关疾病的CRISPR-Cas9治疗前景图。
Front Genome Ed. 2025 Apr 4;7:1558432. doi: 10.3389/fgeed.2025.1558432. eCollection 2025.
2
Recent advances in nanotechnology for Parkinson's disease: diagnosis, treatment, and future perspectives.帕金森病纳米技术的最新进展:诊断、治疗及未来展望。
Front Med (Lausanne). 2025 Jan 22;12:1535682. doi: 10.3389/fmed.2025.1535682. eCollection 2025.
3
Intracellular delivery of antiviral shRNA using penetratin-based complexes effectively inhibits respiratory syncytial virus replication and host cell apoptosis.

本文引用的文献

1
Cyclization-enhanced poly(β-amino ester)s vectors for efficient CRISPR gene editing therapy.环化增强型聚(β-氨基酯)载体用于高效 CRISPR 基因编辑治疗。
J Control Release. 2024 Apr;368:444-452. doi: 10.1016/j.jconrel.2024.02.032. Epub 2024 Mar 8.
2
The world's first CRISPR therapy is approved: who will receive it?世界首个CRISPR疗法获批:谁将接受该疗法?
Nat Biotechnol. 2024 Jan;42(1):3-4. doi: 10.1038/d41587-023-00016-6.
3
Lung SORT LNPs enable precise homology-directed repair mediated CRISPR/Cas genome correction in cystic fibrosis models.
利用穿透肽基复合物实现抗病毒 shRNA 的细胞内递送,可有效抑制呼吸道合胞病毒复制和宿主细胞凋亡。
Virol J. 2024 Sep 30;21(1):235. doi: 10.1186/s12985-024-02519-3.
肺 SORT LNPs 可实现精确同源定向修复介导的囊性纤维化模型中的 CRISPR/Cas 基因组校正。
Nat Commun. 2023 Nov 11;14(1):7322. doi: 10.1038/s41467-023-42948-2.
4
Drug delivery systems for CRISPR-based genome editors.用于基于CRISPR的基因组编辑工具的药物递送系统。
Nat Rev Drug Discov. 2023 Nov;22(11):875-894. doi: 10.1038/s41573-023-00762-x. Epub 2023 Sep 18.
5
Guanidyl-Rich Poly(β Amino Ester)s for Universal Functional Cytosolic Protein Delivery and Clustered Regularly Interspaced Short Palindromic Repeats (CRISPR) Cas9 Ribonucleoprotein Based Gene Editing.胍基丰富的聚(β 氨基酸酯)用于通用的细胞质蛋白传递和基于成簇规律间隔短回文重复序列(CRISPR)Cas9 核糖核蛋白的基因编辑。
ACS Nano. 2023 Sep 26;17(18):17799-17810. doi: 10.1021/acsnano.3c03269. Epub 2023 Sep 5.
6
Polyethylenimine (PEI) in gene therapy: Current status and clinical applications.聚乙烯亚胺(PEI)在基因治疗中的现状与临床应用
J Control Release. 2023 Oct;362:667-691. doi: 10.1016/j.jconrel.2023.09.001. Epub 2023 Sep 18.
7
Peptide-mediated delivery of CRISPR enzymes for the efficient editing of primary human lymphocytes.肽介导的 CRISPR 酶递送来高效编辑原代人淋巴细胞。
Nat Biomed Eng. 2023 May;7(5):647-660. doi: 10.1038/s41551-023-01032-2. Epub 2023 Apr 25.
8
CRISPR technology: A decade of genome editing is only the beginning.CRISPR技术:基因组编辑的十年仅仅是个开始。
Science. 2023 Jan 20;379(6629):eadd8643. doi: 10.1126/science.add8643.
9
CRISPR/Cas9 therapeutics: progress and prospects.CRISPR/Cas9 疗法:进展与展望。
Signal Transduct Target Ther. 2023 Jan 16;8(1):36. doi: 10.1038/s41392-023-01309-7.
10
CRISPR in cancer biology and therapy.CRISPR在癌症生物学与治疗中的应用
Nat Rev Cancer. 2022 May;22(5):259-279. doi: 10.1038/s41568-022-00441-w. Epub 2022 Feb 22.