Department of Microbiology and Medical Zoology, University of Puerto Rico, Medical Sciences Campus, San Juan 00935, Puerto Rico.
Translational Proteomics Center, Research Capacity Core, Center for Collaborative Research in Health Disparities, University of Puerto Rico, Medical Sciences Campus, San Juan 00935, Puerto Rico.
Int J Mol Sci. 2024 May 16;25(10):5426. doi: 10.3390/ijms25105426.
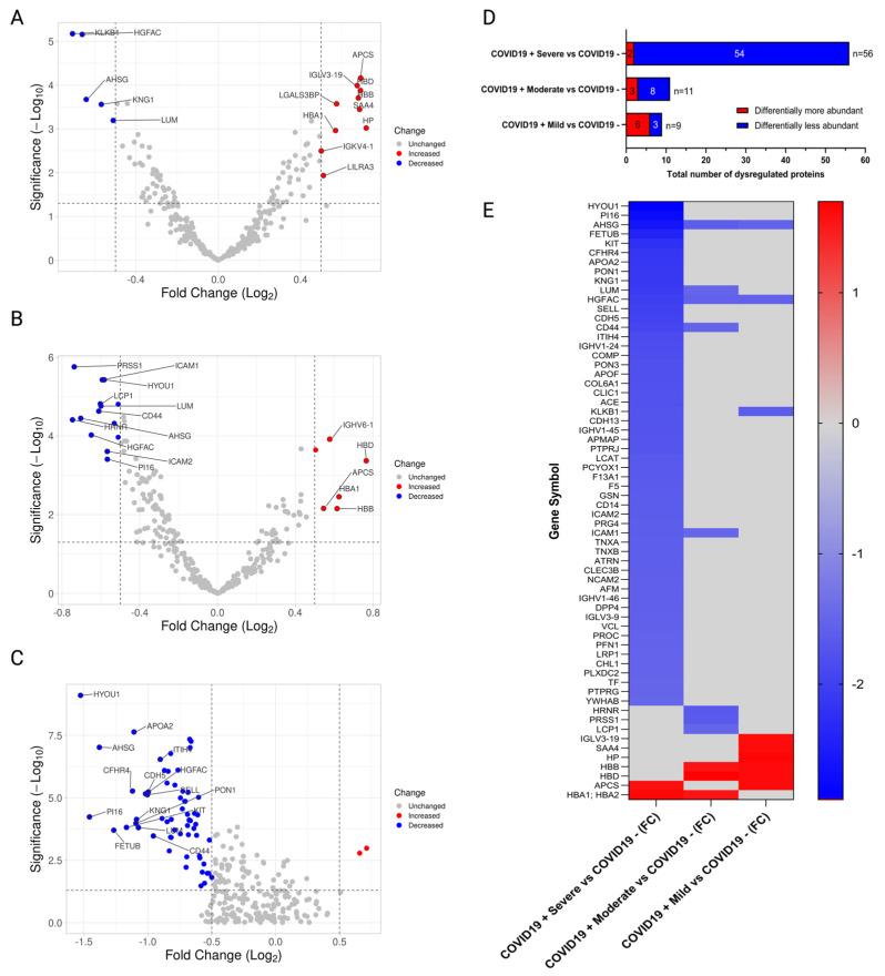
Viral strains, age, and host factors are associated with variable immune responses against SARS-CoV-2 and disease severity. Puerto Ricans have a genetic mixture of races: European, African, and Native American. We hypothesized that unique host proteins/pathways are associated with COVID-19 disease severity in Puerto Rico. Following IRB approval, a total of 95 unvaccinated men and women aged 21-71 years old were recruited in Puerto Rico from 2020-2021. Plasma samples were collected from COVID-19-positive subjects ( = 39) and COVID-19-negative individuals ( = 56) during acute disease. COVID-19-positive individuals were stratified based on symptomatology as follows: mild ( = 18), moderate ( = 13), and severe ( = 8). Quantitative proteomics was performed in plasma samples using tandem mass tag (TMT) labeling. Labeled peptides were subjected to LC/MS/MS and analyzed by Proteome Discoverer (version 2.5), Limma software (version 3.41.15), and Ingenuity Pathways Analysis (IPA, version 22.0.2). Cytokines were quantified using a human cytokine array. Proteomics analyses of severely affected COVID-19-positive individuals revealed 58 differentially expressed proteins. Cadherin-13, which participates in synaptogenesis, was downregulated in severe patients and validated by ELISA. Cytokine immunoassay showed that TNF-α levels decreased with disease severity. This study uncovers potential host predictors of COVID-19 severity and new avenues for treatment in Puerto Ricans.
病毒株、年龄和宿主因素与针对 SARS-CoV-2 的可变免疫反应和疾病严重程度有关。波多黎各人的种族混合了欧洲、非洲和美洲原住民。我们假设,独特的宿主蛋白/途径与波多黎各的 COVID-19 疾病严重程度有关。在获得机构审查委员会批准后,于 2020 年至 2021 年在波多黎各招募了 95 名未接种疫苗的 21-71 岁男性和女性。从 COVID-19 阳性患者(=39 名)和 COVID-19 阴性个体(=56 名)采集急性疾病期间的血浆样本。根据症状将 COVID-19 阳性个体分为以下几类:轻症(=18 名)、中度(=13 名)和重症(=8 名)。使用串联质量标签(TMT)标记对血浆样本进行定量蛋白质组学分析。标记的肽段进行 LC/MS/MS 分析,并使用 Proteome Discoverer(版本 2.5)、Limma 软件(版本 3.41.15)和 Ingenuity Pathways Analysis(IPA,版本 22.0.2)进行分析。使用人类细胞因子阵列定量细胞因子。对严重 COVID-19 阳性个体的蛋白质组学分析显示 58 个差异表达蛋白。参与突触发生的钙黏蛋白-13 在重症患者中下调,并通过 ELISA 验证。细胞因子免疫测定显示 TNF-α 水平随疾病严重程度降低。这项研究揭示了 COVID-19 严重程度的潜在宿主预测因子和波多黎各人治疗的新途径。