Suppr超能文献

揭示色氨酸2,3-双加氧酶在血管生成过程中的作用

Unveiling the Role of Tryptophan 2,3-Dioxygenase in the Angiogenic Process.

作者信息

Cecchi Marta, Anceschi Cecilia, Silvano Angela, Coniglio Maria Luisa, Chinnici Aurora, Magnelli Lucia, Lapucci Andrea, Laurenzana Anna, Parenti Astrid

机构信息

Department of Neuroscience, Psychology, Drug Research and Child Health, (NEUROFARBA) Pharmacology and Toxicology Section, University of Florence, 50139 Florence, Italy.

Department of Experimental and Clinical Biomedical Sciences "Mario Serio", University of Florence, 50121 Florence, Italy.

出版信息

Pharmaceuticals (Basel). 2024 Apr 27;17(5):558. doi: 10.3390/ph17050558.

Abstract

BACKGROUND

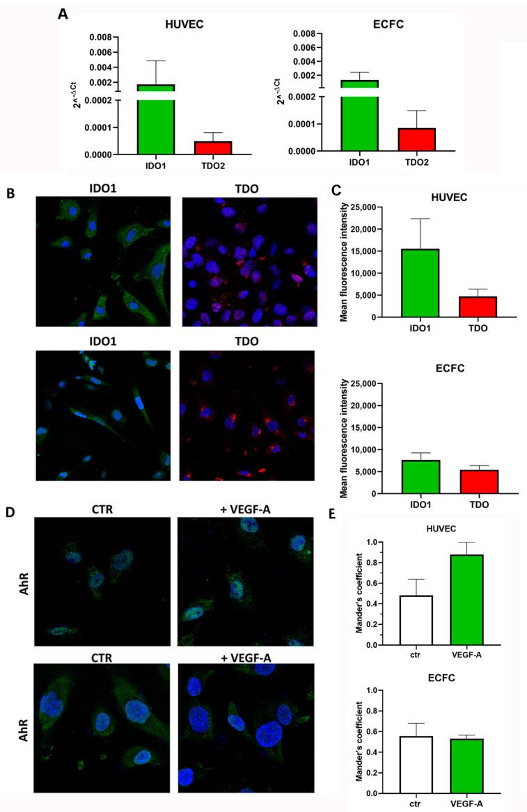
Indoleamine 2,3-dioxygenase (IDO1) and tryptophan-2,3-dioxygenase (TDO) are the two principals enzymes involved in the catabolization of tryptophan (Trp) into kynurenine (Kyn). Despite their well-established role in the immune escape, their involvement in angiogenesis remains uncertain. We aimed to characterize TDO and IDO1 in human umbilical venular endothelial cells (HUVECs) and human endothelial colony-forming cells (ECFCs).

METHODS

qRT-PCR and immunofluorescence were used for TDO and IDO1 expression while their activity was measured using ELISA assays. Cell proliferation was examined via MTT tests and in in vitro angiogenesis by capillary morphogenesis.

RESULTS

HUVECs and ECFCs expressed TDO and IDO1. Treatment with the selective TDO inhibitor 680C91 significantly impaired HUVEC proliferation and 3D-tube formation in response to VEGF-A, while IDO1 inhibition showed no effect. VEGF-induced mTor phosphorylation and Kyn production were hindered by 680C91. ECFC morphogenesis was also inhibited by 680C91. Co-culturing HUVECs with A375 induced TDO up-regulation in both cell types, whose inhibition reduced MMP9 activity and prevented c-Myc and E2f1 upregulation.

CONCLUSIONS

HUVECs and ECFCs express the key enzymes of the kynurenine pathway. Significantly, TDO emerges as a pivotal player in in vitro proliferation and capillary morphogenesis, suggesting a potential pathophysiological role in angiogenesis beyond its well-known immunomodulatory effects.

摘要

背景

吲哚胺2,3-双加氧酶(IDO1)和色氨酸2,3-双加氧酶(TDO)是参与将色氨酸(Trp)分解代谢为犬尿氨酸(Kyn)的两种主要酶。尽管它们在免疫逃逸中的作用已得到充分证实,但其在血管生成中的作用仍不确定。我们旨在对人脐静脉内皮细胞(HUVECs)和人内皮祖细胞(ECFCs)中的TDO和IDO1进行表征。

方法

采用qRT-PCR和免疫荧光法检测TDO和IDO1的表达,同时用ELISA法检测其活性。通过MTT试验检测细胞增殖,并通过毛细血管形态发生检测体外血管生成。

结果

HUVECs和ECFCs表达TDO和IDO1。用选择性TDO抑制剂680C91处理可显著损害HUVEC对VEGF-A的增殖和三维管形成,而抑制IDO1则无影响。680C91可抑制VEGF诱导的mTor磷酸化和Kyn产生。680C91也可抑制ECFC形态发生。将HUVECs与A375共培养可诱导两种细胞类型中TDO上调,抑制TDO可降低MMP9活性并阻止c-Myc和E2f1上调。

结论

HUVECs和ECFCs表达犬尿氨酸途径的关键酶。重要的是,TDO在体外增殖和毛细血管形态发生中起着关键作用,这表明其在血管生成中除了具有众所周知的免疫调节作用外,还具有潜在的病理生理作用。

https://cdn.ncbi.nlm.nih.gov/pmc/blobs/6dc0/11124529/527ae43130e3/pharmaceuticals-17-00558-g001.jpg

文献AI研究员

20分钟写一篇综述,助力文献阅读效率提升50倍。

立即体验

用中文搜PubMed

大模型驱动的PubMed中文搜索引擎

马上搜索

文档翻译

学术文献翻译模型,支持多种主流文档格式。

立即体验