State Key Laboratory for Biology of Plant Diseases and Insect Pests, Institute of Plant Protection, Chinese Academy of Agricultural Sciences, Beijing, 100193, P.R. China.
College of Agronomy and Biotechnology, China Agricultural University, Beijing, 100193, P.R. China.
BMC Plant Biol. 2024 May 27;24(1):457. doi: 10.1186/s12870-024-05165-7.
Cotton is globally important crop. Verticillium wilt (VW), caused by Verticillium dahliae, is the most destructive disease in cotton, reducing yield and fiber quality by over 50% of cotton acreage. Breeding resistant cotton cultivars has proven to be an efficient strategy for improving the resistance of cotton to V. dahliae. However, the lack of understanding of the genetic basis of VW resistance may hinder the progress in deploying elite cultivars with proven resistance.
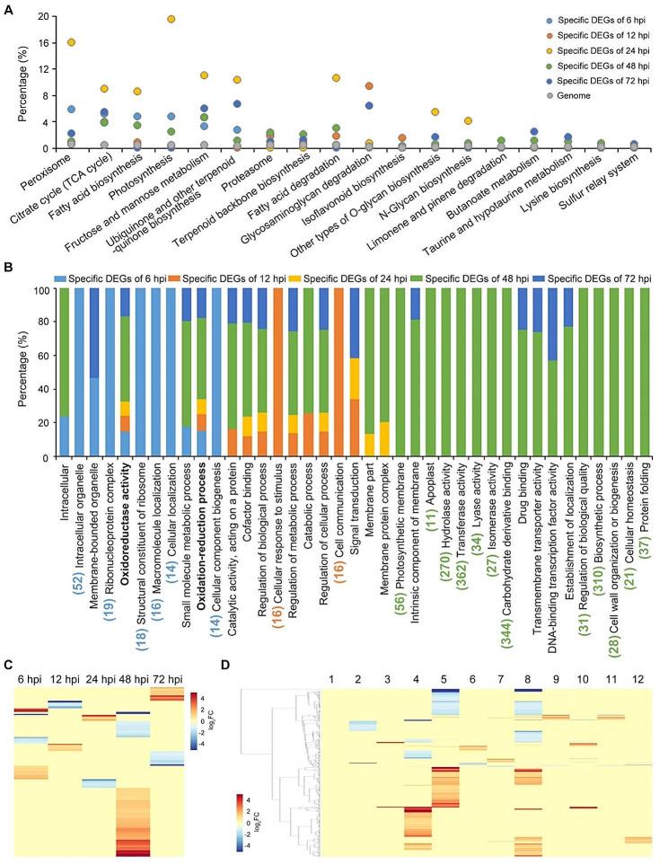
We planted the VW-resistant Gossypium hirsutum cultivar Zhongzhimian No.2 (ZZM2) in an artificial greenhouse and disease nursery. ZZM2 cotton was subsequently subjected to transcriptome sequencing after Vd991 inoculation (6, 12, 24, 48, and 72 h post-inoculation). Several differentially expressed genes (DEGs) were identified in response to V. dahliae infection, mainly involved in resistance processes, such as flavonoid and terpenoid quinone biosynthesis, plant hormone signaling, MAPK signaling, phenylpropanoid biosynthesis, and pyruvate metabolism. Compared to the susceptible cultivar Junmian No.1 (J1), oxidoreductase activity and reactive oxygen species (ROS) production were significantly increased in ZZM2. Furthermore, gene silencing of cytochrome c oxidase subunit 1 (COX1), which is involved in the oxidation-reduction process in ZZM2, compromised its resistance to V. dahliae, suggesting that COX1 contributes to VW resistance in ZZM2.
Our data demonstrate that the G. hirsutum cultivar ZZM2 responds to V. dahliae inoculation through resistance-related processes, especially the oxidation-reduction process. This enhances our understanding of the mechanisms regulating the ZZM2 defense against VW.
棉花是全球重要的作物。由黄萎轮枝菌(Verticillium dahliae)引起的黄萎病是棉花最具破坏性的病害,使超过 50%的棉花种植面积减产和纤维质量下降。培育抗黄萎病的棉花品种已被证明是提高棉花对黄萎病抗性的有效策略。然而,对黄萎病抗性遗传基础的了解不足可能会阻碍具有抗性的优良品种的部署。
我们在人工温室和病害苗圃中种植了抗黄萎病的陆地棉品种中棉所 2 号(ZZM2)。接种 Vd991 后(接种后 6、12、24、48 和 72 小时),对 ZZM2 棉花进行了转录组测序。鉴定出一些对黄萎病菌感染有差异表达的基因(DEGs),主要涉及抗性过程,如类黄酮和萜类醌生物合成、植物激素信号转导、MAPK 信号转导、苯丙素生物合成和丙酮酸代谢。与感病品种骏棉 1 号(J1)相比,ZZM2 中的氧化还原酶活性和活性氧(ROS)产生显著增加。此外,参与 ZZM2 氧化还原过程的细胞色素 c 氧化酶亚基 1(COX1)基因沉默削弱了其对黄萎病菌的抗性,表明 COX1 有助于 ZZM2 对黄萎病的抗性。
我们的数据表明,陆地棉品种 ZZM2 通过与抗性相关的过程(特别是氧化还原过程)对黄萎轮枝菌接种做出反应。这增强了我们对调节 ZZM2 对黄萎病防御机制的理解。