• 文献检索
  • 文档翻译
  • 深度研究
  • 学术资讯
  • Suppr Zotero 插件Zotero 插件
  • 邀请有礼
  • 套餐&价格
  • 历史记录
应用&插件
Suppr Zotero 插件Zotero 插件浏览器插件Mac 客户端Windows 客户端微信小程序
定价
高级版会员购买积分包购买API积分包
服务
文献检索文档翻译深度研究API 文档MCP 服务
关于我们
关于 Suppr公司介绍联系我们用户协议隐私条款
关注我们

Suppr 超能文献

核心技术专利:CN118964589B侵权必究
粤ICP备2023148730 号-1Suppr @ 2026

文献检索

告别复杂PubMed语法,用中文像聊天一样搜索,搜遍4000万医学文献。AI智能推荐,让科研检索更轻松。

立即免费搜索

文件翻译

保留排版,准确专业,支持PDF/Word/PPT等文件格式,支持 12+语言互译。

免费翻译文档

深度研究

AI帮你快速写综述,25分钟生成高质量综述,智能提取关键信息,辅助科研写作。

立即免费体验

一种新型组合方法,使用富含萝卜硫素和醉茄素 A 的提取物,通过表观遗传和肠道微生物机制预防雌激素受体阴性乳腺癌。

A novel combinatorial approach using sulforaphane- and withaferin A-rich extracts for prevention of estrogen receptor-negative breast cancer through epigenetic and gut microbial mechanisms.

机构信息

Department of Biology, University of Alabama at Birmingham, 902 14th Street South, Birmingham, AL, 35294, USA.

Department of Microbiology, Heersink School of Medicine, University of Alabama at Birmingham, Birmingham, AL, 35205, USA.

出版信息

Sci Rep. 2024 May 27;14(1):12091. doi: 10.1038/s41598-024-62084-1.

DOI:10.1038/s41598-024-62084-1
PMID:38802425
原文链接:https://pmc.ncbi.nlm.nih.gov/articles/PMC11130158/
Abstract

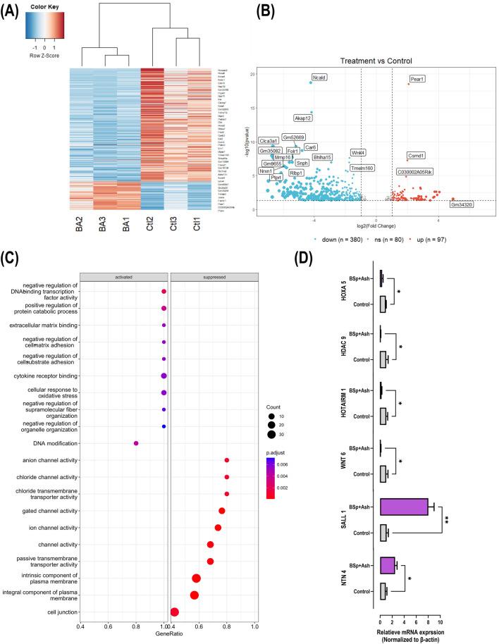
Estrogen receptor-negative [ER(-)] mammary cancer is the most aggressive type of breast cancer (BC) with higher rate of metastasis and recurrence. In recent years, dietary prevention of BC with epigenetically active phytochemicals has received increased attention due to its feasibility, effectiveness, and ease of implementation. In this regard, combinatorial phytochemical intervention enables more efficacious BC inhibition by simultaneously targeting multiple tumorigenic pathways. We, therefore, focused on investigation of the effect of sulforaphane (SFN)-rich broccoli sprouts (BSp) and withaferin A (WA)-rich Ashwagandha (Ash) combination on BC prevention in estrogen receptor-negative [ER(-)] mammary cancer using transgenic mice. Our results indicated that combinatorial BSp + Ash treatment significantly reduced tumor incidence and tumor growth (~ 75%) as well as delayed (~ 21%) tumor latency when compared to the control treatment and combinatorial BSp + Ash treatment was statistically more effective in suppressing BC compared to single BSp or Ash intervention. At the molecular level, the BSp and Ash combination upregulated tumor suppressors (p53, p57) along with apoptosis associated proteins (BAX, PUMA) and BAX:BCL-2 ratio. Furthermore, our result indicated an expressional decline of epigenetic machinery HDAC1 and DNMT3A in mammary tumor tissue because of combinatorial treatment. Interestingly, we have reported multiple synergistic interactions between BSp and Ash that have impacted both tumor phenotype and molecular expression due to combinatorial BSp and Ash treatment. Our RNA-seq analysis results also demonstrated a transcriptome-wide expressional reshuffling of genes associated with multiple cell-signaling pathways, transcription factor activity and epigenetic regulations due to combined BSp and Ash administration. In addition, we discovered an alteration of gut microbial composition change because of combinatorial treatment. Overall, combinatorial BSp and Ash supplementation can prevent ER(-) BC through enhanced tumor suppression, apoptosis induction and transcriptome-wide reshuffling of gene expression possibly influencing multiple cell signaling pathways, epigenetic regulation and reshaping gut microbiota.

摘要

雌激素受体阴性(ER(-))乳腺癌是最具侵袭性的乳腺癌(BC)类型,具有更高的转移和复发率。近年来,由于其可行性、有效性和易于实施,饮食预防 BC 的方法引起了人们的广泛关注,其中包括使用具有表观遗传活性的植物化学物质。在这方面,联合植物化学干预可以通过同时针对多个致癌途径来更有效地抑制 BC。因此,我们专注于研究富含萝卜硫素(SFN)的西兰花芽(BSp)和富含醉茄内酯 A(WA)的 Ashwagandha(Ash)组合对雌激素受体阴性(ER(-))乳腺癌的预防作用,使用转基因小鼠进行研究。我们的结果表明,与对照组相比,联合 BSp+Ash 治疗显著降低了肿瘤发生率和肿瘤生长(75%),并延迟了(21%)肿瘤潜伏期,并且与单独的 BSp 或 Ash 干预相比,联合 BSp+Ash 治疗在抑制 BC 方面更有效。在分子水平上,BSp 和 Ash 联合使用上调了肿瘤抑制因子(p53、p57)以及与细胞凋亡相关的蛋白(BAX、PUMA)和 BAX:BCL-2 比值。此外,我们的结果表明,由于联合治疗,乳腺癌组织中的表观遗传机制 HDAC1 和 DNMT3A 的表达下降。有趣的是,我们报道了 BSp 和 Ash 之间的多种协同相互作用,由于联合 BSp 和 Ash 治疗,这些协同作用影响了肿瘤表型和分子表达。我们的 RNA-seq 分析结果还表明,由于联合 BSp 和 Ash 给药,与多个细胞信号通路、转录因子活性和表观遗传调控相关的基因在全转录组水平上的表达发生了重新排列。此外,我们发现由于联合治疗,肠道微生物组成发生了变化。总的来说,联合 BSp 和 Ash 补充可以通过增强肿瘤抑制、诱导细胞凋亡和全转录组基因表达的重新排列来预防 ER(-)BC,可能影响多个细胞信号通路、表观遗传调控和重塑肠道微生物群。

https://cdn.ncbi.nlm.nih.gov/pmc/blobs/88a0/11130158/642533da66b4/41598_2024_62084_Fig6_HTML.jpg
https://cdn.ncbi.nlm.nih.gov/pmc/blobs/88a0/11130158/311ae5e8ba2a/41598_2024_62084_Fig1_HTML.jpg
https://cdn.ncbi.nlm.nih.gov/pmc/blobs/88a0/11130158/14811b7eba26/41598_2024_62084_Fig2_HTML.jpg
https://cdn.ncbi.nlm.nih.gov/pmc/blobs/88a0/11130158/2a00a06df97c/41598_2024_62084_Fig3_HTML.jpg
https://cdn.ncbi.nlm.nih.gov/pmc/blobs/88a0/11130158/86ce2fe64dce/41598_2024_62084_Fig4_HTML.jpg
https://cdn.ncbi.nlm.nih.gov/pmc/blobs/88a0/11130158/9c01bf325451/41598_2024_62084_Fig5_HTML.jpg
https://cdn.ncbi.nlm.nih.gov/pmc/blobs/88a0/11130158/642533da66b4/41598_2024_62084_Fig6_HTML.jpg
https://cdn.ncbi.nlm.nih.gov/pmc/blobs/88a0/11130158/311ae5e8ba2a/41598_2024_62084_Fig1_HTML.jpg
https://cdn.ncbi.nlm.nih.gov/pmc/blobs/88a0/11130158/14811b7eba26/41598_2024_62084_Fig2_HTML.jpg
https://cdn.ncbi.nlm.nih.gov/pmc/blobs/88a0/11130158/2a00a06df97c/41598_2024_62084_Fig3_HTML.jpg
https://cdn.ncbi.nlm.nih.gov/pmc/blobs/88a0/11130158/86ce2fe64dce/41598_2024_62084_Fig4_HTML.jpg
https://cdn.ncbi.nlm.nih.gov/pmc/blobs/88a0/11130158/9c01bf325451/41598_2024_62084_Fig5_HTML.jpg
https://cdn.ncbi.nlm.nih.gov/pmc/blobs/88a0/11130158/642533da66b4/41598_2024_62084_Fig6_HTML.jpg

相似文献

1
A novel combinatorial approach using sulforaphane- and withaferin A-rich extracts for prevention of estrogen receptor-negative breast cancer through epigenetic and gut microbial mechanisms.一种新型组合方法,使用富含萝卜硫素和醉茄素 A 的提取物,通过表观遗传和肠道微生物机制预防雌激素受体阴性乳腺癌。
Sci Rep. 2024 May 27;14(1):12091. doi: 10.1038/s41598-024-62084-1.
2
Maternal Epigenetic Regulation Contributes to Prevention of Estrogen Receptor-negative Mammary Cancer with Broccoli Sprout Consumption.母体表观遗传调控有助于通过食用西兰花芽预防雌激素受体阴性乳腺癌。
Cancer Prev Res (Phila). 2020 May;13(5):449-462. doi: 10.1158/1940-6207.CAPR-19-0491. Epub 2020 Mar 17.
3
Paternal Combined Botanicals Contribute to the Prevention of Estrogen Receptor-Negative Mammary Cancer in Transgenic Mice.父代复合植物药可预防雌激素受体阴性乳腺肿瘤在转基因小鼠中的发生
J Nutr. 2023 Jul;153(7):1959-1973. doi: 10.1016/j.tjnut.2023.05.001. Epub 2023 May 3.
4
Systematic integrated analyses of methylomic and transcriptomic impacts of early combined botanicals on estrogen receptor-negative mammary cancer.系统综合分析早期联合植物药对雌激素受体阴性乳腺癌的甲基组学和转录组学影响。
Sci Rep. 2021 May 4;11(1):9481. doi: 10.1038/s41598-021-89131-5.
5
A Novel Combination of Withaferin A and Sulforaphane Inhibits Epigenetic Machinery, Cellular Viability and Induces Apoptosis of Breast Cancer Cells.Withaferin A和萝卜硫素的新型组合可抑制表观遗传机制、细胞活力并诱导乳腺癌细胞凋亡。
Int J Mol Sci. 2017 May 19;18(5):1092. doi: 10.3390/ijms18051092.
6
Combined Broccoli Sprouts and Green Tea Polyphenols Contribute to the Prevention of Estrogen Receptor-Negative Mammary Cancer via Cell Cycle Arrest and Inducing Apoptosis in HER2/neu Mice.联合西兰花芽和绿茶多酚通过细胞周期停滞和诱导 HER2/neu 小鼠细胞凋亡来预防雌激素受体阴性乳腺癌。
J Nutr. 2021 Jan 4;151(1):73-84. doi: 10.1093/jn/nxaa315.
7
Nutritional combinatorial impact on the gut microbiota and plasma short-chain fatty acids levels in the prevention of mammary cancer in Her2/neu estrogen receptor-negative transgenic mice.营养组合对 Her2/neu 雌激素受体阴性转基因小鼠乳腺肿瘤预防中肠道微生物群和血浆短链脂肪酸水平的影响。
PLoS One. 2020 Dec 31;15(12):e0234893. doi: 10.1371/journal.pone.0234893. eCollection 2020.
8
Withaferin A and sulforaphane regulate breast cancer cell cycle progression through epigenetic mechanisms.铁皮枫斗晶和萝卜硫素通过表观遗传机制调节乳腺癌细胞周期进程。
Exp Cell Res. 2018 Jul 1;368(1):67-74. doi: 10.1016/j.yexcr.2018.04.015. Epub 2018 Apr 22.
9
Temporal Efficacy of a Sulforaphane-Based Broccoli Sprout Diet in Prevention of Breast Cancer through Modulation of Epigenetic Mechanisms.基于硫代葡萄糖苷的西兰花芽饮食通过调节表观遗传机制预防乳腺癌的时间功效。
Cancer Prev Res (Phila). 2018 Aug;11(8):451-464. doi: 10.1158/1940-6207.CAPR-17-0423. Epub 2018 May 15.
10
Combinatorial bioactive botanicals re-sensitize tamoxifen treatment in ER-negative breast cancer via epigenetic reactivation of ERα expression.组合生物活性植物药通过表观遗传重激活 ERα 表达使 ER 阴性乳腺癌对他莫昔芬治疗重新敏感。
Sci Rep. 2017 Aug 24;7(1):9345. doi: 10.1038/s41598-017-09764-3.

引用本文的文献

1
The interaction network between intestinal flora and cell death in microecosystem of pan-cancers.全癌微生态系统中肠道菌群与细胞死亡之间的相互作用网络。
Int J Med Sci. 2025 May 16;22(11):2596-2608. doi: 10.7150/ijms.111723. eCollection 2025.
2
Modulating the p53-MDM2 pathway: the therapeutic potential of natural compounds in cancer treatment.调节p53-MDM2信号通路:天然化合物在癌症治疗中的治疗潜力。
EXCLI J. 2024 Nov 22;23:1397-1439. doi: 10.17179/excli2024-7791. eCollection 2024.
3
Combinatorial phenethyl isothiocyanate and withaferin A targets multiple epigenetics pathways to inhibit MCF-7 and MDA-MB-231 human breast cancer cells.

本文引用的文献

1
Potential Chemopreventive Effects of Dietary Combination of Phytochemicals against Cancer Development.植物化学物质的饮食组合对癌症发展的潜在化学预防作用。
Pharmaceuticals (Basel). 2023 Nov 10;16(11):1591. doi: 10.3390/ph16111591.
2
Ashwagandha -Current Research on the Health-Promoting Activities: A Narrative Review.南非醉茄——促进健康活动的当前研究:一项叙述性综述
Pharmaceutics. 2023 Mar 24;15(4):1057. doi: 10.3390/pharmaceutics15041057.
3
The Firmicutes/Bacteroidetes Ratio as a Risk Factor of Breast Cancer.厚壁菌门与拟杆菌门的比例作为乳腺癌的一个风险因素
组合型异硫氰酸苯乙酯和睡茄内酯A靶向多种表观遗传途径以抑制MCF-7和MDA-MB-231人乳腺癌细胞。
Cancer Cell Int. 2024 Dec 20;24(1):422. doi: 10.1186/s12935-024-03619-4.
4
Polyphenols as Immunomodulators and Epigenetic Modulators: An Analysis of Their Role in the Treatment and Prevention of Breast Cancer.多酚作为免疫调节剂和表观遗传调节剂:对其在乳腺癌治疗和预防中作用的分析
Nutrients. 2024 Nov 29;16(23):4143. doi: 10.3390/nu16234143.
5
Intermediate Filaments in Breast Cancer Progression, and Potential Biomarker for Cancer Therapy: A Narrative Review.中间丝在乳腺癌进展中的作用及癌症治疗的潜在生物标志物:一项叙述性综述
Breast Cancer (Dove Med Press). 2024 Oct 14;16:689-704. doi: 10.2147/BCTT.S489953. eCollection 2024.
6
Ashwagandha-Induced Programmed Cell Death in the Treatment of Breast Cancer.印度人参诱导的程序性细胞死亡在乳腺癌治疗中的作用
Curr Issues Mol Biol. 2024 Jul 18;46(7):7668-7685. doi: 10.3390/cimb46070454.
J Clin Med. 2023 Mar 13;12(6):2216. doi: 10.3390/jcm12062216.
4
Role of p53 in breast cancer progression: An insight into p53 targeted therapy.p53 在乳腺癌进展中的作用:对 p53 靶向治疗的深入了解。
Theranostics. 2023 Feb 27;13(4):1421-1442. doi: 10.7150/thno.81847. eCollection 2023.
5
Cancer statistics, 2023.癌症统计数据,2023 年。
CA Cancer J Clin. 2023 Jan;73(1):17-48. doi: 10.3322/caac.21763.
6
Genome-Wide Analysis on Transcriptome and Methylome in Prevention of Mammary Tumor Induced by Early Life Combined Botanicals.基于转录组和甲基组的全基因组分析在预防早期生活联合植物诱发的乳腺肿瘤中的作用
Cells. 2022 Dec 21;12(1):14. doi: 10.3390/cells12010014.
7
Neuroprotection of cannabidiol in epileptic rats: Gut microbiome and metabolome sequencing.大麻二酚对癫痫大鼠的神经保护作用:肠道微生物组和代谢组测序
Front Nutr. 2022 Nov 16;9:1028459. doi: 10.3389/fnut.2022.1028459. eCollection 2022.
8
Modulating Microbiota as a New Strategy for Breast Cancer Prevention and Treatment.调节微生物群作为乳腺癌预防和治疗的新策略。
Microorganisms. 2022 Aug 27;10(9):1727. doi: 10.3390/microorganisms10091727.
9
The Influence of Dietary Factors on the Gut Microbiota.饮食因素对肠道微生物群的影响。
Microorganisms. 2022 Jul 7;10(7):1368. doi: 10.3390/microorganisms10071368.
10
SiCoDEA: A Simple, Fast and Complete App for Analyzing the Effect of Individual Drugs and Their Combinations.SiCoDEA:一款简单、快速且完整的应用程序,用于分析单个药物及其组合的效果。
Biomolecules. 2022 Jun 28;12(7):904. doi: 10.3390/biom12070904.