• 文献检索
  • 文档翻译
  • 深度研究
  • 学术资讯
  • Suppr Zotero 插件Zotero 插件
  • 邀请有礼
  • 套餐&价格
  • 历史记录
应用&插件
Suppr Zotero 插件Zotero 插件浏览器插件Mac 客户端Windows 客户端微信小程序
定价
高级版会员购买积分包购买API积分包
服务
文献检索文档翻译深度研究API 文档MCP 服务
关于我们
关于 Suppr公司介绍联系我们用户协议隐私条款
关注我们

Suppr 超能文献

核心技术专利:CN118964589B侵权必究
粤ICP备2023148730 号-1Suppr @ 2026

文献检索

告别复杂PubMed语法,用中文像聊天一样搜索,搜遍4000万医学文献。AI智能推荐,让科研检索更轻松。

立即免费搜索

文件翻译

保留排版,准确专业,支持PDF/Word/PPT等文件格式,支持 12+语言互译。

免费翻译文档

深度研究

AI帮你快速写综述,25分钟生成高质量综述,智能提取关键信息,辅助科研写作。

立即免费体验

糖脂通过阻止免疫细胞清除来促进毒力。

glycolipids promote virulence by thwarting immune cell clearance.

机构信息

Department of Immunology and Microbiology, University of Colorado School of Medicine, Aurora, CO, USA.

Department of Pediatrics, Section of Developmental Biology, University of Colorado School of Medicine, Aurora, CO, USA.

出版信息

Sci Adv. 2024 May 31;10(22):eadn7848. doi: 10.1126/sciadv.adn7848. Epub 2024 May 29.

DOI:10.1126/sciadv.adn7848
PMID:38809989
原文链接:https://pmc.ncbi.nlm.nih.gov/articles/PMC11135403/
Abstract

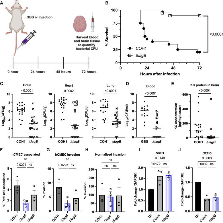
[group B (GBS)] is a leading cause of neonatal meningitis, with late-onset disease (LOD) occurring after gastrointestinal tract colonization in infants. Bacterial membrane lipids are essential for host-pathogen interactions, and the functions of glycolipids are yet to be fully elucidated. GBS synthesizes three major glycolipids: glucosyl-diacylglycerol (Glc-DAG), diglucosyl-DAG (Glc-DAG), and lysyl-Glc-DAG (Lys-Glc-DAG). Here, we identify the enzyme, IagB, as responsible for biosynthesis of Glc-DAG, the precursor for the two other glycolipids in GBS. To examine the collective role of glycolipids to GBS virulence, we adapted a murine model of neonatal meningitis to simulate LOD. The GBS∆ mutant traversed the gut-epithelial barrier comparable to wild type but was severely attenuated in bloodstream survival, resulting in decreased bacterial loads in the brain. The GBS∆ mutant was more susceptible to neutrophil killing and membrane targeting by host antimicrobial peptides. This work reveals an unexplored function of GBS glycolipids with their ability to protect the bacterial cell from host antimicrobial killing.

摘要

[B 组链球菌 (GBS)]是导致新生儿脑膜炎的主要原因,其迟发性疾病 (LOD)发生在婴儿胃肠道定植后。细菌膜脂质对于宿主-病原体相互作用至关重要,糖脂的功能仍有待充分阐明。GBS 合成三种主要的糖脂:葡萄糖二酰基甘油 (Glc-DAG)、双葡萄糖二酰基甘油 (Glc-DAG) 和赖氨酸葡萄糖二酰基甘油 (Lys-Glc-DAG)。在这里,我们确定了酶 IagB 负责 Glc-DAG 的生物合成,这是 GBS 中另外两种糖脂的前体。为了研究糖脂对 GBS 毒力的综合作用,我们适应了一种新生儿脑膜炎的小鼠模型来模拟 LOD。与野生型相比,GBS∆突变体能够穿透肠道上皮屏障,但在血液中存活能力严重减弱,导致大脑中的细菌载量减少。GBS∆突变体更容易被中性粒细胞杀伤,并被宿主抗菌肽靶向细胞膜。这项工作揭示了 GBS 糖脂的一个未被探索的功能,即其能够保护细菌细胞免受宿主抗菌肽的杀伤。

https://cdn.ncbi.nlm.nih.gov/pmc/blobs/aea9/11135403/7a86bf5fa792/sciadv.adn7848-f7.jpg
https://cdn.ncbi.nlm.nih.gov/pmc/blobs/aea9/11135403/40cabe8bd24c/sciadv.adn7848-f1.jpg
https://cdn.ncbi.nlm.nih.gov/pmc/blobs/aea9/11135403/3e12016956cb/sciadv.adn7848-f2.jpg
https://cdn.ncbi.nlm.nih.gov/pmc/blobs/aea9/11135403/923b94bcbef2/sciadv.adn7848-f3.jpg
https://cdn.ncbi.nlm.nih.gov/pmc/blobs/aea9/11135403/95b68118088c/sciadv.adn7848-f4.jpg
https://cdn.ncbi.nlm.nih.gov/pmc/blobs/aea9/11135403/4f76475276a4/sciadv.adn7848-f5.jpg
https://cdn.ncbi.nlm.nih.gov/pmc/blobs/aea9/11135403/5e3dc40e5120/sciadv.adn7848-f6.jpg
https://cdn.ncbi.nlm.nih.gov/pmc/blobs/aea9/11135403/7a86bf5fa792/sciadv.adn7848-f7.jpg
https://cdn.ncbi.nlm.nih.gov/pmc/blobs/aea9/11135403/40cabe8bd24c/sciadv.adn7848-f1.jpg
https://cdn.ncbi.nlm.nih.gov/pmc/blobs/aea9/11135403/3e12016956cb/sciadv.adn7848-f2.jpg
https://cdn.ncbi.nlm.nih.gov/pmc/blobs/aea9/11135403/923b94bcbef2/sciadv.adn7848-f3.jpg
https://cdn.ncbi.nlm.nih.gov/pmc/blobs/aea9/11135403/95b68118088c/sciadv.adn7848-f4.jpg
https://cdn.ncbi.nlm.nih.gov/pmc/blobs/aea9/11135403/4f76475276a4/sciadv.adn7848-f5.jpg
https://cdn.ncbi.nlm.nih.gov/pmc/blobs/aea9/11135403/5e3dc40e5120/sciadv.adn7848-f6.jpg
https://cdn.ncbi.nlm.nih.gov/pmc/blobs/aea9/11135403/7a86bf5fa792/sciadv.adn7848-f7.jpg

相似文献

1
glycolipids promote virulence by thwarting immune cell clearance.糖脂通过阻止免疫细胞清除来促进毒力。
Sci Adv. 2024 May 31;10(22):eadn7848. doi: 10.1126/sciadv.adn7848. Epub 2024 May 29.
2
Identification of a novel cationic glycolipid in Streptococcus agalactiae that contributes to brain entry and meningitis.鉴定出酿脓链球菌中一种新型阳离子糖脂,该糖脂有助于细菌进入大脑并引发脑膜炎。
PLoS Biol. 2022 Feb 18;20(2):e3001555. doi: 10.1371/journal.pbio.3001555. eCollection 2022 Feb.
3
Intrapartum antibiotics for known maternal Group B streptococcal colonization.已知产妇B族链球菌定植时的产时抗生素治疗。
Cochrane Database Syst Rev. 2009 Jul 8(3):CD007467. doi: 10.1002/14651858.CD007467.pub2.
4
exploits host- and bacterial-derived β-alanine for replication inside host macrophages.利用宿主和细菌来源的β-丙氨酸在宿主巨噬细胞内进行复制。
Elife. 2025 Jun 19;13:RP103714. doi: 10.7554/eLife.103714.
5
Vaginal chlorhexidine during labour to prevent early-onset neonatal group B streptococcal infection.分娩期间使用阴道氯己定预防早发型新生儿B族链球菌感染。
Cochrane Database Syst Rev. 2004(3):CD003520. doi: 10.1002/14651858.CD003520.pub2.
6
Preterm Birth Associated With Group B Streptococcus Maternal Colonization Worldwide: Systematic Review and Meta-analyses.全球范围内与 B 族链球菌母婴定植相关的早产:系统评价和荟萃分析。
Clin Infect Dis. 2017 Nov 6;65(suppl_2):S133-S142. doi: 10.1093/cid/cix661.
7
Risk of Early-Onset Neonatal Group B Streptococcal Disease With Maternal Colonization Worldwide: Systematic Review and Meta-analyses.全球范围内有母体定植的产妇早发型新生儿 B 群链球菌病的发病风险:系统评价和荟萃分析。
Clin Infect Dis. 2017 Nov 6;65(suppl_2):S152-S159. doi: 10.1093/cid/cix655.
8
Intramuscular penicillin for the prevention of early onset group B streptococcal infection in newborn infants.肌内注射青霉素预防新生儿早发型B族链球菌感染
Cochrane Database Syst Rev. 2004;2004(3):CD003667. doi: 10.1002/14651858.CD003667.pub2.
9
Immunogenicity and seroefficacy of pneumococcal conjugate vaccines: a systematic review and network meta-analysis.肺炎球菌结合疫苗的免疫原性和血清效力:系统评价和网络荟萃分析。
Health Technol Assess. 2024 Jul;28(34):1-109. doi: 10.3310/YWHA3079.
10
Open-Label Randomized Controlled Trial and Feasibility Study of an Oral Probiotic Intervention to Reduce Group B Streptococcus Colonization in Pregnant People by the Time of Birth.一项口服益生菌干预措施的开放标签随机对照试验及可行性研究,旨在在分娩时降低孕妇B族链球菌定植率。
J Midwifery Womens Health. 2025 May-Jun;70(3):460-467. doi: 10.1111/jmwh.13765. Epub 2025 May 29.

引用本文的文献

1
Gut flora-derived succinate exacerbates Allergic Airway Inflammation by promoting protein succinylation.肠道菌群衍生的琥珀酸通过促进蛋白质琥珀酰化加剧过敏性气道炎症。
Redox Biol. 2025 May;82:103623. doi: 10.1016/j.redox.2025.103623. Epub 2025 Mar 28.
2
Identification of glyoxalase A in group B and its contribution to methylglyoxal tolerance and virulence.B组中乙二醛酶A的鉴定及其对甲基乙二醛耐受性和毒力的作用。
Infect Immun. 2025 Apr 8;93(4):e0054024. doi: 10.1128/iai.00540-24. Epub 2025 Feb 26.
3
Identification of two glycosyltransferases required for synthesis of membrane glycolipids in .

本文引用的文献

1
Infant and adult human intestinal enteroids are morphologically and functionally distinct.婴儿和成人的人类肠道类器官在形态和功能上是不同的。
mBio. 2024 Aug 14;15(8):e0131624. doi: 10.1128/mbio.01316-24. Epub 2024 Jul 2.
2
Capsule production promotes Group B intestinal colonization.胶囊生产促进B组肠道定植。
Microbiol Spectr. 2023 Sep 21;11(5):e0234923. doi: 10.1128/spectrum.02349-23.
3
Group B Streptococcus Drives Major Transcriptomic Changes in the Colonic Epithelium.B 型链球菌在结肠上皮中引发主要转录组变化。
鉴定在……中合成膜糖脂所需的两种糖基转移酶。
mBio. 2025 Mar 12;16(3):e0351224. doi: 10.1128/mbio.03512-24. Epub 2025 Feb 18.
4
Identification of two glycosyltransferases required for synthesis of membrane glycolipids in .鉴定在……中合成膜糖脂所需的两种糖基转移酶。
bioRxiv. 2025 Jan 14:2025.01.14.632984. doi: 10.1101/2025.01.14.632984.
5
Identification of Glyoxalase A in Group B and its contribution to methylglyoxal tolerance and virulence.B组中乙二醛酶A的鉴定及其对甲基乙二醛耐受性和毒力的作用。
bioRxiv. 2024 Dec 19:2024.07.30.605887. doi: 10.1101/2024.07.30.605887.
Infect Immun. 2023 Jul 18;91(7):e0003523. doi: 10.1128/iai.00035-23. Epub 2023 Jun 6.
4
Age-dependent differences in efferocytosis determine the outcome of opsonophagocytic protection from invasive pathogens.年龄依赖性吞噬作用的差异决定了调理吞噬保护免受侵袭性病原体感染的效果。
Immunity. 2023 Jun 13;56(6):1255-1268.e5. doi: 10.1016/j.immuni.2023.03.018. Epub 2023 Apr 13.
5
Formation and function of the meningeal arachnoid barrier around the developing mouse brain.发育中小鼠脑周围脑膜蛛网膜屏障的形成和功能。
Dev Cell. 2023 Apr 24;58(8):635-644.e4. doi: 10.1016/j.devcel.2023.03.005. Epub 2023 Mar 29.
6
Gram-positive bacterial membrane lipids at the host-pathogen interface.宿主-病原体界面处的革兰氏阳性菌膜脂类
PLoS Pathog. 2023 Jan 5;19(1):e1011026. doi: 10.1371/journal.ppat.1011026. eCollection 2023 Jan.
7
Global mortality associated with 33 bacterial pathogens in 2019: a systematic analysis for the Global Burden of Disease Study 2019.2019 年与 33 种细菌病原体相关的全球死亡率:2019 年全球疾病负担研究的系统分析。
Lancet. 2022 Dec 17;400(10369):2221-2248. doi: 10.1016/S0140-6736(22)02185-7. Epub 2022 Nov 21.
8
Remodeling of the Enterococcal Cell Envelope during Surface Penetration Promotes Intrinsic Resistance to Stress.肠球菌细胞表面穿透过程中细胞包膜的重塑促进了固有应激抗性。
mBio. 2022 Dec 20;13(6):e0229422. doi: 10.1128/mbio.02294-22. Epub 2022 Nov 10.
9
Identification of a novel cationic glycolipid in Streptococcus agalactiae that contributes to brain entry and meningitis.鉴定出酿脓链球菌中一种新型阳离子糖脂,该糖脂有助于细菌进入大脑并引发脑膜炎。
PLoS Biol. 2022 Feb 18;20(2):e3001555. doi: 10.1371/journal.pbio.3001555. eCollection 2022 Feb.
10
Neonatal susceptibility to meningitis results from the immaturity of epithelial barriers and gut microbiota.新生儿易患脑膜炎,这是由于上皮屏障和肠道微生物菌群尚未成熟。
Cell Rep. 2021 Jun 29;35(13):109319. doi: 10.1016/j.celrep.2021.109319.