• 文献检索
  • 文档翻译
  • 深度研究
  • 学术资讯
  • Suppr Zotero 插件Zotero 插件
  • 邀请有礼
  • 套餐&价格
  • 历史记录
应用&插件
Suppr Zotero 插件Zotero 插件浏览器插件Mac 客户端Windows 客户端微信小程序
定价
高级版会员购买积分包购买API积分包
服务
文献检索文档翻译深度研究API 文档MCP 服务
关于我们
关于 Suppr公司介绍联系我们用户协议隐私条款
关注我们

Suppr 超能文献

核心技术专利:CN118964589B侵权必究
粤ICP备2023148730 号-1Suppr @ 2026

文献检索

告别复杂PubMed语法,用中文像聊天一样搜索,搜遍4000万医学文献。AI智能推荐,让科研检索更轻松。

立即免费搜索

文件翻译

保留排版,准确专业,支持PDF/Word/PPT等文件格式,支持 12+语言互译。

免费翻译文档

深度研究

AI帮你快速写综述,25分钟生成高质量综述,智能提取关键信息,辅助科研写作。

立即免费体验

蛋白激酶Cδ(PKCδ)上调胆固醇代谢中的限速酶介导糖尿病伤口愈合中的内皮细胞凋亡。

Upregulation of rate-limiting enzymes in cholesterol metabolism by PKCδ mediates endothelial apoptosis in diabetic wound healing.

作者信息

Qin Peiliang, Zhou Peng, Huang Yating, Long Binbin, Gao Ruikang, Zhang Shan, Zhu Bingjie, Li Yi-Qing, Li Qin

机构信息

Department of Vascular Surgery, Union Hospital, Tongji Medical College, Huazhong University of Science and Technology, Wuhan, Hubei, China.

General Surgery Department, Taihe Hospital Affiliated to Hubei University of Medicine, Shiyan, Hubei, China.

出版信息

Cell Death Discov. 2024 May 29;10(1):263. doi: 10.1038/s41420-024-02030-2.

DOI:10.1038/s41420-024-02030-2
PMID:38811564
原文链接:https://pmc.ncbi.nlm.nih.gov/articles/PMC11137154/
Abstract

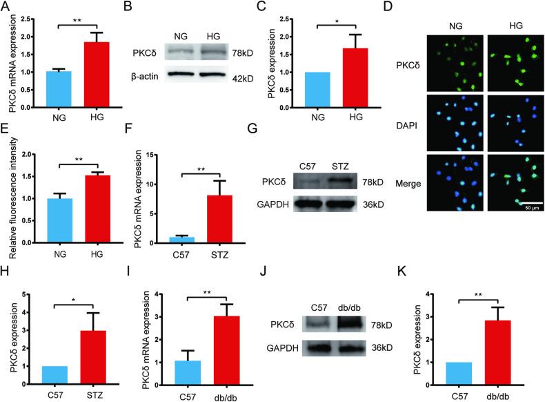
Diabetic foot ulcer (DFU) is a prevalent complication of diabetes that poses significant challenges in terms of treatment and management. It is characterized by heightened endothelial apoptosis and impaired angiogenesis. In this study, we aimed to investigate the role of protein kinase Cδ (PKCδ) in regulating endothelial apoptosis in diabetic wounds by promoting cholesterol biosynthesis. The expression of PKCδ was increased in human umbilical vascular endothelial cells (HUVECs) cultivated in high glucose medium and skin tissue isolated from diabetic mice. High glucose-induced HUVECs apoptosis was reduced by PKCδ inhibition with siRNA or rottlerin. RNA-seq identified two enzymes, 3-hydroxy-3-methylglutaryl-CoA synthase 1 (HMGCS1) and 3-hydroxy-3-methylglutaryl-CoA reductase (HMGCR), as the downstream of PKCδ. PKCδ knockdown or inhibition suppressed the expression of HMGCS1 and HMGCR and lowered free cholesterol (FC) levels. Cholesterol restored high glucose-induced apoptosis in siRNA- or rottlerin-treated HUVECs. In vivo use of rosuvastatin calcium, an inhibitor of HMGCR, downregulated free cholesterol levels and accelerated the wound healing process. In conclusion, PKCδ expression in endothelial cells was activated by high glucose, which subsequently upregulates the expression of two enzymes catalyzing cholesterol biosynthesis, HMGCS1 and HMGCR. Enhanced cholesterol biosynthesis raises free cholesterol levels, promotes endothelial apoptosis, and finally delays wound healing.

摘要

糖尿病足溃疡(DFU)是糖尿病常见的并发症,在治疗和管理方面带来重大挑战。其特征是内皮细胞凋亡增加和血管生成受损。在本研究中,我们旨在探讨蛋白激酶Cδ(PKCδ)通过促进胆固醇生物合成在调节糖尿病伤口内皮细胞凋亡中的作用。在高糖培养基中培养的人脐静脉血管内皮细胞(HUVECs)和从糖尿病小鼠分离的皮肤组织中,PKCδ的表达增加。用siRNA或rottlerin抑制PKCδ可减少高糖诱导的HUVECs凋亡。RNA测序确定了两种酶,3-羟基-3-甲基戊二酰辅酶A合酶1(HMGCS1)和3-羟基-3-甲基戊二酰辅酶A还原酶(HMGCR),作为PKCδ的下游。PKCδ基因敲低或抑制可抑制HMGCS1和HMGCR的表达并降低游离胆固醇(FC)水平。胆固醇可恢复siRNA或rottlerin处理的HUVECs中高糖诱导的凋亡。体内使用HMGCR抑制剂瑞舒伐他汀钙可下调游离胆固醇水平并加速伤口愈合过程。总之,高糖激活内皮细胞中PKCδ的表达,随后上调催化胆固醇生物合成的两种酶HMGCS1和HMGCR的表达。增强的胆固醇生物合成提高游离胆固醇水平,促进内皮细胞凋亡,最终延迟伤口愈合。

https://cdn.ncbi.nlm.nih.gov/pmc/blobs/2ff8/11137154/4e4bd20120ed/41420_2024_2030_Fig8_HTML.jpg
https://cdn.ncbi.nlm.nih.gov/pmc/blobs/2ff8/11137154/6384705641e1/41420_2024_2030_Fig1_HTML.jpg
https://cdn.ncbi.nlm.nih.gov/pmc/blobs/2ff8/11137154/aa86419c892f/41420_2024_2030_Fig2_HTML.jpg
https://cdn.ncbi.nlm.nih.gov/pmc/blobs/2ff8/11137154/fcc8812454d6/41420_2024_2030_Fig3_HTML.jpg
https://cdn.ncbi.nlm.nih.gov/pmc/blobs/2ff8/11137154/db133ba81b25/41420_2024_2030_Fig4_HTML.jpg
https://cdn.ncbi.nlm.nih.gov/pmc/blobs/2ff8/11137154/3d14f1f69484/41420_2024_2030_Fig5_HTML.jpg
https://cdn.ncbi.nlm.nih.gov/pmc/blobs/2ff8/11137154/264e503ede1e/41420_2024_2030_Fig6_HTML.jpg
https://cdn.ncbi.nlm.nih.gov/pmc/blobs/2ff8/11137154/f18d0e65c86e/41420_2024_2030_Fig7_HTML.jpg
https://cdn.ncbi.nlm.nih.gov/pmc/blobs/2ff8/11137154/4e4bd20120ed/41420_2024_2030_Fig8_HTML.jpg
https://cdn.ncbi.nlm.nih.gov/pmc/blobs/2ff8/11137154/6384705641e1/41420_2024_2030_Fig1_HTML.jpg
https://cdn.ncbi.nlm.nih.gov/pmc/blobs/2ff8/11137154/aa86419c892f/41420_2024_2030_Fig2_HTML.jpg
https://cdn.ncbi.nlm.nih.gov/pmc/blobs/2ff8/11137154/fcc8812454d6/41420_2024_2030_Fig3_HTML.jpg
https://cdn.ncbi.nlm.nih.gov/pmc/blobs/2ff8/11137154/db133ba81b25/41420_2024_2030_Fig4_HTML.jpg
https://cdn.ncbi.nlm.nih.gov/pmc/blobs/2ff8/11137154/3d14f1f69484/41420_2024_2030_Fig5_HTML.jpg
https://cdn.ncbi.nlm.nih.gov/pmc/blobs/2ff8/11137154/264e503ede1e/41420_2024_2030_Fig6_HTML.jpg
https://cdn.ncbi.nlm.nih.gov/pmc/blobs/2ff8/11137154/f18d0e65c86e/41420_2024_2030_Fig7_HTML.jpg
https://cdn.ncbi.nlm.nih.gov/pmc/blobs/2ff8/11137154/4e4bd20120ed/41420_2024_2030_Fig8_HTML.jpg

相似文献

1
Upregulation of rate-limiting enzymes in cholesterol metabolism by PKCδ mediates endothelial apoptosis in diabetic wound healing.蛋白激酶Cδ(PKCδ)上调胆固醇代谢中的限速酶介导糖尿病伤口愈合中的内皮细胞凋亡。
Cell Death Discov. 2024 May 29;10(1):263. doi: 10.1038/s41420-024-02030-2.
2
[Mechanism of maggot debridement therapy in promoting wound angiogenesis in patients with diabetic foot ulcer].[蛆虫清创疗法促进糖尿病足溃疡患者伤口血管生成的机制]
Zhonghua Shao Shang Za Zhi. 2020 Nov 20;36(11):1040-1049. doi: 10.3760/cma.j.cn501120-20191022-00409.
3
Bone marrow stromal cell-derived exosomal circular RNA improves diabetic foot ulcer wound healing by activating the nuclear factor erythroid 2-related factor 2 pathway and inhibiting ferroptosis.骨髓基质细胞衍生的外泌体环状 RNA 通过激活核因子红细胞 2 相关因子 2 通路和抑制铁死亡来改善糖尿病足溃疡的伤口愈合。
Diabet Med. 2023 Jul;40(7):e15031. doi: 10.1111/dme.15031. Epub 2023 Apr 5.
4
PKCδ knockdown inhibits free fatty acid induction of endothelial cell apoptosis.PKCδ 敲低抑制游离脂肪酸诱导的内皮细胞凋亡。
Cell Biochem Funct. 2013 Jul;31(5):380-4. doi: 10.1002/cbf.2908. Epub 2012 Oct 22.
5
Poly-ADP-ribose polymerase inhibition enhances ischemic and diabetic wound healing by promoting angiogenesis.聚(ADP-核糖)聚合酶抑制通过促进血管生成增强缺血性和糖尿病性伤口愈合。
J Vasc Surg. 2017 Apr;65(4):1161-1169. doi: 10.1016/j.jvs.2016.03.407. Epub 2016 Jun 8.
6
Gynura divaricata (L.) DC. promotes diabetic wound healing by activating Nrf2 signaling in diabetic rats.菊三七(Gynura divaricata(L.)DC.)通过激活糖尿病大鼠中的 Nrf2 信号通路促进糖尿病伤口愈合。
J Ethnopharmacol. 2024 Apr 6;323:117638. doi: 10.1016/j.jep.2023.117638. Epub 2023 Dec 20.
7
PKCδ inhibition normalizes the wound-healing capacity of diabetic human fibroblasts.蛋白激酶Cδ(PKCδ)抑制可使糖尿病患者成纤维细胞的伤口愈合能力恢复正常。
J Clin Invest. 2016 Mar 1;126(3):837-53. doi: 10.1172/JCI82788. Epub 2016 Jan 25.
8
Glomerular VEGF resistance induced by PKCδ/SHP-1 activation and contribution to diabetic nephropathy.肾小球血管内皮生长因子抵抗由蛋白激酶 Cδ/含Src 同源区 2 结构域蛋白酪氨酸磷酸酶 1 激活诱导,并有助于糖尿病肾病发生。
FASEB J. 2012 Jul;26(7):2963-74. doi: 10.1096/fj.11-202994. Epub 2012 Apr 12.
9
Hyperbaric oxygen potentiates diabetic wound healing by promoting fibroblast cell proliferation and endothelial cell angiogenesis.高压氧通过促进成纤维细胞增殖和内皮细胞血管生成来增强糖尿病创面愈合。
Life Sci. 2020 Oct 15;259:118246. doi: 10.1016/j.lfs.2020.118246. Epub 2020 Aug 10.
10
Liraglutide Activation of AMP-Activated Protein Kinase-Hypoxia Inducible Factor-1α-Heme Oxygenase-1 Signaling Promotes Wound Healing by Preventing Endothelial Dysfunction in Diabetic Mice.利拉鲁肽激活AMP活化蛋白激酶-缺氧诱导因子-1α-血红素加氧酶-1信号通路,通过预防糖尿病小鼠内皮功能障碍促进伤口愈合。
Front Physiol. 2021 Aug 16;12:660263. doi: 10.3389/fphys.2021.660263. eCollection 2021.

引用本文的文献

1
The Role of Metabolic Disorders and Laboratory Abnormalities in Wound Healing and Recovery in Geriatric and Non-Geriatric Orthopedic Patients in Poland-Prospective Research.代谢紊乱和实验室检查异常在波兰老年和非老年骨科患者伤口愈合及康复中的作用——前瞻性研究
J Clin Med. 2025 Jul 28;14(15):5317. doi: 10.3390/jcm14155317.
2
In Vitro Evaluation of the Healing Potential and Proteomic Study of L. Leaf Extracts in Human Keratinocytes.人角质形成细胞中L.叶提取物愈合潜力的体外评估及蛋白质组学研究
Molecules. 2025 May 14;30(10):2152. doi: 10.3390/molecules30102152.
3
Elucidating the dual roles of apoptosis and necroptosis in diabetic wound healing: implications for therapeutic intervention.

本文引用的文献

1
PKCδ regulates the vascular biology in diabetic atherosclerosis.蛋白激酶 C 亚型 δ 调控糖尿病动脉粥样硬化中的血管生物学。
Cell Commun Signal. 2023 Nov 16;21(1):330. doi: 10.1186/s12964-023-01361-4.
2
Deciphering The Emerging Role of Programmed Cell Death in Diabetic Wound Healing.解析细胞程序性死亡在糖尿病创面愈合中的新作用。
Int J Biol Sci. 2023 Sep 18;19(15):4989-5003. doi: 10.7150/ijbs.88461. eCollection 2023.
3
High glucose-induced IL-7/IL-7R upregulation of dermal fibroblasts inhibits angiogenesis in a paracrine way in delayed diabetic wound healing.
阐明细胞凋亡和坏死性凋亡在糖尿病伤口愈合中的双重作用:对治疗干预的启示。
Burns Trauma. 2025 Jan 22;13:tkae061. doi: 10.1093/burnst/tkae061. eCollection 2025.
4
Advancing diabetic wound care: The role of copper-containing hydrogels.推进糖尿病伤口护理:含铜水凝胶的作用。
Heliyon. 2024 Sep 26;10(20):e38481. doi: 10.1016/j.heliyon.2024.e38481. eCollection 2024 Oct 30.
高糖诱导的真皮成纤维细胞IL-7/IL-7R上调以旁分泌方式抑制糖尿病延迟伤口愈合中的血管生成。
J Cell Commun Signal. 2023 Sep;17(3):1023-1038. doi: 10.1007/s12079-023-00754-x. Epub 2023 May 22.
4
Natural Biologics Accelerate Healing of Diabetic Foot Ulcers by Regulating Oxidative Stress.天然生物制剂通过调节氧化应激加速糖尿病足溃疡的愈合。
Front Biosci (Landmark Ed). 2022 Oct 19;27(10):285. doi: 10.31083/j.fbl2710285.
5
Pyroptosis and inflammasomes in diabetic wound healing.细胞焦亡与糖尿病创面愈合中的炎症小体
Front Endocrinol (Lausanne). 2022 Aug 5;13:950798. doi: 10.3389/fendo.2022.950798. eCollection 2022.
6
Calcium Dobesilate Modulates PKCδ-NADPH Oxidase- MAPK-NF-κB Signaling Pathway to Reduce , , and Expression during Monocyte-to-Macrophage Differentiation: Potential Therapeutic Implications for Atherosclerosis.羟苯磺酸钙调节单核细胞向巨噬细胞分化过程中的PKCδ-烟酰胺腺嘌呤二核苷酸磷酸氧化酶-MAPK-NF-κB信号通路,以降低、、和的表达:对动脉粥样硬化的潜在治疗意义 。 (注:原文中“降低、、和的表达”处表述不完整,可能存在信息缺失)
Antioxidants (Basel). 2021 Nov 11;10(11):1798. doi: 10.3390/antiox10111798.
7
The Imbalance of MMP-2/TIMP-2 and MMP-9/TIMP-1 Contributes to Collagen Deposition Disorder in Diabetic Non-Injured Skin.MMP-2/TIMP-2 和 MMP-9/TIMP-1 的失衡导致糖尿病未受损皮肤胶原沉积紊乱。
Front Endocrinol (Lausanne). 2021 Oct 27;12:734485. doi: 10.3389/fendo.2021.734485. eCollection 2021.
8
Moracin D induces apoptosis in prostate cancer cells via activation of PPAR gamma/PKC delta and inhibition of PKC alpha.美拉醇诱导前列腺癌细胞凋亡通过激活过氧化物酶体增殖物激活受体 γ / PKC δ 和抑制蛋白激酶 C α。
Phytother Res. 2021 Dec;35(12):6944-6953. doi: 10.1002/ptr.7313. Epub 2021 Oct 28.
9
Association of Statin Therapy Initiation With Diabetes Progression: A Retrospective Matched-Cohort Study.他汀类药物治疗启动与糖尿病进展的关联:一项回顾性匹配队列研究。
JAMA Intern Med. 2021 Dec 1;181(12):1562-1574. doi: 10.1001/jamainternmed.2021.5714.
10
High Glucose Causes Distinct Expression Patterns of Primary Human Skin Cells by RNA Sequencing.高糖通过 RNA 测序导致原代人皮肤细胞呈现出独特的表达模式。
Front Endocrinol (Lausanne). 2021 Mar 8;12:603645. doi: 10.3389/fendo.2021.603645. eCollection 2021.