Suppr超能文献

用于小鼠多能干细胞的化学成分明确的无血清培养基的研发。

Development of a chemically disclosed serum-free medium for mouse pluripotent stem cells.

作者信息

Katayama Tomoka, Takechi Marina, Murata Yamato, Chigi Yuta, Yamaguchi Shinpei, Okamura Daiji

机构信息

Department of Advanced Bioscience, Faculty of Agriculture, Kindai University, Nara, Japan.

Stem Cells and Reprogramming Laboratory, Department of Biology, Faculty of Science, Toho University, Chiba, Japan.

出版信息

Front Bioeng Biotechnol. 2024 May 15;12:1390386. doi: 10.3389/fbioe.2024.1390386. eCollection 2024.

Abstract

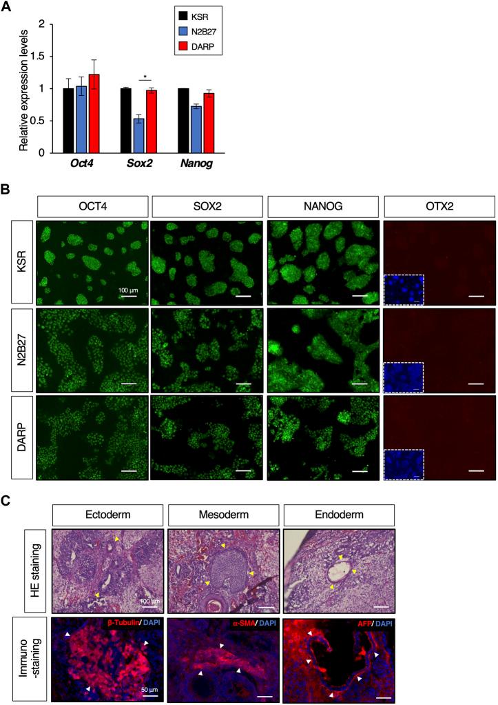
Mouse embryonic stem cells (mESCs) have been widely used as a model system to study the basic biology of pluripotency and to develop cell-based therapies. Traditionally, mESCs have been cultured in a medium supplemented with fetal bovine serum (FBS). However, serum with its inconsistent chemical composition has been problematic for reproducibility and for studying the role of specific components. While some serum-free media have been reported, these media contain commercial additives whose detailed components have not been disclosed. Recently, we developed a serum-free medium, DA-X medium, which can maintain a wide variety of adherent cancer lines. In this study, we modified the DA-X medium and established a novel serum-free condition for both naïve mESCs in which all components are chemically defined and disclosed (DA-X-modified medium for robust growth of pluripotent stem cells: DARP medium). The DARP medium fully supports the normal transcriptome and differentiation potential in teratoma and the establishment of mESCs from blastocysts that retain the developmental potential in all three germ layers, including germ cells in chimeric embryos. Utility of chemically defined DA-X medium for primed mouse epiblast stem cells (mEpiSCs) revealed that an optimal amount of cholesterol is required for the robust growth of naïve-state mESCs, but is dispensable for the maintenance of primed-state mEpiSCs. Thus, this study provides reliable and reproducible culture methods to investigate the role of specific components regulating self-renewal and pluripotency in a wide range of pluripotent states.

摘要

小鼠胚胎干细胞(mESCs)已被广泛用作研究多能性基本生物学特性以及开发基于细胞的疗法的模型系统。传统上,mESCs是在添加了胎牛血清(FBS)的培养基中培养的。然而,血清化学成分不一致,这对于可重复性以及研究特定成分的作用而言存在问题。虽然已经报道了一些无血清培养基,但这些培养基含有未公开详细成分的商业添加剂。最近,我们开发了一种无血清培养基DA-X培养基,它可以维持多种贴壁癌细胞系的生长。在本研究中,我们对DA-X培养基进行了改良,为未分化的mESCs建立了一种新型无血清培养条件,其中所有成分均经过化学定义并公开(用于多能干细胞强劲生长的DA-X改良培养基:DARP培养基)。DARP培养基完全支持畸胎瘤中的正常转录组和分化潜能,以及从囊胚建立mESCs,这些mESCs在包括嵌合胚胎中的生殖细胞在内的所有三个胚层中都保留发育潜能。化学定义的DA-X培养基对诱导型小鼠上胚层干细胞(mEpiSCs)的效用表明,未分化状态的mESCs强劲生长需要最佳量的胆固醇,但对于维持诱导型状态的mEpiSCs则是可有可无的。因此,本研究提供了可靠且可重复的培养方法,以研究在广泛的多能状态下调节自我更新和多能性的特定成分的作用。

https://cdn.ncbi.nlm.nih.gov/pmc/blobs/8d6f/11134454/6fd7b7ab4a64/fbioe-12-1390386-g001.jpg

文献检索

告别复杂PubMed语法,用中文像聊天一样搜索,搜遍4000万医学文献。AI智能推荐,让科研检索更轻松。

立即免费搜索

文件翻译

保留排版,准确专业,支持PDF/Word/PPT等文件格式,支持 12+语言互译。

免费翻译文档

深度研究

AI帮你快速写综述,25分钟生成高质量综述,智能提取关键信息,辅助科研写作。

立即免费体验