• 文献检索
  • 文档翻译
  • 深度研究
  • 学术资讯
  • Suppr Zotero 插件Zotero 插件
  • 邀请有礼
  • 套餐&价格
  • 历史记录
应用&插件
Suppr Zotero 插件Zotero 插件浏览器插件Mac 客户端Windows 客户端微信小程序
定价
高级版会员购买积分包购买API积分包
服务
文献检索文档翻译深度研究API 文档MCP 服务
关于我们
关于 Suppr公司介绍联系我们用户协议隐私条款
关注我们

Suppr 超能文献

核心技术专利:CN118964589B侵权必究
粤ICP备2023148730 号-1Suppr @ 2026

文献检索

告别复杂PubMed语法,用中文像聊天一样搜索,搜遍4000万医学文献。AI智能推荐,让科研检索更轻松。

立即免费搜索

文件翻译

保留排版,准确专业,支持PDF/Word/PPT等文件格式,支持 12+语言互译。

免费翻译文档

深度研究

AI帮你快速写综述,25分钟生成高质量综述,智能提取关键信息,辅助科研写作。

立即免费体验

神经元活动促进了分泌自噬,从而将α-突触核蛋白释放到细胞外。

Neuronal activity promotes secretory autophagy for the extracellular release of α-synuclein.

机构信息

Division of Neurology, Department of Internal Medicine IV, Osaka Medical and Pharmaceutical University Faculty of Medicine, Takatsuki, Osaka, Japan.

Division of Neurology, Department of Internal Medicine IV, Osaka Medical and Pharmaceutical University Faculty of Medicine, Takatsuki, Osaka, Japan.

出版信息

J Biol Chem. 2024 Jul;300(7):107419. doi: 10.1016/j.jbc.2024.107419. Epub 2024 May 28.

DOI:10.1016/j.jbc.2024.107419
PMID:38815862
原文链接:https://pmc.ncbi.nlm.nih.gov/articles/PMC11253543/
Abstract

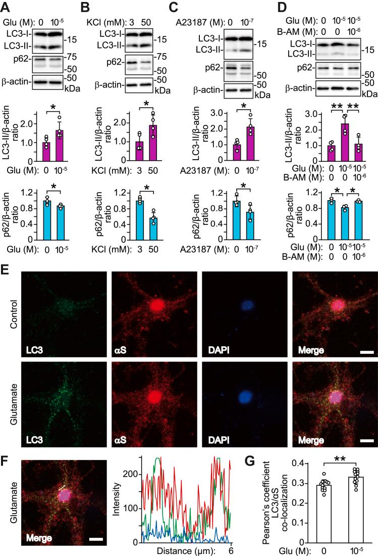
Extracellular secretion is an essential mechanism for α-synuclein (α-syn) proteostasis. Although it has been reported that neuronal activity affects α-syn secretion, the underlying mechanisms remain unclear. Here, we investigated the autophagic processes that regulate the physiological release of α-syn in mouse primary cortical neurons and SH-SY5Y cells. Stimulating neuronal activity with glutamate or depolarization with high KCl enhanced α-syn secretion. This glutamate-induced α-syn secretion was blocked by a mixture of NMDA receptor antagonist AP5 and AMPA receptor antagonist NBQX, as well as by cytosolic Ca chelator BAPTA-AM. Additionally, mTOR inhibitor rapamycin increased α-syn and p62/SQSTM1 (p62) secretion, and this effect of rapamycin was reduced in primary cortical neurons deficient in the autophagy regulator beclin 1 (derived from BECN1 mice). Glutamate-induced α-syn and p62 secretion was suppressed by the knockdown of ATG5, which is required for autophagosome formation. Glutamate increased LC3-II generation and decreased intracellular p62 levels, and the increase in LC3-II levels was blocked by BAPTA-AM. Moreover, glutamate promoted co-localization of α-syn with LC3-positive puncta, but not with LAMP1-positive structures in the neuronal somas. Glutamate-induced α-syn and p62 secretion were also reduced by the knockdown of RAB8A, which is required for autophagosome fusion with the plasma membrane. Collectively, these findings suggest that stimulating neuronal activity mediates autophagic α-syn secretion in a cytosolic Ca-dependent manner, and autophagosomes may participate in autophagic secretion by functioning as α-syn carriers.

摘要

细胞外分泌是α-突触核蛋白(α-syn)稳态的一种重要机制。虽然已经报道神经元活动会影响α-syn 的分泌,但潜在的机制仍不清楚。在这里,我们研究了调节小鼠原代皮质神经元和 SH-SY5Y 细胞中α-syn 生理释放的自噬过程。用谷氨酸或高 KCl 去极化刺激神经元活动会增强α-syn 的分泌。这种谷氨酸诱导的α-syn 分泌被 NMDA 受体拮抗剂 AP5 和 AMPA 受体拮抗剂 NBQX 的混合物以及胞质 Ca 螯合剂 BAPTA-AM 阻断。此外,mTOR 抑制剂雷帕霉素增加了α-syn 和 p62/SQSTM1(p62)的分泌,而在缺乏自噬调节剂 beclin 1 的原代皮质神经元中(源自 BECN1 小鼠),雷帕霉素的这种作用会降低。对于自噬体形成所必需的 ATG5 的敲低,抑制了谷氨酸诱导的α-syn 和 p62 的分泌。谷氨酸增加了 LC3-II 的产生并降低了细胞内 p62 的水平,并且 BAPTA-AM 阻断了 LC3-II 水平的增加。此外,谷氨酸促进了α-syn 与 LC3 阳性点状结构的共定位,但不在神经元体中与 LAMP1 阳性结构共定位。谷氨酸诱导的α-syn 和 p62 的分泌也被 RAB8A 的敲低所减少,RAB8A 是自噬体与质膜融合所必需的。总之,这些发现表明刺激神经元活动以胞质 Ca 依赖性方式介导自噬α-syn 的分泌,并且自噬体可能通过作为α-syn 载体参与自噬性分泌。

https://cdn.ncbi.nlm.nih.gov/pmc/blobs/0811/11253543/29abc0d41841/gr7.jpg
https://cdn.ncbi.nlm.nih.gov/pmc/blobs/0811/11253543/29f518109ce4/gr1.jpg
https://cdn.ncbi.nlm.nih.gov/pmc/blobs/0811/11253543/e6d66782aed7/gr2.jpg
https://cdn.ncbi.nlm.nih.gov/pmc/blobs/0811/11253543/439848c1c1a1/gr3.jpg
https://cdn.ncbi.nlm.nih.gov/pmc/blobs/0811/11253543/3f97aec64267/gr4.jpg
https://cdn.ncbi.nlm.nih.gov/pmc/blobs/0811/11253543/de76f332d863/gr5.jpg
https://cdn.ncbi.nlm.nih.gov/pmc/blobs/0811/11253543/55c527687903/gr6.jpg
https://cdn.ncbi.nlm.nih.gov/pmc/blobs/0811/11253543/29abc0d41841/gr7.jpg
https://cdn.ncbi.nlm.nih.gov/pmc/blobs/0811/11253543/29f518109ce4/gr1.jpg
https://cdn.ncbi.nlm.nih.gov/pmc/blobs/0811/11253543/e6d66782aed7/gr2.jpg
https://cdn.ncbi.nlm.nih.gov/pmc/blobs/0811/11253543/439848c1c1a1/gr3.jpg
https://cdn.ncbi.nlm.nih.gov/pmc/blobs/0811/11253543/3f97aec64267/gr4.jpg
https://cdn.ncbi.nlm.nih.gov/pmc/blobs/0811/11253543/de76f332d863/gr5.jpg
https://cdn.ncbi.nlm.nih.gov/pmc/blobs/0811/11253543/55c527687903/gr6.jpg
https://cdn.ncbi.nlm.nih.gov/pmc/blobs/0811/11253543/29abc0d41841/gr7.jpg

相似文献

1
Neuronal activity promotes secretory autophagy for the extracellular release of α-synuclein.神经元活动促进了分泌自噬,从而将α-突触核蛋白释放到细胞外。
J Biol Chem. 2024 Jul;300(7):107419. doi: 10.1016/j.jbc.2024.107419. Epub 2024 May 28.
2
Effects of selegiline on neuronal autophagy involving α-synuclein secretion.司来吉兰对涉及α-突触核蛋白分泌的神经元自噬的影响。
Biochem Biophys Res Commun. 2024 Sep 17;725:150267. doi: 10.1016/j.bbrc.2024.150267. Epub 2024 Jun 14.
3
SQSTM1/p62 and PPARGC1A/PGC-1alpha at the interface of autophagy and vascular senescence.SQSTM1/p62 和 PPARGC1A/PGC-1alpha 在自噬和血管衰老的界面上。
Autophagy. 2020 Jun;16(6):1092-1110. doi: 10.1080/15548627.2019.1659612. Epub 2019 Aug 28.
4
Transcriptional block of AMPK-induced autophagy promotes glutamate excitotoxicity in nutrient-deprived SH-SY5Y neuroblastoma cells.转录阻断 AMPK 诱导的自噬会促进营养剥夺的 SH-SY5Y 神经母细胞瘤细胞中的谷氨酸兴奋性毒性。
Cell Mol Life Sci. 2020 Sep;77(17):3383-3399. doi: 10.1007/s00018-019-03356-2. Epub 2019 Nov 12.
5
Alpha-Synuclein defects autophagy by impairing SNAP29-mediated autophagosome-lysosome fusion.α-突触核蛋白通过损害 SNAP29 介导的自噬体-溶酶体融合来抑制自噬。
Cell Death Dis. 2021 Sep 17;12(10):854. doi: 10.1038/s41419-021-04138-0.
6
Impaired autophagosome clearance contributes to neuronal death in a piglet model of neonatal hypoxic-ischemic encephalopathy.在新生猪缺氧缺血性脑病模型中,自噬体清除受损导致神经元死亡。
Cell Death Dis. 2017 Jul 13;8(7):e2919. doi: 10.1038/cddis.2017.318.
7
Molecular Association of Glia Maturation Factor with the Autophagic Machinery in Rat Dopaminergic Neurons: a Role for Endoplasmic Reticulum Stress and MAPK Activation.胶质细胞成熟因子与大鼠多巴胺能神经元自噬机制的分子关联:内质网应激和 MAPK 激活的作用。
Mol Neurobiol. 2019 Jun;56(6):3865-3881. doi: 10.1007/s12035-018-1340-1. Epub 2018 Sep 14.
8
Beclin 1 gene transfer activates autophagy and ameliorates the neurodegenerative pathology in alpha-synuclein models of Parkinson's and Lewy body diseases.Beclin 1基因转移可激活自噬,并改善帕金森病和路易体病α-突触核蛋白模型中的神经退行性病理变化。
J Neurosci. 2009 Oct 28;29(43):13578-88. doi: 10.1523/JNEUROSCI.4390-09.2009.
9
SNARE Proteins Mediate α-Synuclein Secretion via Multiple Vesicular Pathways.SNARE蛋白通过多种囊泡途径介导α-突触核蛋白的分泌。
Mol Neurobiol. 2022 Jan;59(1):405-419. doi: 10.1007/s12035-021-02599-0. Epub 2021 Oct 27.
10
Ginkgolic acid promotes autophagy-dependent clearance of intracellular alpha-synuclein aggregates.银杏酸促进自噬依赖性的细胞内α-突触核蛋白聚集物的清除。
Mol Cell Neurosci. 2019 Dec;101:103416. doi: 10.1016/j.mcn.2019.103416. Epub 2019 Oct 22.

引用本文的文献

1
Secretory autophagy mediates lysosomal and autophagic degradation for α-synuclein proteostasis.分泌性自噬介导α-突触核蛋白蛋白稳态的溶酶体和自噬降解。
J Biol Chem. 2025 Jul 17;301(8):110474. doi: 10.1016/j.jbc.2025.110474.
2
Mechanisms of Alpha-Synuclein-Seeded Aggregation in Neurons Revealed by Fluorescence Lifetime Imaging.荧光寿命成像揭示神经元中α-突触核蛋白种子聚集的机制
ACS Chem Neurosci. 2025 Jun 4;16(11):2128-2140. doi: 10.1021/acschemneuro.5c00236. Epub 2025 May 27.
3
Neuronal activity triggers secretory autophagy to mediate the extracellular release of SNCA/α-synuclein.
神经元活动触发分泌性自噬以介导SNCA/α-突触核蛋白的细胞外释放。
Autophagy Rep. 2024 Oct 7;3(1):2410683. doi: 10.1080/27694127.2024.2410683. eCollection 2024.
4
Small HSPs at the crossroad between protein aggregation, autophagy and unconventional secretion: clinical implications and potential therapeutic opportunities in the context of neurodegenerative diseases.小热休克蛋白在蛋白质聚集、自噬和非常规分泌的交叉点:神经退行性疾病背景下的临床意义和潜在治疗机会
Front Cell Dev Biol. 2025 May 2;13:1538377. doi: 10.3389/fcell.2025.1538377. eCollection 2025.
5
How does autophagy impact neurological function?自噬如何影响神经功能?
Neuroscientist. 2025 Mar 13;31(4):10738584251324459. doi: 10.1177/10738584251324459.
6
Canonical and noncanonical autophagy: involvement in Parkinson's disease.经典和非经典自噬:与帕金森病的关系
Front Cell Dev Biol. 2025 Jan 30;13:1518991. doi: 10.3389/fcell.2025.1518991. eCollection 2025.