Suppr超能文献

丹酚酸 A 抑制铁死亡,对脑出血具有保护作用。

Salvianolic acid A inhibits ferroptosis and protects against intracerebral hemorrhage.

机构信息

Department of Neurosurgery, The Second Hospital of Hebei Medical University, Shijiazhuang, 050000, Hebei, China.

Department of Neurosurgery, Third Hospital of Shijiazhuang, Shijiazhuang, 050000, Hebei, China.

出版信息

Sci Rep. 2024 May 30;14(1):12427. doi: 10.1038/s41598-024-63277-4.

Abstract

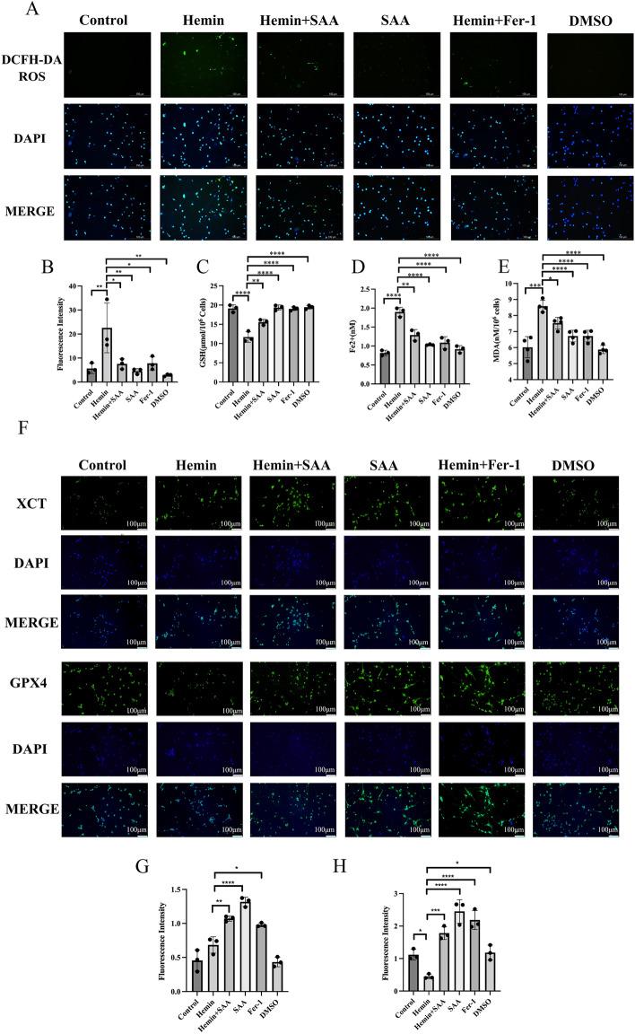
Intracerebral hemorrhage (ICH) is a common cerebral vascular disease with high incidence, disability, and mortality. Ferroptosis is a regulated type of iron-dependent, non-apoptotic programmed cell death. There is increasing evidence that ferroptosis may lead to neuronal damage mediated by hemorrhagic stroke mediated neuronal damage. Salvianolic acid A (SAA) is a natural bioactive polyphenol compound extracted from salvia miltiorrhiza, which has anti-inflammatory, antioxidant, and antifibrosis activities. SAA is reported to be an iron chelator that inhibits lipid peroxidation and provides neuroprotective effects. However, whether SAA improves neuronal ferroptosis mediated by hemorrhagic stroke remains unclear. The study aims to evaluate the therapeutic effect of SAA on Ferroptosis mediated by Intracerebral hemorrhage and explore its potential mechanisms. We constructed in vivo and in vitro models of intracerebral hemorrhage in rats. Multiple methods were used to analyze the inhibitory effect of SAA on ferroptosis in both in vivo and in vitro models of intracerebral hemorrhage in rats. Then, network pharmacology is used to identify potential targets and mechanisms for SAA treatment of ICH. The SAA target ICH network combines SAA and ICH targets with protein-protein interactions (PPIs). Find the specific mechanism of SAA acting on ferroptosis through molecular docking and functional enrichment analysis. In rats, SAA (10 mg/kg in vivo and 50 μM in vitro, p < 0.05) alleviated dyskinesia and brain injury in the ICH model by inhibiting ferroptosis (p < 0.05). The molecular docking results and functional enrichment analyses suggested that AKT (V-akt murine thymoma viral oncogene homolog) could mediate the effect of SAA. NRF2 (Nuclear factor erythroid 2-related factor 2) was a potential target of SAA. Our further experiments showed that salvianolic acid A enhanced the Akt /GSK-3β/Nrf2 signaling pathway activation in vivo and in vitro. At the same time, SAA significantly expanded the expression of GPX4, XCT proteins, and the nuclear expression of Nrf2, while the AKT inhibitor SH-6 and the Nrf2 inhibitor ML385 could reduce them to some extent. Therefore, SAA effectively ameliorated ICH-mediated neuronal ferroptosis. Meanwhile, one of the critical mechanisms of SAA inhibiting ferroptosis was activating the Akt/GSK-3β/Nrf2 signaling pathway.

摘要

脑出血(ICH)是一种常见的脑血管疾病,发病率、致残率和死亡率均较高。铁死亡是一种受调控的、铁依赖性的非凋亡程序性细胞死亡方式。越来越多的证据表明,铁死亡可能导致出血性中风介导的神经元损伤。丹酚酸 A(SAA)是一种从丹参中提取的天然生物活性多酚化合物,具有抗炎、抗氧化和抗纤维化作用。据报道,SAA 是一种铁螯合剂,可抑制脂质过氧化并提供神经保护作用。然而,SAA 是否能改善出血性中风引起的神经元铁死亡尚不清楚。本研究旨在评估 SAA 对脑出血介导的铁死亡的治疗作用,并探讨其潜在机制。我们构建了大鼠脑出血的体内和体外模型。使用多种方法分析 SAA 在大鼠脑出血体内和体外模型中对铁死亡的抑制作用。然后,利用网络药理学鉴定 SAA 治疗 ICH 的潜在靶点和机制。SAA 治疗 ICH 的靶点网络将 SAA 和 ICH 靶点与蛋白质-蛋白质相互作用(PPIs)结合起来。通过分子对接和功能富集分析,找到 SAA 作用于铁死亡的具体机制。在大鼠中,SAA(体内 10mg/kg 和体外 50μM,p<0.05)通过抑制铁死亡(p<0.05)缓解脑出血模型中的运动障碍和脑损伤。分子对接结果和功能富集分析表明,AKT(V-akt 鼠胸腺瘤病毒癌基因同源物)可以介导 SAA 的作用。NRF2(核因子红细胞 2 相关因子 2)是 SAA 的一个潜在靶点。我们的进一步实验表明,丹酚酸 A 增强了体内和体外 AKT/GSK-3β/Nrf2 信号通路的激活。同时,SAA 显著扩大了 GPX4、XCT 蛋白的表达以及 Nrf2 的核表达,而 AKT 抑制剂 SH-6 和 Nrf2 抑制剂 ML385 可以在一定程度上减少它们的表达。因此,SAA 有效地改善了 ICH 介导的神经元铁死亡。同时,SAA 抑制铁死亡的一个关键机制是激活 AKT/GSK-3β/Nrf2 信号通路。

https://cdn.ncbi.nlm.nih.gov/pmc/blobs/8bdc/11140002/17c035949b66/41598_2024_63277_Fig1_HTML.jpg

文献AI研究员

20分钟写一篇综述,助力文献阅读效率提升50倍。

立即体验

用中文搜PubMed

大模型驱动的PubMed中文搜索引擎

马上搜索

文档翻译

学术文献翻译模型,支持多种主流文档格式。

立即体验