UCIBIO, Department of Life Sciences, NOVA School of Science and Technology, Universidade NOVA de Lisboa, Caparica, Portugal.
Associate Laboratory i4HB, NOVA School of Science and Technology, Universidade NOVA de Lisboa, Caparica, Portugal.
BMC Biol. 2024 May 30;22(1):128. doi: 10.1186/s12915-024-01929-7.
In yeasts belonging to the subphylum Saccharomycotina, genes encoding components of the main metabolic pathways, like alcoholic fermentation, are usually conserved. However, in fructophilic species belonging to the floral Wickerhamiella and Starmerella genera (W/S clade), alcoholic fermentation was uniquely shaped by events of gene loss and horizontal gene transfer (HGT).
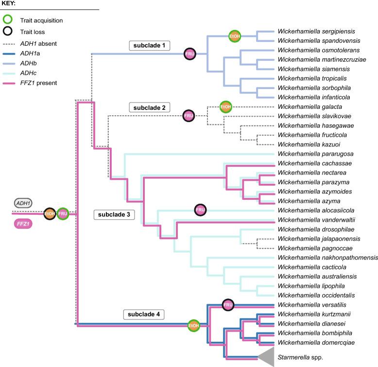
Because HGT and gene losses were first identified when only eight W/S-clade genomes were available, we collected publicly available genome data and sequenced the genomes of 36 additional species. A total of 63 genomes, representing most of the species described in the clade, were included in the analyses. Firstly, we inferred the phylogenomic tree of the clade and inspected the genomes for the presence of HGT-derived genes involved in fructophily and alcoholic fermentation. We predicted nine independent HGT events and several instances of secondary loss pertaining to both pathways. To investigate the possible links between gene loss and acquisition events and evolution of sugar metabolism, we conducted phenotypic characterization of 42 W/S-clade species including estimates of sugar consumption rates and fermentation byproduct formation. In some instances, the reconciliation of genotypes and phenotypes yielded unexpected results, such as the discovery of fructophily in the absence of the cornerstone gene (FFZ1) and robust alcoholic fermentation in the absence of the respective canonical pathway.
These observations suggest that reinstatement of alcoholic fermentation in the W/S clade triggered a surge of innovation that goes beyond the utilization of xenologous enzymes, with fructose metabolism playing a key role.
在子囊菌亚门下的酵母菌中,编码主要代谢途径(如酒精发酵)组件的基因通常是保守的。然而,在属于花科的嗜果糖酵母属(Wickerhamiella)和星美酵母属(Starmerella)(W/S 进化枝)的果糖嗜性物种中,酒精发酵是由基因缺失和水平基因转移(HGT)事件独特塑造的。
由于 HGT 和基因缺失首先是在只有 8 个 W/S 进化枝基因组可用时被识别出来的,我们收集了公开可用的基因组数据,并对 36 个额外的物种进行了基因组测序。共有 63 个基因组,代表了该进化枝中描述的大多数物种,被纳入了分析。首先,我们推断了进化枝的系统基因组树,并检查了基因组中是否存在与果糖嗜性和酒精发酵相关的 HGT 衍生基因。我们预测了 9 个独立的 HGT 事件和两个途径的几个二次缺失实例。为了研究基因缺失和获得事件与糖代谢进化之间的可能联系,我们对包括估计糖消耗速率和发酵副产物形成在内的 42 个 W/S 进化枝物种进行了表型特征分析。在某些情况下,基因型和表型的调和产生了意想不到的结果,例如在缺乏基石基因(FFZ1)的情况下发现了果糖嗜性,以及在缺乏相应的经典途径的情况下出现了强大的酒精发酵。
这些观察结果表明,W/S 进化枝中重新引入酒精发酵引发了超越异源酶利用的创新浪潮,果糖代谢起着关键作用。