Suppr超能文献

miRNA-21 介导的 PTEN/Akt/NF-κB 轴促进慢性阻塞性肺疾病发病机制。

A miRNA-21-Mediated PTEN/Akt/NF-κB Axis Promotes Chronic Obstructive Pulmonary Disease Pathogenesis.

机构信息

Department of Respiratory Medicine, Wuxi People's Hospital Affiliated to Nanjing Medical University, Wuxi People's Hospital, Wuxi Medical Center, Nanjing Medical University, Wuxi, Jiangsu, 214000, People's Republic of China.

出版信息

Int J Chron Obstruct Pulmon Dis. 2024 May 25;19:1141-1151. doi: 10.2147/COPD.S453593. eCollection 2024.

Abstract

BACKGROUND

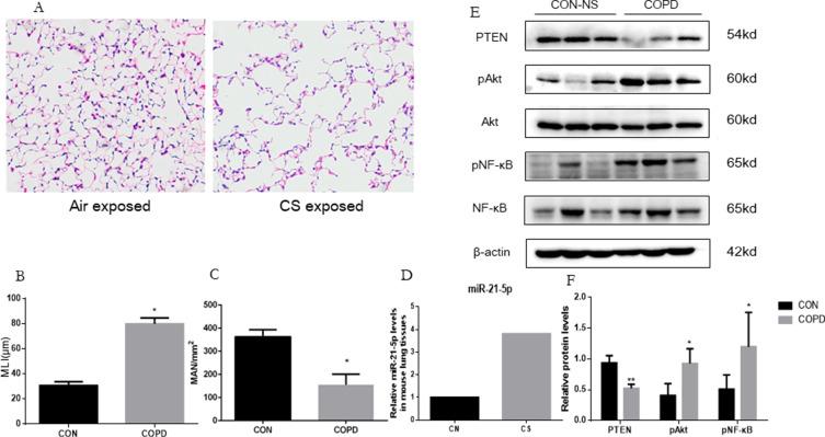
This study sought to explore the underlying mechanism of miR-21 mediated apoptosis and inflammation in chronic obstructive pulmonary disease (COPD) induced by cigarette smoke (CS).

METHODS

We detected levels and PTEN/Akt/NF-κB axis protein levels in peripheral lung tissues of COPD patients and CS-exposed mice and HBE cells. Western blotting assay was used to determine the expression of cleaved caspase-3. IL-6 and IL-8 protein was detected in cell supernatant from cells by ELISA. HBE cells were transfected with a miR-21 inhibitor, and co-culture with A549.

RESULTS

Increased miR-21 expression, reduced PTEN expression and following activation of Akt in in peripheral lung tissues of COPD patients and CS-exposed mice and HBE cells. Inhibition of miR-21 showed enhanced PTEN levels and reduced the expression of phosphorylated form of Akt and NF-κB. Decreased expression of cleaved caspase-3, IL-6 and IL-8 in A549 cells co cultured with HBE cells transfected with miR-21 inhibitor compared with transfected with miR-21 control inhibitor.

CONCLUSION

MiR-21 contributes to COPD pathogenesis by modulating apoptosis and inflammation through the PTEN/Akt/NF-κB pathway. Targeting miR-21 may increase PTEN expression and inhibit Akt/NF-κB pathway, offering potential diagnostic and therapeutic value in COPD management.

摘要

背景

本研究旨在探讨 miR-21 介导的细胞凋亡和炎症在香烟烟雾(CS)诱导的慢性阻塞性肺疾病(COPD)中的潜在机制。

方法

我们检测了 COPD 患者和 CS 暴露的小鼠以及 HBE 细胞外周肺组织中的水平和 PTEN/Akt/NF-κB 轴蛋白水平。Western blot 检测试剂盒用于测定裂解的 caspase-3 的表达。通过 ELISA 检测细胞上清液中 IL-6 和 IL-8 蛋白的含量。用 miR-21 抑制剂转染 HBE 细胞,并与 A549 共培养。

结果

COPD 患者和 CS 暴露的小鼠以及 HBE 细胞的外周肺组织中 miR-21 表达增加,PTEN 表达降低,Akt 被激活。抑制 miR-21 可增加 PTEN 水平,降低磷酸化 Akt 和 NF-κB 的表达。与转染 miR-21 对照抑制剂的 HBE 细胞共培养的 A549 细胞中,cleaved caspase-3、IL-6 和 IL-8 的表达降低。

结论

miR-21 通过调节凋亡和炎症反应,参与 COPD 的发病机制,其作用机制与 PTEN/Akt/NF-κB 通路有关。靶向 miR-21 可能增加 PTEN 表达并抑制 Akt/NF-κB 通路,为 COPD 的管理提供潜在的诊断和治疗价值。

https://cdn.ncbi.nlm.nih.gov/pmc/blobs/4769/11137736/da016724f0e7/COPD-19-1141-g0001.jpg

文献检索

告别复杂PubMed语法,用中文像聊天一样搜索,搜遍4000万医学文献。AI智能推荐,让科研检索更轻松。

立即免费搜索

文件翻译

保留排版,准确专业,支持PDF/Word/PPT等文件格式,支持 12+语言互译。

免费翻译文档

深度研究

AI帮你快速写综述,25分钟生成高质量综述,智能提取关键信息,辅助科研写作。

立即免费体验