M2iSH, UMR 1071 Inserm, University of Clermont Auvergne, INRAE USC 1382, CRNH, Clermont-Ferrand, France.
Department of Digestive and Hepatobiliary Surgery, CHU, Clermont-Ferrand, France.
Autophagy. 2024 Oct;20(10):2186-2204. doi: 10.1080/15548627.2024.2359770. Epub 2024 Jun 10.
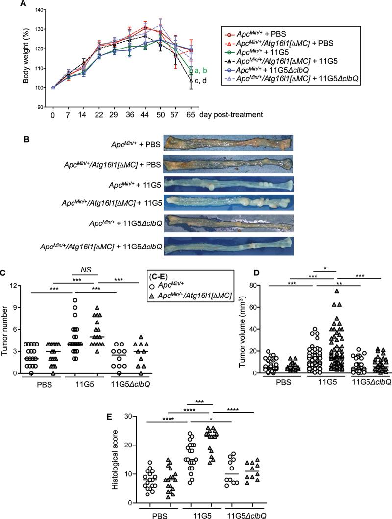
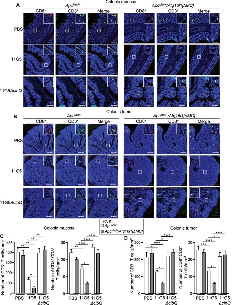
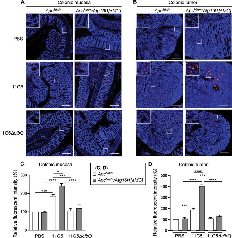
strains producing the genotoxin colibactin, designated as CoPEC (colibactin-producing ), have emerged as an important player in the etiology of colorectal cancer (CRC). Here, we investigated the role of macroautophagy/autophagy in myeloid cells, an important component of the tumor microenvironment, in the tumorigenesis of a susceptible mouse model infected with CoPEC. For that, a preclinical mouse model of CRC, the mice, with deficiency specifically in myeloid cells (/) and the corresponding control mice (), were infected with a clinical CoPEC strain 11G5 or its isogenic mutant 11G5 that does not produce colibactin. We showed that myeloid cell-specific deficiency led to an increase in the volume of colonic tumors in mice under infection with 11G5, but not with 11G5. This was accompanied by increased colonocyte proliferation, enhanced inflammasome activation and IL1B/IL-1β secretion, increased neutrophil number and decreased total T cell and cytotoxic CD8 T cell numbers in the colonic mucosa and tumors. In bone marrow-derived macrophages (BMDMs), compared to uninfected and 11G5∆-infected conditions, 11G5 infection increased inflammasome activation and IL1B secretion, and this was further enhanced by autophagy deficiency. These data indicate that ATG16L1 in myeloid cells was necessary to inhibit colonic tumor growth in CoPEC-infected mice inhibiting colibactin-induced inflammasome activation and modulating immune cell response in the tumor microenvironment. : AOM, azoxymethane; APC, APC regulator of WNT signaling pathway; ATG, autophagy related; mice, mice deficient for specifically in myeloid cells; CASP1, caspase 1; BMDM, bone marrow-derived macrophage; CFU, colony-forming unit; CoPEC, colibactin-producing ; CRC, colorectal cancer; CXCL1/KC, C-X-C motif chemokine ligand 1; ELISA, enzyme-linked immunosorbent assay; IL, interleukin; MC, myeloid cell; MOI, multiplicity of infection; PBS, phosphate-buffered saline; , polyketide synthase; qRT-PCR, quantitative real-time reverse-transcription polymerase chain reaction; siRNA, small interfering RNA; TME, tumor microenvironment; TNF/TNF-α, tumor necrosis factor.
产生肠毒素 colibactin 的菌株,被指定为 CoPEC(产生 colibactin),已成为结直肠癌(CRC)病因学中的重要参与者。在这里,我们研究了巨自噬/自噬在骨髓细胞中的作用,骨髓细胞是肿瘤微环境的重要组成部分,在易感小鼠模型感染 CoPEC 后的肿瘤发生中。为此,我们使用了一种结直肠癌的临床前小鼠模型,即 小鼠,其骨髓细胞特异性缺失 (/)和相应的对照小鼠(),感染了临床 CoPEC 菌株 11G5 或其不产生 colibactin 的同工型突变体 11G5。我们表明,骨髓细胞特异性 缺陷导致感染 11G5 时 小鼠结肠肿瘤体积增加,但感染 11G5 时则不会。这伴随着结肠细胞增殖增加、炎症小体激活和 IL1B/IL-1β 分泌增加、结肠黏膜和肿瘤中中性粒细胞数量增加以及总 T 细胞和细胞毒性 CD8 T 细胞数量减少。在骨髓来源的巨噬细胞(BMDM)中,与未感染和 11G5∆-感染相比,11G5 感染增加了炎症小体的激活和 IL1B 的分泌,而自噬缺陷进一步增强了这一作用。这些数据表明,骨髓细胞中的 ATG16L1 对于抑制 CoPEC 感染的 小鼠中的结肠肿瘤生长是必要的,抑制 colibactin 诱导的炎症小体激活并调节肿瘤微环境中的免疫细胞反应。:AOM,氧化偶氮甲烷;APC,WNT 信号通路 APC 调节因子;ATG,自噬相关; 小鼠,骨髓细胞特异性缺失 的小鼠;CASP1,半胱氨酸天冬氨酸蛋白酶 1;BMDM,骨髓来源的巨噬细胞;CFU,集落形成单位;CoPEC,产生 colibactin 的;CRC,结直肠癌;CXCL1/KC,C-X-C 基序趋化因子配体 1;ELISA,酶联免疫吸附测定;IL,白细胞介素;MC,髓样细胞;MOI,感染复数;PBS,磷酸盐缓冲盐水; ,聚酮合酶;qRT-PCR,实时定量逆转录聚合酶链反应;siRNA,小干扰 RNA;TME,肿瘤微环境;TNF/TNF-α,肿瘤坏死因子。