Suppr超能文献

产 colibactin 的 改变肿瘤微环境,使其免疫抑制脂质过载,促进结直肠癌的进展和化疗耐药性。

The colibactin-producing alters the tumor microenvironment to immunosuppressive lipid overload facilitating colorectal cancer progression and chemoresistance.

机构信息

ONCOLille, INSERM, Phycell, University of Lille, Lille, France.

Microbes, Intestin, Inflammation et Susceptibilité de l'Hôte (M2iSH), Centre de Recherche en Nutrition Humaine Auvergne, Université Clermont Auvergne, Clermont-Ferrand, France.

出版信息

Gut Microbes. 2024 Jan-Dec;16(1):2320291. doi: 10.1080/19490976.2024.2320291. Epub 2024 Feb 28.

Abstract

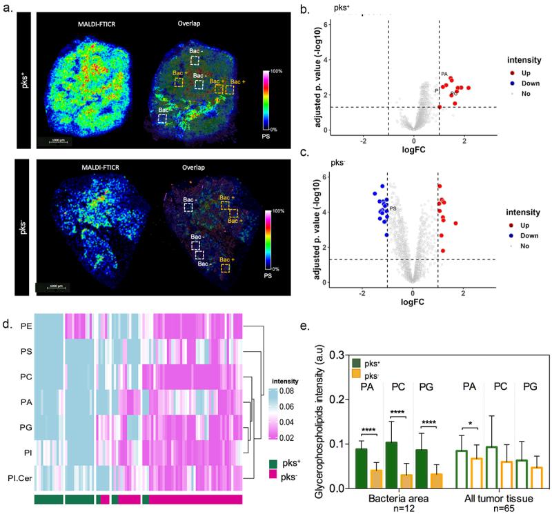
Intratumoral bacteria flexibly contribute to cellular and molecular tumor heterogeneity for supporting cancer recurrence through poorly understood mechanisms. Using spatial metabolomic profiling technologies and 16SrRNA sequencing, we herein report that right-sided colorectal tumors are predominantly populated with Colibactin-producing (CoPEC) that are locally establishing a high-glycerophospholipid microenvironment with lowered immunogenicity. It coincided with a reduced infiltration of CD8 T lymphocytes that produce the cytotoxic cytokines IFN-γ where invading bacteria have been geolocated. Mechanistically, the accumulation of lipid droplets in infected cancer cells relied on the production of colibactin as a measure to limit genotoxic stress to some extent. Such heightened phosphatidylcholine remodeling by the enzyme of the Land's cycle supplied CoPEC-infected cancer cells with sufficient energy for sustaining cell survival in response to chemotherapies. This accords with the lowered overall survival of colorectal patients at stage III-IV who were colonized by CoPEC when compared to patients at stage I-II. Accordingly, the sensitivity of CoPEC-infected cancer cells to chemotherapies was restored upon treatment with an acyl-CoA synthetase inhibitor. By contrast, such metabolic dysregulation leading to chemoresistance was not observed in human colon cancer cells that were infected with the mutant strain that did not produce colibactin (11G5). This work revealed that CoPEC locally supports an energy trade-off lipid overload within tumors for lowering tumor immunogenicity. This may pave the way for improving chemoresistance and subsequently outcome of CRC patients who are colonized by CoPEC.

摘要

肿瘤内细菌通过尚未完全阐明的机制灵活地促进细胞和分子肿瘤异质性,以支持癌症复发。本研究利用空间代谢组学分析技术和 16SrRNA 测序,报告右侧结直肠肿瘤主要定植产生 Colibactin 的(CoPEC),这些细菌在局部建立具有低免疫原性的高甘油磷酯微环境。这与 CD8 T 淋巴细胞浸润减少同时发生,这些细胞产生细胞毒性细胞因子 IFN-γ,入侵的细菌就在这些细胞中定位。从机制上讲,感染癌细胞中的脂滴积累依赖于 colibactin 的产生,作为在一定程度上限制遗传毒性应激的措施。这种由 Land 循环的酶引起的磷脂酰胆碱重塑为 CoPEC 感染的癌细胞提供了足够的能量,以维持细胞在化疗中的存活。与 I 期和 II 期相比,III 期和 IV 期结直肠癌患者被 CoPEC 定植时的总体生存率降低,这与上述结果一致。因此,在用酰基辅酶 A 合成酶抑制剂治疗 CoPEC 感染的癌细胞时,恢复了它们对化疗的敏感性。相比之下,在感染不产生 colibactin(11G5)的突变株的人结肠癌细胞中,没有观察到这种导致化疗耐药的代谢失调。这项工作揭示了 CoPEC 局部支持肿瘤内的能量交换脂质过载,以降低肿瘤免疫原性。这可能为改善结直肠癌患者的化疗耐药性和随后的预后铺平道路,这些患者被 CoPEC 定植。

https://cdn.ncbi.nlm.nih.gov/pmc/blobs/34ed/10903627/df2f237a1988/KGMI_A_2320291_F0001_OC.jpg

文献检索

告别复杂PubMed语法,用中文像聊天一样搜索,搜遍4000万医学文献。AI智能推荐,让科研检索更轻松。

立即免费搜索

文件翻译

保留排版,准确专业,支持PDF/Word/PPT等文件格式,支持 12+语言互译。

免费翻译文档

深度研究

AI帮你快速写综述,25分钟生成高质量综述,智能提取关键信息,辅助科研写作。

立即免费体验