Suppr超能文献

假性常染色体糖基化紊乱促使对多萜醇生物合成的修订。

A pseudoautosomal glycosylation disorder prompts the revision of dolichol biosynthesis.

机构信息

Laboratory for Molecular Diagnosis, Center for Human Genetics, KU Leuven, Leuven, Belgium.

Metabolic Research Group, de Duve Institute, Université Catholique de Louvain, Brussels, Belgium; WELBIO Department, WEL Research Institute, Wavre, Belgium.

出版信息

Cell. 2024 Jul 11;187(14):3585-3601.e22. doi: 10.1016/j.cell.2024.04.041. Epub 2024 May 30.

Abstract

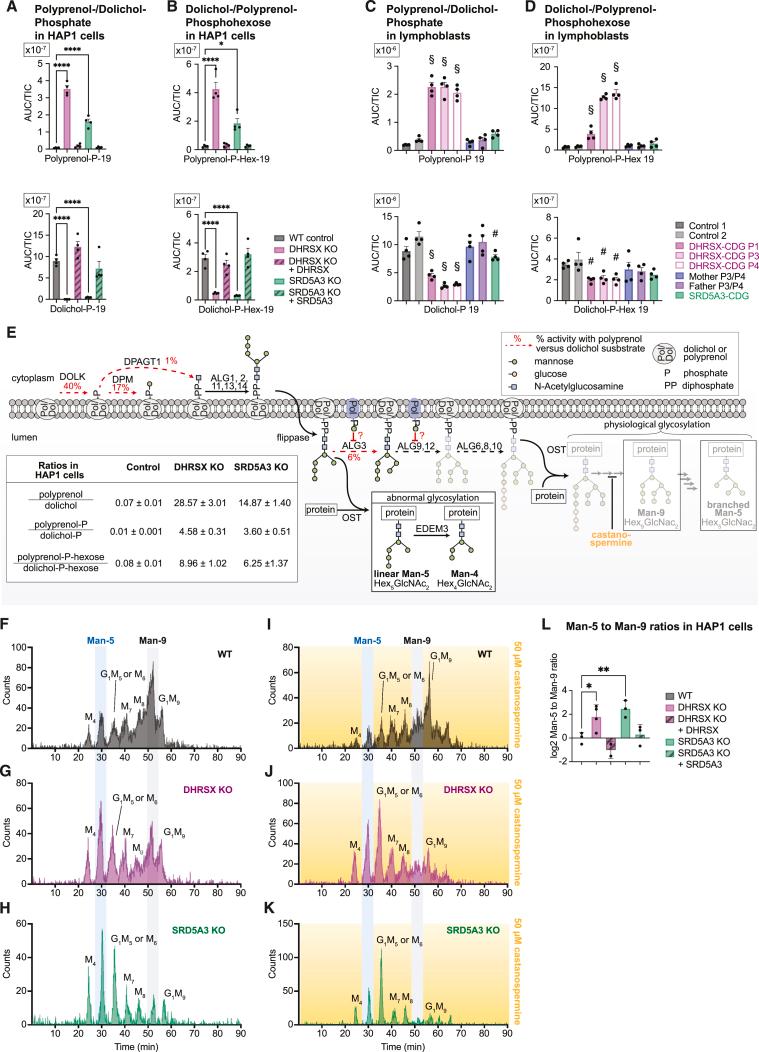
Dolichol is a lipid critical for N-glycosylation as a carrier for activated sugars and nascent oligosaccharides. It is commonly thought to be directly produced from polyprenol by the enzyme SRD5A3. Instead, we found that dolichol synthesis requires a three-step detour involving additional metabolites, where SRD5A3 catalyzes only the second reaction. The first and third steps are performed by DHRSX, whose gene resides on the pseudoautosomal regions of the X and Y chromosomes. Accordingly, we report a pseudoautosomal-recessive disease presenting as a congenital disorder of glycosylation in patients with missense variants in DHRSX (DHRSX-CDG). Of note, DHRSX has a unique dual substrate and cofactor specificity, allowing it to act as a NAD-dependent dehydrogenase and as a NADPH-dependent reductase in two non-consecutive steps. Thus, our work reveals unexpected complexity in the terminal steps of dolichol biosynthesis. Furthermore, we provide insights into the mechanism by which dolichol metabolism defects contribute to disease.

摘要

多萜醇是一种脂质,作为活化糖和新生寡糖的载体,对 N-糖基化至关重要。人们普遍认为它是由酶 SRD5A3 直接从聚异戊二烯产生的。然而,我们发现多萜醇的合成需要一个三步迂回途径,涉及额外的代谢物,其中 SRD5A3 仅催化第二个反应。第一和第三步由 DHRSX 完成,其基因位于 X 和 Y 染色体的假常染色体区域。因此,我们报告了一种假常染色体隐性疾病,其表现为 DHRSX 错义变异患者的先天性糖基化障碍(DHRSX-CDG)。值得注意的是,DHRSX 具有独特的双重底物和辅酶特异性,使其能够在两个非连续步骤中作为 NAD 依赖性脱氢酶和 NADPH 依赖性还原酶发挥作用。因此,我们的工作揭示了多萜醇生物合成末端步骤的意外复杂性。此外,我们提供了深入了解多萜醇代谢缺陷导致疾病的机制。

https://cdn.ncbi.nlm.nih.gov/pmc/blobs/9f36/11250103/2affbdeb0133/fx1.jpg

文献AI研究员

20分钟写一篇综述,助力文献阅读效率提升50倍。

立即体验

用中文搜PubMed

大模型驱动的PubMed中文搜索引擎

马上搜索

文档翻译

学术文献翻译模型,支持多种主流文档格式。

立即体验