Bomfim Larissa M, Neves Sara P, Coelho Amanda M R M, Nogueira Mateus L, Dias Rosane B, Valverde Ludmila de F, Rocha Clarissa A G, Soares Milena B P, Batista Alzir A, Correa Rodrigo S, Bezerra Daniel P
Gonçalo Moniz Institute, Oswaldo Cruz Foundation (IGM-FIOCRUZ/BA), Salvador, Bahia, 40296-710, Brazil.
Department of Propedeutics, School of Dentistry of the Federal University of Bahia, Salvador, Bahia, 40110-909, Brazil.
Cell Death Discov. 2024 Jun 3;10(1):270. doi: 10.1038/s41420-024-02036-w.
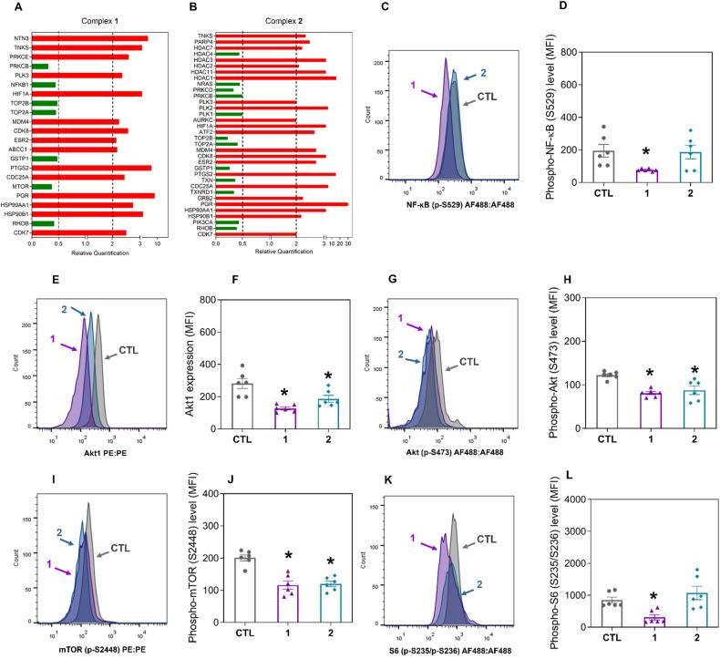
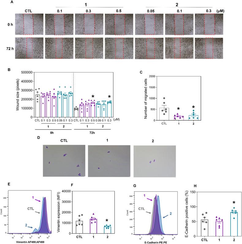
Cancer stem cells (CSCs) are defined as a rare population of cancer cells related to tumor initiation and maintenance. These cells are primarily responsible for tumor growth, invasion, metastasis, recurrence, and resistance to chemotherapy. In this paper, we demonstrated the ability of Ru(II)-based complexes containing 2-thiouracil derivatives with the chemical formulas trans-[Ru(2TU)(PPh)(bipy)]PF (1) and trans-[Ru(6m2TU)(PPh)(bipy)]PF (2) (where 2TU = 2-thiouracil and 6m2TU = 6-methyl-2-thiouracil) to suppress liver CSCs by targeting NF-κB and Akt/mTOR signaling. Complexes 1 and 2 displayed potent cytotoxic effects on cancer cell lines and suppressed liver CSCs from HepG2 cells. Increased phosphatidylserine exposure, loss of mitochondrial transmembrane potential, increased PARP (Asp214) cleavage, DNA fragmentation, chromatin condensation and cytoplasmic shrinkage were detected in HepG2 cells treated with these complexes. Mechanistically, complexes 1 and 2 target NF-κB and Akt/mTOR signaling in HepG2 cells. Cell motility inhibition was also detected in HepG2 cells treated with these complexes. Complexes 1 and 2 also inhibited tumor progression in mice with HepG2 cell xenografts and exhibited tolerable systemic toxicity. Taken together, these results indicate that these complexes are new anti-HCC drug candidates that can suppress liver CSCs.
癌症干细胞(CSCs)被定义为与肿瘤起始和维持相关的罕见癌细胞群体。这些细胞主要负责肿瘤的生长、侵袭、转移、复发以及对化疗的耐药性。在本文中,我们展示了化学式为反式-[Ru(2TU)(PPh)(bipy)]PF(1)和反式-[Ru(6m2TU)(PPh)(bipy)]PF(2)(其中2TU = 2-硫尿嘧啶,6m2TU = 6-甲基-2-硫尿嘧啶)的含2-硫尿嘧啶衍生物的Ru(II)基配合物通过靶向NF-κB和Akt/mTOR信号传导来抑制肝脏CSCs的能力。配合物1和2对癌细胞系表现出强大的细胞毒性作用,并抑制了来自HepG2细胞的肝脏CSCs。在用这些配合物处理的HepG2细胞中检测到磷脂酰丝氨酸暴露增加、线粒体跨膜电位丧失、PARP(Asp214)裂解增加、DNA片段化、染色质凝聚和细胞质收缩。从机制上讲,配合物1和2靶向HepG2细胞中的NF-κB和Akt/mTOR信号传导。在用这些配合物处理的HepG2细胞中也检测到细胞运动抑制。配合物1和2还抑制了HepG2细胞异种移植小鼠的肿瘤进展,并表现出可耐受的全身毒性。综上所述,这些结果表明这些配合物是可以抑制肝脏CSCs的新型抗肝癌药物候选物。