Suppr超能文献

解析半胱氨酸拉链蛋白α介导的突触维持的转录组特征。

Decoding transcriptomic signatures of cysteine string protein alpha-mediated synapse maintenance.

机构信息

Department of Neurology, Yale University, New Haven, CT 06510.

Department of Neuroscience, Yale University, New Haven, CT 06510.

出版信息

Proc Natl Acad Sci U S A. 2024 Jun 11;121(24):e2320064121. doi: 10.1073/pnas.2320064121. Epub 2024 Jun 4.

Abstract

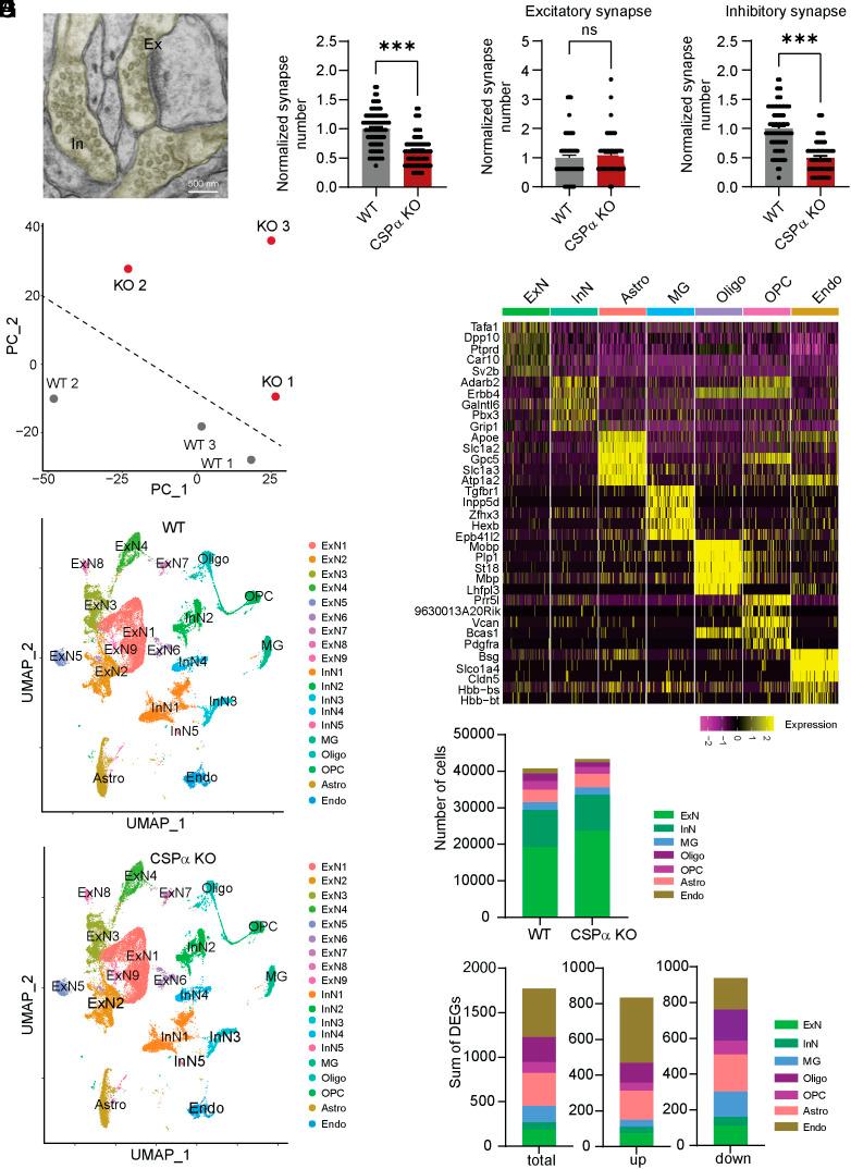
Synapse maintenance is essential for generating functional circuitry, and decrement in this process is a hallmark of neurodegenerative disease. Yet, little is known about synapse maintenance in vivo. Cysteine string protein α (CSPα), encoded by the gene, is a synaptic vesicle chaperone that is necessary for synapse maintenance and linked to neurodegeneration. To investigate the transcriptional changes associated with synapse maintenance, we performed single-nucleus transcriptomics on the cortex of young CSPα knockout (KO) mice and littermate controls. Through differential expression and gene ontology analysis, we observed that both neurons and glial cells exhibit unique signatures in the CSPα KO brain. Significantly, all neuronal classes in CSPα KO brains show strong signatures of repression in synaptic pathways, while up-regulating autophagy-related genes. Through visualization of synapses and autophagosomes by electron microscopy, we confirmed these alterations especially in inhibitory synapses. Glial responses varied by cell type, with microglia exhibiting activation. By imputing cell-cell interactions, we found that neuron-glia interactions were specifically increased in CSPα KO mice. This was mediated by synaptogenic adhesion molecules, with the classical Neurexin1-Neuroligin 1 pair being the most prominent, suggesting that communication of glial cells with neurons is strengthened in CSPα KO mice to preserve synapse maintenance. Together, this study provides a rich dataset of transcriptional changes in the CSPα KO cortex and reveals insights into synapse maintenance and neurodegeneration.

摘要

突触维持对于产生功能性电路至关重要,而这个过程的减少是神经退行性疾病的标志。然而,人们对体内的突触维持知之甚少。半胱氨酸 string 蛋白 α(CSPα),由 基因编码,是一种突触囊泡伴侣,对于维持突触和与神经退行性变有关。为了研究与突触维持相关的转录变化,我们对年轻的 CSPα 敲除(KO)小鼠和同窝对照的皮质进行了单细胞转录组学分析。通过差异表达和基因本体分析,我们观察到在 CSPα KO 大脑中,神经元和神经胶质细胞都表现出独特的特征。重要的是,CSPα KO 大脑中的所有神经元类群都表现出强烈的抑制性突触途径的抑制特征,同时上调自噬相关基因。通过电子显微镜观察突触和自噬体的可视化,我们证实了这些变化,特别是在抑制性突触中。神经胶质细胞的反应因细胞类型而异,小胶质细胞表现出激活。通过推断细胞-细胞相互作用,我们发现 CSPα KO 小鼠中神经元-神经胶质细胞相互作用特异性增加。这是由突触发生粘附分子介导的,其中经典的 Neurexin1-Neuroligin 1 对最为突出,这表明 CSPα KO 小鼠中神经胶质细胞与神经元的通讯得到了加强,以维持突触维持。总之,这项研究提供了 CSPα KO 皮质转录变化的丰富数据集,并揭示了突触维持和神经退行性变的见解。

https://cdn.ncbi.nlm.nih.gov/pmc/blobs/f333/11181078/2f2d241966ee/pnas.2320064121fig01.jpg

文献检索

告别复杂PubMed语法,用中文像聊天一样搜索,搜遍4000万医学文献。AI智能推荐,让科研检索更轻松。

立即免费搜索

文件翻译

保留排版,准确专业,支持PDF/Word/PPT等文件格式,支持 12+语言互译。

免费翻译文档

深度研究

AI帮你快速写综述,25分钟生成高质量综述,智能提取关键信息,辅助科研写作。

立即免费体验