• 文献检索
  • 文档翻译
  • 深度研究
  • 学术资讯
  • Suppr Zotero 插件Zotero 插件
  • 邀请有礼
  • 套餐&价格
  • 历史记录
应用&插件
Suppr Zotero 插件Zotero 插件浏览器插件Mac 客户端Windows 客户端微信小程序
定价
高级版会员购买积分包购买API积分包
服务
文献检索文档翻译深度研究API 文档MCP 服务
关于我们
关于 Suppr公司介绍联系我们用户协议隐私条款
关注我们

Suppr 超能文献

核心技术专利:CN118964589B侵权必究
粤ICP备2023148730 号-1Suppr @ 2026

文献检索

告别复杂PubMed语法,用中文像聊天一样搜索,搜遍4000万医学文献。AI智能推荐,让科研检索更轻松。

立即免费搜索

文件翻译

保留排版,准确专业,支持PDF/Word/PPT等文件格式,支持 12+语言互译。

免费翻译文档

深度研究

AI帮你快速写综述,25分钟生成高质量综述,智能提取关键信息,辅助科研写作。

立即免费体验

使用 CellChat 进行细胞间通讯的推断和分析。

Inference and analysis of cell-cell communication using CellChat.

机构信息

Department of Mathematics, University of California, Irvine, Irvine, CA, USA.

NSF-Simons Center for Multiscale Cell Fate Research, University of California, Irvine, Irvine, CA, USA.

出版信息

Nat Commun. 2021 Feb 17;12(1):1088. doi: 10.1038/s41467-021-21246-9.

DOI:10.1038/s41467-021-21246-9
PMID:33597522
原文链接:https://pmc.ncbi.nlm.nih.gov/articles/PMC7889871/
Abstract

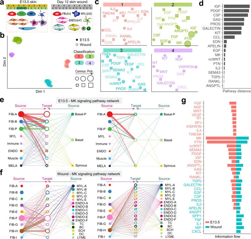
Understanding global communications among cells requires accurate representation of cell-cell signaling links and effective systems-level analyses of those links. We construct a database of interactions among ligands, receptors and their cofactors that accurately represent known heteromeric molecular complexes. We then develop CellChat, a tool that is able to quantitatively infer and analyze intercellular communication networks from single-cell RNA-sequencing (scRNA-seq) data. CellChat predicts major signaling inputs and outputs for cells and how those cells and signals coordinate for functions using network analysis and pattern recognition approaches. Through manifold learning and quantitative contrasts, CellChat classifies signaling pathways and delineates conserved and context-specific pathways across different datasets. Applying CellChat to mouse and human skin datasets shows its ability to extract complex signaling patterns. Our versatile and easy-to-use toolkit CellChat and a web-based Explorer ( http://www.cellchat.org/ ) will help discover novel intercellular communications and build cell-cell communication atlases in diverse tissues.

摘要

理解细胞间的全球通讯需要准确表示细胞间信号传递的联系,并对这些联系进行有效的系统级分析。我们构建了一个配体、受体及其辅助因子相互作用的数据库,该数据库能够准确地表示已知的异源分子复合物。然后,我们开发了 CellChat,这是一种能够从单细胞 RNA 测序 (scRNA-seq) 数据中定量推断和分析细胞间通讯网络的工具。CellChat 通过网络分析和模式识别方法预测细胞的主要信号输入和输出,以及这些细胞和信号如何协调功能。通过流形学习和定量对比,CellChat 对信号通路进行分类,并在不同的数据集之间划定保守和特定于上下文的通路。将 CellChat 应用于小鼠和人类皮肤数据集,表明其能够提取复杂的信号模式。我们的多功能且易于使用的 CellChat 工具包和基于网络的浏览器(http://www.cellchat.org/)将有助于发现新的细胞间通讯,并在不同组织中构建细胞间通讯图谱。

https://cdn.ncbi.nlm.nih.gov/pmc/blobs/0d23/7889871/149d59255531/41467_2021_21246_Fig7_HTML.jpg
https://cdn.ncbi.nlm.nih.gov/pmc/blobs/0d23/7889871/c5526183df4d/41467_2021_21246_Fig1_HTML.jpg
https://cdn.ncbi.nlm.nih.gov/pmc/blobs/0d23/7889871/19684131d0eb/41467_2021_21246_Fig2_HTML.jpg
https://cdn.ncbi.nlm.nih.gov/pmc/blobs/0d23/7889871/ab21883c2725/41467_2021_21246_Fig3_HTML.jpg
https://cdn.ncbi.nlm.nih.gov/pmc/blobs/0d23/7889871/10f07f45010b/41467_2021_21246_Fig4_HTML.jpg
https://cdn.ncbi.nlm.nih.gov/pmc/blobs/0d23/7889871/22ce5b463006/41467_2021_21246_Fig5_HTML.jpg
https://cdn.ncbi.nlm.nih.gov/pmc/blobs/0d23/7889871/96219d05c613/41467_2021_21246_Fig6_HTML.jpg
https://cdn.ncbi.nlm.nih.gov/pmc/blobs/0d23/7889871/149d59255531/41467_2021_21246_Fig7_HTML.jpg
https://cdn.ncbi.nlm.nih.gov/pmc/blobs/0d23/7889871/c5526183df4d/41467_2021_21246_Fig1_HTML.jpg
https://cdn.ncbi.nlm.nih.gov/pmc/blobs/0d23/7889871/19684131d0eb/41467_2021_21246_Fig2_HTML.jpg
https://cdn.ncbi.nlm.nih.gov/pmc/blobs/0d23/7889871/ab21883c2725/41467_2021_21246_Fig3_HTML.jpg
https://cdn.ncbi.nlm.nih.gov/pmc/blobs/0d23/7889871/10f07f45010b/41467_2021_21246_Fig4_HTML.jpg
https://cdn.ncbi.nlm.nih.gov/pmc/blobs/0d23/7889871/22ce5b463006/41467_2021_21246_Fig5_HTML.jpg
https://cdn.ncbi.nlm.nih.gov/pmc/blobs/0d23/7889871/96219d05c613/41467_2021_21246_Fig6_HTML.jpg
https://cdn.ncbi.nlm.nih.gov/pmc/blobs/0d23/7889871/149d59255531/41467_2021_21246_Fig7_HTML.jpg

相似文献

1
Inference and analysis of cell-cell communication using CellChat.使用 CellChat 进行细胞间通讯的推断和分析。
Nat Commun. 2021 Feb 17;12(1):1088. doi: 10.1038/s41467-021-21246-9.
2
CellChat for systematic analysis of cell-cell communication from single-cell transcriptomics.CellChat用于从单细胞转录组学进行细胞间通讯的系统分析。
Nat Protoc. 2025 Jan;20(1):180-219. doi: 10.1038/s41596-024-01045-4. Epub 2024 Sep 16.
3
Critical downstream analysis steps for single-cell RNA sequencing data.单细胞 RNA 测序数据分析的关键下游步骤。
Brief Bioinform. 2021 Sep 2;22(5). doi: 10.1093/bib/bbab105.
4
ESICCC as a systematic computational framework for evaluation, selection, and integration of cell-cell communication inference methods.ESICCC 作为一个系统的计算框架,用于评估、选择和整合细胞间通讯推断方法。
Genome Res. 2023 Oct;33(10):1788-1805. doi: 10.1101/gr.278001.123. Epub 2023 Oct 12.
5
CellPhoneDB: inferring cell-cell communication from combined expression of multi-subunit ligand-receptor complexes.CellPhoneDB:从多亚基配体-受体复合物的综合表达推断细胞间通讯。
Nat Protoc. 2020 Apr;15(4):1484-1506. doi: 10.1038/s41596-020-0292-x. Epub 2020 Feb 26.
6
Deciphering cell-cell communication at single-cell resolution for spatial transcriptomics with subgraph-based graph attention network.基于子图的图注意网络在单细胞分辨率下对空间转录组学进行细胞间通讯解码。
Nat Commun. 2024 Aug 18;15(1):7101. doi: 10.1038/s41467-024-51329-2.
7
exFINDER: identify external communication signals using single-cell transcriptomics data.exFINDER:使用单细胞转录组学数据识别外部通讯信号。
Nucleic Acids Res. 2023 Jun 9;51(10):e58. doi: 10.1093/nar/gkad262.
8
Quantifying pluripotency landscape of cell differentiation from scRNA-seq data by continuous birth-death process.基于连续的出生-死亡过程从 scRNA-seq 数据定量细胞分化的多能性景观。
PLoS Comput Biol. 2019 Nov 13;15(11):e1007488. doi: 10.1371/journal.pcbi.1007488. eCollection 2019 Nov.
9
scHyper: reconstructing cell-cell communication through hypergraph neural networks.scHyper:通过超图神经网络重建细胞间通讯。
Brief Bioinform. 2024 Jul 25;25(5). doi: 10.1093/bib/bbae436.
10
scRNA-Explorer: An End-user Online Tool for Single Cell RNA-seq Data Analysis Featuring Gene Correlation and Data Filtering.scRNA-Explorer:一个用于单细胞 RNA-seq 数据分析的用户友好型在线工具,具有基因相关性和数据筛选功能。
J Mol Biol. 2024 Sep 1;436(17):168654. doi: 10.1016/j.jmb.2024.168654. Epub 2024 Jun 12.

引用本文的文献

1
Single-nucleus transcriptome profiling of wild boar and domestic pig intestines reveals the spatiotemporal dynamics of immunity and nutrient absorption.野猪和家猪肠道的单核转录组分析揭示了免疫和营养吸收的时空动态。
Sci China Life Sci. 2025 Sep 10. doi: 10.1007/s11427-025-2993-2.
2
KC1036, a multi-kinase inhibitor with anti-angiogenic activity, can effectively suppress the tumor growth of Ewing sarcoma.KC1036是一种具有抗血管生成活性的多激酶抑制剂,可有效抑制尤因肉瘤的肿瘤生长。
Angiogenesis. 2025 Sep 18;28(4):50. doi: 10.1007/s10456-025-10008-6.
3
Smooth muscle expression of RNA editing enzyme ADAR1 controls activation of the RNA sensor MDA5 in atherosclerosis.

本文引用的文献

1
Deciphering cell-cell interactions and communication from gene expression.从基因表达中破译细胞间的相互作用和通讯。
Nat Rev Genet. 2021 Feb;22(2):71-88. doi: 10.1038/s41576-020-00292-x. Epub 2020 Nov 9.
2
CellTalkDB: a manually curated database of ligand-receptor interactions in humans and mice.CellTalkDB:一个人类和小鼠中配体-受体相互作用的人工 curated 数据库。
Brief Bioinform. 2021 Jul 20;22(4). doi: 10.1093/bib/bbaa269.
3
Distinct Regulatory Programs Control the Latent Regenerative Potential of Dermal Fibroblasts during Wound Healing.
RNA编辑酶ADAR1的平滑肌表达调控动脉粥样硬化中RNA传感器MDA5的激活。
Nat Cardiovasc Res. 2025 Sep 16. doi: 10.1038/s44161-025-00710-5.
4
Neural xenografts contribute to long-term recovery in stroke via molecular graft-host crosstalk.神经异种移植通过分子层面的移植物与宿主间相互作用,促进中风后的长期恢复。
Nat Commun. 2025 Sep 16;16(1):8224. doi: 10.1038/s41467-025-63725-3.
5
Augmenting AMPA receptor signaling after spinal cord injury increases ependymal-derived neural stem/progenitor cell migration and promotes functional recovery.脊髓损伤后增强AMPA受体信号可增加室管膜来源的神经干细胞/祖细胞迁移并促进功能恢复。
Nat Neurosci. 2025 Sep 15. doi: 10.1038/s41593-025-02044-8.
6
Single-cell compendium of muscle microenvironment in peripheral artery disease reveals altered endothelial diversity and LYVE1 macrophage activation.外周动脉疾病中肌肉微环境的单细胞图谱揭示了内皮细胞多样性改变和LYVE1巨噬细胞激活。
Nat Cardiovasc Res. 2025 Sep 15. doi: 10.1038/s44161-025-00709-y.
7
Lymph nodes fuel KLF2-dependent effector CD8 T cell differentiation during chronic infection and checkpoint blockade.在慢性感染和检查点阻断期间,淋巴结促进依赖KLF2的效应性CD8 T细胞分化。
Nat Immunol. 2025 Sep 15. doi: 10.1038/s41590-025-02276-7.
8
Single-cell transcriptomic analysis reveals the association of Ccl6+Ccr2+Arg1+ macrophages with renal interstitial fibrosis in AKI.单细胞转录组分析揭示了Ccl6+Ccr2+Arg1+巨噬细胞与急性肾损伤中肾间质纤维化的关联。
PLoS One. 2025 Sep 15;20(9):e0332026. doi: 10.1371/journal.pone.0332026. eCollection 2025.
9
IL7R T Cell-Macrophage Crosstalk Links Asthma to Alzheimer's Pathogenesis: Integrating Mendelian Randomization and CellChat Analysis.IL7R T细胞-巨噬细胞串扰将哮喘与阿尔茨海默病发病机制联系起来:整合孟德尔随机化和CellChat分析
Brain Behav. 2025 Sep;15(9):e70809. doi: 10.1002/brb3.70809.
10
Comprehensive analysis of the papillary thyroid carcinoma identifies CSGALNACT1 as a proliferation driver and prognostic biomarker.对甲状腺乳头状癌的综合分析确定CSGALNACT1为增殖驱动因子和预后生物标志物。
Front Cell Dev Biol. 2025 Aug 29;13:1638348. doi: 10.3389/fcell.2025.1638348. eCollection 2025.
不同的调控程序控制皮肤成纤维细胞在伤口愈合过程中的潜伏再生潜能。
Cell Stem Cell. 2020 Sep 3;27(3):396-412.e6. doi: 10.1016/j.stem.2020.07.008. Epub 2020 Aug 4.
4
Single-cell Transcriptome Profiling reveals Dermal and Epithelial cell fate decisions during Embryonic Hair Follicle Development.单细胞转录组谱分析揭示了胚胎毛囊发育过程中真皮和表皮细胞的命运决定。
Theranostics. 2020 Jun 12;10(17):7581-7598. doi: 10.7150/thno.44306. eCollection 2020.
5
AXL confers cell migration and invasion by hijacking a PEAK1-regulated focal adhesion protein network.AXL 通过劫持 PEAK1 调节的焦点黏附蛋白网络促进细胞迁移和侵袭。
Nat Commun. 2020 Jul 17;11(1):3586. doi: 10.1038/s41467-020-17415-x.
6
Reconstruction of cell spatial organization from single-cell RNA sequencing data based on ligand-receptor mediated self-assembly.基于配体-受体介导的自组装从单细胞 RNA 测序数据重建细胞空间组织。
Cell Res. 2020 Sep;30(9):763-778. doi: 10.1038/s41422-020-0353-2. Epub 2020 Jun 15.
7
New avenues for systematically inferring cell-cell communication: through single-cell transcriptomics data.通过单细胞转录组学数据系统推断细胞间通讯的新途径。
Protein Cell. 2020 Dec;11(12):866-880. doi: 10.1007/s13238-020-00727-5. Epub 2020 May 21.
8
Inferring spatial and signaling relationships between cells from single cell transcriptomic data.从单细胞转录组数据推断细胞之间的空间和信号关系。
Nat Commun. 2020 Apr 29;11(1):2084. doi: 10.1038/s41467-020-15968-5.
9
SingleCellSignalR: inference of intercellular networks from single-cell transcriptomics.SingleCellSignalR:从单细胞转录组学推断细胞间网络。
Nucleic Acids Res. 2020 Jun 4;48(10):e55. doi: 10.1093/nar/gkaa183.
10
Dissecting cellular crosstalk by sequencing physically interacting cells.通过对相互作用的细胞进行测序来解析细胞间相互作用。
Nat Biotechnol. 2020 May;38(5):629-637. doi: 10.1038/s41587-020-0442-2. Epub 2020 Mar 9.