Suppr超能文献

基于图像的骨髓间充质干细胞分化早期阶段的鉴别。

Image-based discrimination of the early stages of mesenchymal stem cell differentiation.

机构信息

Department of Computational Biology, School of Computer Science, Carnegie Mellon University, Pittsburgh, PA 15213.

Department of Biomedical Engineering, College of Engineering, Carnegie Mellon University, Pittsburgh, PA 15213.

出版信息

Mol Biol Cell. 2024 Aug 1;35(8):ar103. doi: 10.1091/mbc.E24-02-0095. Epub 2024 Jun 5.

Abstract

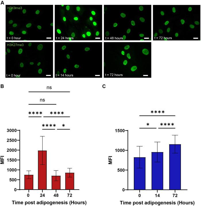
Mesenchymal stem cells (MSCs) are self-renewing, multipotent cells, which can be used in cellular and tissue therapeutics. MSCs cell number can be expanded in vitro, but premature differentiation results in reduced cell number and compromised therapeutic efficacies. Current techniques fail to discriminate the "stem-like" population from early stages (12 h) of differentiated MSC population. Here, we imaged nuclear structure and actin architecture using immunofluorescence and used deep learning-based computer vision technology to discriminate the early stages (6-12 h) of MSC differentiation. Convolutional neural network models trained by nucleus and actin images have high accuracy in reporting MSC differentiation; nuclear images alone can identify early stages of differentiation. Concurrently, we show that chromatin fluidity and heterochromatin levels or localization change during early MSC differentiation. This study quantifies changes in cell architecture during early MSC differentiation and describes a novel image-based diagnostic tool that could be widely used in MSC culture, expansion and utilization.

摘要

间充质干细胞(MSCs)是具有自我更新和多向分化潜能的细胞,可用于细胞和组织治疗。MSCs 细胞数量可以在体外扩增,但过早分化会导致细胞数量减少和治疗效果受损。目前的技术无法区分“干细胞样”群体和分化 MSC 群体的早期(12 小时)阶段。在这里,我们使用免疫荧光技术对核结构和肌动蛋白结构进行成像,并使用基于深度学习的计算机视觉技术来区分 MSC 分化的早期(6-12 小时)阶段。使用细胞核和肌动蛋白图像训练的卷积神经网络模型在报告 MSC 分化方面具有很高的准确性;仅使用细胞核图像就可以识别分化的早期阶段。同时,我们表明染色质流动性和异染色质水平或定位在早期 MSC 分化过程中发生变化。这项研究量化了早期 MSC 分化过程中细胞结构的变化,并描述了一种新的基于图像的诊断工具,可广泛用于 MSC 培养、扩增和利用。

https://cdn.ncbi.nlm.nih.gov/pmc/blobs/a0cf/11321037/17a6c06f9ea3/mbc-35-ar103-g001.jpg

相似文献

1
Image-based discrimination of the early stages of mesenchymal stem cell differentiation.
Mol Biol Cell. 2024 Aug 1;35(8):ar103. doi: 10.1091/mbc.E24-02-0095. Epub 2024 Jun 5.
2
Early Predicting Osteogenic Differentiation of Mesenchymal Stem Cells Based on Deep Learning Within One Day.
Ann Biomed Eng. 2024 Jun;52(6):1706-1718. doi: 10.1007/s10439-024-03483-3. Epub 2024 Mar 15.
4
Nuclear cardiac troponin and tropomyosin are expressed early in cardiac differentiation of rat mesenchymal stem cells.
Differentiation. 2012 Mar;83(3):106-15. doi: 10.1016/j.diff.2011.10.002. Epub 2011 Nov 15.
6
Nuclear actin structure regulates chromatin accessibility.
Nat Commun. 2024 May 15;15(1):4095. doi: 10.1038/s41467-024-48580-y.
8
Allogeneic Chondrogenic Mesenchymal Stromal Cells Alter Helper T Cell Subsets in CD4+ Memory T Cells.
Tissue Eng Part A. 2020 May;26(9-10):490-502. doi: 10.1089/ten.TEA.2019.0177. Epub 2020 Jan 14.
10
Intranuclear Actin Structure Modulates Mesenchymal Stem Cell Differentiation.
Stem Cells. 2017 Jun;35(6):1624-1635. doi: 10.1002/stem.2617. Epub 2017 Apr 3.

引用本文的文献

1
Mesenchymal stromal cell therapies for traumatic neurological injuries.
J Transl Med. 2024 Nov 22;22(1):1055. doi: 10.1186/s12967-024-05725-3.

本文引用的文献

1
Machine learning inference of continuous single-cell state transitions during myoblast differentiation and fusion.
Mol Syst Biol. 2024 Mar;20(3):217-241. doi: 10.1038/s44320-024-00010-3. Epub 2024 Jan 18.
2
Label-Free Dynamic Imaging of Chromatin in Live Cell Nuclei by High-Speed Scattering-Based Interference Microscopy.
ACS Nano. 2022 Feb 22;16(2):2774-2788. doi: 10.1021/acsnano.1c09748. Epub 2021 Dec 30.
3
Intrinsic Mechanical Cues and Their Impact on Stem Cells and Embryogenesis.
Front Cell Dev Biol. 2021 Nov 8;9:761871. doi: 10.3389/fcell.2021.761871. eCollection 2021.
4
Chromatin Velocity reveals epigenetic dynamics by single-cell profiling of heterochromatin and euchromatin.
Nat Biotechnol. 2022 Feb;40(2):235-244. doi: 10.1038/s41587-021-01031-1. Epub 2021 Oct 11.
7
Integrative quantitative-phase and airy light-sheet imaging.
Sci Rep. 2020 Nov 19;10(1):20150. doi: 10.1038/s41598-020-76730-x.
8
Nanomechanical properties of enucleated cells: contribution of the nucleus to the passive cell mechanics.
J Nanobiotechnology. 2020 Sep 17;18(1):134. doi: 10.1186/s12951-020-00696-1.
9
Adipogenesis, Osteogenesis, and Chondrogenesis of Human Mesenchymal Stem/Stromal Cells: A Comparative Transcriptome Approach.
Front Cell Dev Biol. 2020 Jul 8;8:561. doi: 10.3389/fcell.2020.00561. eCollection 2020.
10
Robust classification of cell cycle phase and biological feature extraction by image-based deep learning.
Mol Biol Cell. 2020 Jun 15;31(13):1346-1354. doi: 10.1091/mbc.E20-03-0187. Epub 2020 Apr 22.

文献AI研究员

20分钟写一篇综述,助力文献阅读效率提升50倍。

立即体验

用中文搜PubMed

大模型驱动的PubMed中文搜索引擎

马上搜索

文档翻译

学术文献翻译模型,支持多种主流文档格式。

立即体验