• 文献检索
  • 文档翻译
  • 深度研究
  • 学术资讯
  • Suppr Zotero 插件Zotero 插件
  • 邀请有礼
  • 套餐&价格
  • 历史记录
应用&插件
Suppr Zotero 插件Zotero 插件浏览器插件Mac 客户端Windows 客户端微信小程序
定价
高级版会员购买积分包购买API积分包
服务
文献检索文档翻译深度研究API 文档MCP 服务
关于我们
关于 Suppr公司介绍联系我们用户协议隐私条款
关注我们

Suppr 超能文献

核心技术专利:CN118964589B侵权必究
粤ICP备2023148730 号-1Suppr @ 2026

文献检索

告别复杂PubMed语法,用中文像聊天一样搜索,搜遍4000万医学文献。AI智能推荐,让科研检索更轻松。

立即免费搜索

文件翻译

保留排版,准确专业,支持PDF/Word/PPT等文件格式,支持 12+语言互译。

免费翻译文档

深度研究

AI帮你快速写综述,25分钟生成高质量综述,智能提取关键信息,辅助科研写作。

立即免费体验

MYCT1 控制人类造血干细胞中的环境感应。

MYCT1 controls environmental sensing in human haematopoietic stem cells.

机构信息

Department of Molecular, Cell and Developmental Biology, University of California Los Angeles, Los Angeles, CA, USA.

Eli and Edythe Broad Center for Regenerative Medicine and Stem Cell Research, University of California Los Angeles, Los Angeles, CA, USA.

出版信息

Nature. 2024 Jun;630(8016):412-420. doi: 10.1038/s41586-024-07478-x. Epub 2024 Jun 5.

DOI:10.1038/s41586-024-07478-x
PMID:38839950
原文链接:
https://pmc.ncbi.nlm.nih.gov/articles/PMC11168926/
Abstract

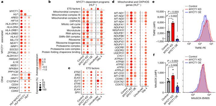
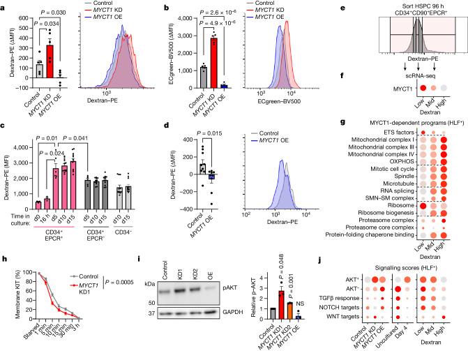
The processes that govern human haematopoietic stem cell (HSC) self-renewal and engraftment are poorly understood and challenging to recapitulate in culture to reliably expand functional HSCs. Here we identify MYC target 1 (MYCT1; also known as MTLC) as a crucial human HSC regulator that moderates endocytosis and environmental sensing in HSCs. MYCT1 is selectively expressed in undifferentiated human haematopoietic stem and progenitor cells (HSPCs) and endothelial cells but becomes markedly downregulated during HSC culture. Lentivirus-mediated knockdown of MYCT1 prevented human fetal liver and cord blood (CB) HSPC expansion and engraftment. By contrast, restoring MYCT1 expression improved the expansion and engraftment of cultured CB HSPCs. Single-cell RNA sequencing of human CB HSPCs in which MYCT1 was knocked down or overexpressed revealed that MYCT1 governs important regulatory programmes and cellular properties essential for HSC stemness, such as ETS factor expression and low mitochondrial activity. MYCT1 is localized in the endosomal membrane in HSPCs and interacts with vesicle trafficking regulators and signalling machinery. MYCT1 loss in HSPCs led to excessive endocytosis and hyperactive signalling responses, whereas restoring MYCT1 expression balanced culture-induced endocytosis and dysregulated signalling. Moreover, sorting cultured CB HSPCs on the basis of lowest endocytosis rate identified HSPCs with preserved MYCT1 expression and MYCT1-regulated HSC stemness programmes. Our work identifies MYCT1-moderated endocytosis and environmental sensing as essential regulatory mechanisms required to preserve human HSC stemness. Our data also pinpoint silencing of MYCT1 as a cell-culture-induced vulnerability that compromises human HSC expansion.

摘要

调控人类造血干/祖细胞(HSC)自我更新和植入的过程尚未被充分了解,并且难以在培养物中重现,以可靠地扩增功能性 HSC。在这里,我们鉴定出 MYC 靶蛋白 1(MYCT1;也称为 MTLC)是一种关键的人类 HSC 调节因子,可调节 HSC 中的内吞作用和环境感应。MYCT1 在未分化的人类造血干/祖细胞(HSPC)和内皮细胞中选择性表达,但在 HSC 培养过程中明显下调。慢病毒介导的 MYCT1 敲低可阻止人胎肝和脐血(CB)HSPC 的扩增和植入。相比之下,恢复 MYCT1 表达可改善培养的 CB HSPC 的扩增和植入。敲低或过表达 MYCT1 的人 CB HSPC 的单细胞 RNA 测序显示,MYCT1 调控重要的调控程序和对 HSC 干性至关重要的细胞特性,例如 ETS 因子表达和低线粒体活性。MYCT1 在 HSPC 中定位于内体膜,并与囊泡运输调节剂和信号机制相互作用。HSPC 中的 MYCT1 缺失导致过度的内吞作用和过度活跃的信号反应,而恢复 MYCT1 表达则平衡了培养诱导的内吞作用和失调的信号反应。此外,基于最低内吞作用率对培养的 CB HSPC 进行分选,鉴定出具有保留的 MYCT1 表达和 MYCT1 调节的 HSC 干性程序的 HSPC。我们的工作确定了 MYCT1 调节的内吞作用和环境感应作为维持人类 HSC 干性所必需的重要调节机制。我们的数据还指出,MYCT1 的沉默是一种细胞培养诱导的脆弱性,会损害人类 HSC 的扩增。

https://cdn.ncbi.nlm.nih.gov/pmc/blobs/3432/11168926/ecb089a73ab1/41586_2024_7478_Fig17_ESM.jpg
https://cdn.ncbi.nlm.nih.gov/pmc/blobs/3432/11168926/de537a413c66/41586_2024_7478_Fig1_HTML.jpg
https://cdn.ncbi.nlm.nih.gov/pmc/blobs/3432/11168926/c19a9e38501e/41586_2024_7478_Fig2_HTML.jpg
https://cdn.ncbi.nlm.nih.gov/pmc/blobs/3432/11168926/d579df0307d8/41586_2024_7478_Fig3_HTML.jpg
https://cdn.ncbi.nlm.nih.gov/pmc/blobs/3432/11168926/a3011c0b1613/41586_2024_7478_Fig4_HTML.jpg
https://cdn.ncbi.nlm.nih.gov/pmc/blobs/3432/11168926/7063c7e4780f/41586_2024_7478_Fig5_HTML.jpg
https://cdn.ncbi.nlm.nih.gov/pmc/blobs/3432/11168926/fb44f9bbf3c2/41586_2024_7478_Fig6_ESM.jpg
https://cdn.ncbi.nlm.nih.gov/pmc/blobs/3432/11168926/015dfc8fdf68/41586_2024_7478_Fig7_ESM.jpg
https://cdn.ncbi.nlm.nih.gov/pmc/blobs/3432/11168926/a13d112c86eb/41586_2024_7478_Fig8_ESM.jpg
https://cdn.ncbi.nlm.nih.gov/pmc/blobs/3432/11168926/ceecb1416574/41586_2024_7478_Fig9_ESM.jpg
https://cdn.ncbi.nlm.nih.gov/pmc/blobs/3432/11168926/5b387424c137/41586_2024_7478_Fig10_ESM.jpg
https://cdn.ncbi.nlm.nih.gov/pmc/blobs/3432/11168926/d5099043c518/41586_2024_7478_Fig11_ESM.jpg
https://cdn.ncbi.nlm.nih.gov/pmc/blobs/3432/11168926/71b5d76ce78c/41586_2024_7478_Fig12_ESM.jpg
https://cdn.ncbi.nlm.nih.gov/pmc/blobs/3432/11168926/3405156e9305/41586_2024_7478_Fig13_ESM.jpg
https://cdn.ncbi.nlm.nih.gov/pmc/blobs/3432/11168926/ba24bd502866/41586_2024_7478_Fig14_ESM.jpg
https://cdn.ncbi.nlm.nih.gov/pmc/blobs/3432/11168926/b0a0c1b51e38/41586_2024_7478_Fig15_ESM.jpg
https://cdn.ncbi.nlm.nih.gov/pmc/blobs/3432/11168926/15fb32a8a0ae/41586_2024_7478_Fig16_ESM.jpg
https://cdn.ncbi.nlm.nih.gov/pmc/blobs/3432/11168926/ecb089a73ab1/41586_2024_7478_Fig17_ESM.jpg
https://cdn.ncbi.nlm.nih.gov/pmc/blobs/3432/11168926/de537a413c66/41586_2024_7478_Fig1_HTML.jpg
https://cdn.ncbi.nlm.nih.gov/pmc/blobs/3432/11168926/c19a9e38501e/41586_2024_7478_Fig2_HTML.jpg
https://cdn.ncbi.nlm.nih.gov/pmc/blobs/3432/11168926/d579df0307d8/41586_2024_7478_Fig3_HTML.jpg
https://cdn.ncbi.nlm.nih.gov/pmc/blobs/3432/11168926/a3011c0b1613/41586_2024_7478_Fig4_HTML.jpg
https://cdn.ncbi.nlm.nih.gov/pmc/blobs/3432/11168926/7063c7e4780f/41586_2024_7478_Fig5_HTML.jpg
https://cdn.ncbi.nlm.nih.gov/pmc/blobs/3432/11168926/fb44f9bbf3c2/41586_2024_7478_Fig6_ESM.jpg
https://cdn.ncbi.nlm.nih.gov/pmc/blobs/3432/11168926/015dfc8fdf68/41586_2024_7478_Fig7_ESM.jpg
https://cdn.ncbi.nlm.nih.gov/pmc/blobs/3432/11168926/a13d112c86eb/41586_2024_7478_Fig8_ESM.jpg
https://cdn.ncbi.nlm.nih.gov/pmc/blobs/3432/11168926/ceecb1416574/41586_2024_7478_Fig9_ESM.jpg
https://cdn.ncbi.nlm.nih.gov/pmc/blobs/3432/11168926/5b387424c137/41586_2024_7478_Fig10_ESM.jpg
https://cdn.ncbi.nlm.nih.gov/pmc/blobs/3432/11168926/d5099043c518/41586_2024_7478_Fig11_ESM.jpg
https://cdn.ncbi.nlm.nih.gov/pmc/blobs/3432/11168926/71b5d76ce78c/41586_2024_7478_Fig12_ESM.jpg
https://cdn.ncbi.nlm.nih.gov/pmc/blobs/3432/11168926/3405156e9305/41586_2024_7478_Fig13_ESM.jpg
https://cdn.ncbi.nlm.nih.gov/pmc/blobs/3432/11168926/ba24bd502866/41586_2024_7478_Fig14_ESM.jpg
https://cdn.ncbi.nlm.nih.gov/pmc/blobs/3432/11168926/b0a0c1b51e38/41586_2024_7478_Fig15_ESM.jpg
https://cdn.ncbi.nlm.nih.gov/pmc/blobs/3432/11168926/15fb32a8a0ae/41586_2024_7478_Fig16_ESM.jpg
https://cdn.ncbi.nlm.nih.gov/pmc/blobs/3432/11168926/ecb089a73ab1/41586_2024_7478_Fig17_ESM.jpg

相似文献

1
MYCT1 controls environmental sensing in human haematopoietic stem cells.MYCT1 控制人类造血干细胞中的环境感应。
Nature. 2024 Jun;630(8016):412-420. doi: 10.1038/s41586-024-07478-x. Epub 2024 Jun 5.
2
Endocytosis as a critical regulator of hematopoietic stem cell fate -implications for hematopoietic stem cell and gene therapy.胞吞作用作为造血干细胞命运的关键调节者——对造血干细胞和基因治疗的启示。
Stem Cell Res Ther. 2024 Sep 27;15(1):319. doi: 10.1186/s13287-024-03927-6.
3
MLLT3 governs human haematopoietic stem-cell self-renewal and engraftment.MLLT3 调控人类造血干/祖细胞的自我更新和植入。
Nature. 2019 Dec;576(7786):281-286. doi: 10.1038/s41586-019-1790-2. Epub 2019 Nov 27.
4
Musashi-2 attenuates AHR signalling to expand human haematopoietic stem cells.武藏2号减弱AHR信号传导以扩增人类造血干细胞。
Nature. 2016 Apr 28;532(7600):508-511. doi: 10.1038/nature17665.
5
Antagonism of PPAR-γ signaling expands human hematopoietic stem and progenitor cells by enhancing glycolysis.PPAR-γ 信号拮抗作用通过增强糖酵解来扩增人类造血干/祖细胞。
Nat Med. 2018 Mar;24(3):360-367. doi: 10.1038/nm.4477. Epub 2018 Jan 29.
6
Non-fucosylated CB CD34 cells represent a good target for enforced fucosylation to improve engraftment following cord blood transplantation.非岩藻糖基化的脐血CD34细胞是强制岩藻糖基化以改善脐血移植后植入的良好靶点。
Cytotherapy. 2017 Feb;19(2):285-292. doi: 10.1016/j.jcyt.2016.11.001. Epub 2016 Dec 2.
7
Comparison of Different Cytokine Conditions Reveals Resveratrol as a New Molecule for Ex Vivo Cultivation of Cord Blood-Derived Hematopoietic Stem Cells.不同细胞因子条件的比较揭示白藜芦醇是用于脐血来源造血干细胞体外培养的新分子。
Stem Cells Transl Med. 2015 Sep;4(9):1064-72. doi: 10.5966/sctm.2014-0284. Epub 2015 Jul 9.
8
Advances in umbilical cord blood stem cell expansion and clinical translation.脐带血干细胞扩增及临床转化的进展
Exp Hematol. 2015 Jul;43(7):498-513. doi: 10.1016/j.exphem.2015.04.011. Epub 2015 May 10.
9
Endothelial cells provide a niche for placental hematopoietic stem/progenitor cell expansion through broad transcriptomic modification.内皮细胞通过广泛的转录组修饰为胎盘造血干细胞/祖细胞的扩增提供了一个微环境。
Stem Cell Res. 2013 Nov;11(3):1074-90. doi: 10.1016/j.scr.2013.07.010. Epub 2013 Aug 9.
10
Angiocrine factors from Akt-activated endothelial cells balance self-renewal and differentiation of haematopoietic stem cells.Akt 激活的内皮细胞来源的血管生成因子平衡造血干细胞的自我更新和分化。
Nat Cell Biol. 2010 Nov;12(11):1046-56. doi: 10.1038/ncb2108. Epub 2010 Oct 24.

引用本文的文献

1
CRISPR-based therapeutic genome editing for inherited blood disorders.基于CRISPR的遗传性血液疾病治疗性基因组编辑
Nat Rev Drug Discov. 2025 Jul 14. doi: 10.1038/s41573-025-01236-y.
2
Chirality Regulates Stem Cell Fate and Promotes Corneal Epithelial Regeneration via Manipulating Notch Pathway.手性通过调控Notch信号通路来调节干细胞命运并促进角膜上皮再生。
Adv Sci (Weinh). 2025 Aug;12(31):e04732. doi: 10.1002/advs.202504732. Epub 2025 May 30.
3
Transcriptional and chromatin accessibility landscapes of hematopoiesis in a mouse model of breast cancer.

本文引用的文献

1
Hematopoietic stem cells preferentially traffic misfolded proteins to aggresomes and depend on aggrephagy to maintain protein homeostasis.造血干细胞优先将错误折叠的蛋白质运输到聚集物中,并依赖于聚集物自噬来维持蛋白质的平衡。
Cell Stem Cell. 2023 Apr 6;30(4):460-472.e6. doi: 10.1016/j.stem.2023.02.010. Epub 2023 Mar 21.
2
Chemically defined cytokine-free expansion of human haematopoietic stem cells.人造血干细胞的化学定义无细胞因子扩增
Nature. 2023 Mar;615(7950):127-133. doi: 10.1038/s41586-023-05739-9. Epub 2023 Feb 22.
3
Identification and characterization of in vitro expanded hematopoietic stem cells.
乳腺癌小鼠模型中造血作用的转录和染色质可及性图谱
J Immunol. 2025 Jun 1;214(6):1384-1397. doi: 10.1093/jimmun/vkaf026.
4
Molecular characterization of human HSPCs with different cell fates in vivo using single-cell transcriptome analysis and lentiviral barcoding technology.利用单细胞转录组分析和慢病毒条形码技术对体内具有不同细胞命运的人 HSPCs 进行分子特征分析。
Clin Transl Med. 2024 Nov;14(11):e70085. doi: 10.1002/ctm2.70085.
5
The epigenetic state of the cell of origin defines mechanisms of leukemogenesis.细胞起源的表观遗传状态决定白血病发生的机制。
Leukemia. 2025 Jan;39(1):87-97. doi: 10.1038/s41375-024-02428-y. Epub 2024 Oct 1.
6
Endocytosis as a critical regulator of hematopoietic stem cell fate -implications for hematopoietic stem cell and gene therapy.胞吞作用作为造血干细胞命运的关键调节者——对造血干细胞和基因治疗的启示。
Stem Cell Res Ther. 2024 Sep 27;15(1):319. doi: 10.1186/s13287-024-03927-6.
体外扩增造血干细胞的鉴定和特征分析。
EMBO Rep. 2022 Oct 6;23(10):e55502. doi: 10.15252/embr.202255502. Epub 2022 Aug 16.
4
Mapping human haematopoietic stem cells from haemogenic endothelium to birth.从造血内皮细胞到出生的人类造血干细胞映射
Nature. 2022 Apr;604(7906):534-540. doi: 10.1038/s41586-022-04571-x. Epub 2022 Apr 13.
5
AlphaFold Protein Structure Database: massively expanding the structural coverage of protein-sequence space with high-accuracy models.AlphaFold 蛋白质结构数据库:用高精度模型极大地扩展蛋白质序列空间的结构覆盖范围。
Nucleic Acids Res. 2022 Jan 7;50(D1):D439-D444. doi: 10.1093/nar/gkab1061.
6
HLF expression defines the human hematopoietic stem cell state.肝脏白血病因子(HLF)表达定义了人类造血干细胞状态。
Blood. 2021 Dec 23;138(25):2642-2654. doi: 10.1182/blood.2021010745.
7
The Akt-mTOR network at the interface of hematopoietic stem cell homeostasis.造血干细胞稳态中的 Akt-mTOR 网络。
Exp Hematol. 2021 Nov;103:15-23. doi: 10.1016/j.exphem.2021.08.009. Epub 2021 Aug 28.
8
Arhgef2 regulates mitotic spindle orientation in hematopoietic stem cells and is essential for productive hematopoiesis.Arhgef2 调节造血干细胞有丝分裂纺锤体的定向,对于有效的造血作用是必不可少的。
Blood Adv. 2021 Aug 24;5(16):3120-3133. doi: 10.1182/bloodadvances.2020002539.
9
The Metabolic Landscape of Thymic T Cell Development and .胸腺 T 细胞发育和功能的代谢景观
Front Immunol. 2021 Jul 28;12:716661. doi: 10.3389/fimmu.2021.716661. eCollection 2021.
10
TFEB-mediated endolysosomal activity controls human hematopoietic stem cell fate.TFEB介导的内溶酶体活性控制人类造血干细胞命运。
Cell Stem Cell. 2021 Oct 7;28(10):1838-1850.e10. doi: 10.1016/j.stem.2021.07.003. Epub 2021 Aug 2.