Suppr超能文献

使用新冠病毒群体免疫优化器实现电力系统完全可观测性的相量测量单元(PMU)最优布局

Optimal location of PMUs for full observability of power system using coronavirus herd immunity optimizer.

作者信息

Alghassab Mohammed A, Hatata Ahmed Y, Sokrana Ahmed H, El-Saadawi Magdi M

机构信息

Department of Electrical Engineering, College of Engineering, Shaqra University, Al-Dawadmi, Riyadh, 11911, Saudi Arabia.

Dept. of Electrical Engineering, Faculty of Engineering, Mansoura University, Egypt.

出版信息

Heliyon. 2024 May 23;10(11):e31832. doi: 10.1016/j.heliyon.2024.e31832. eCollection 2024 Jun 15.

Abstract

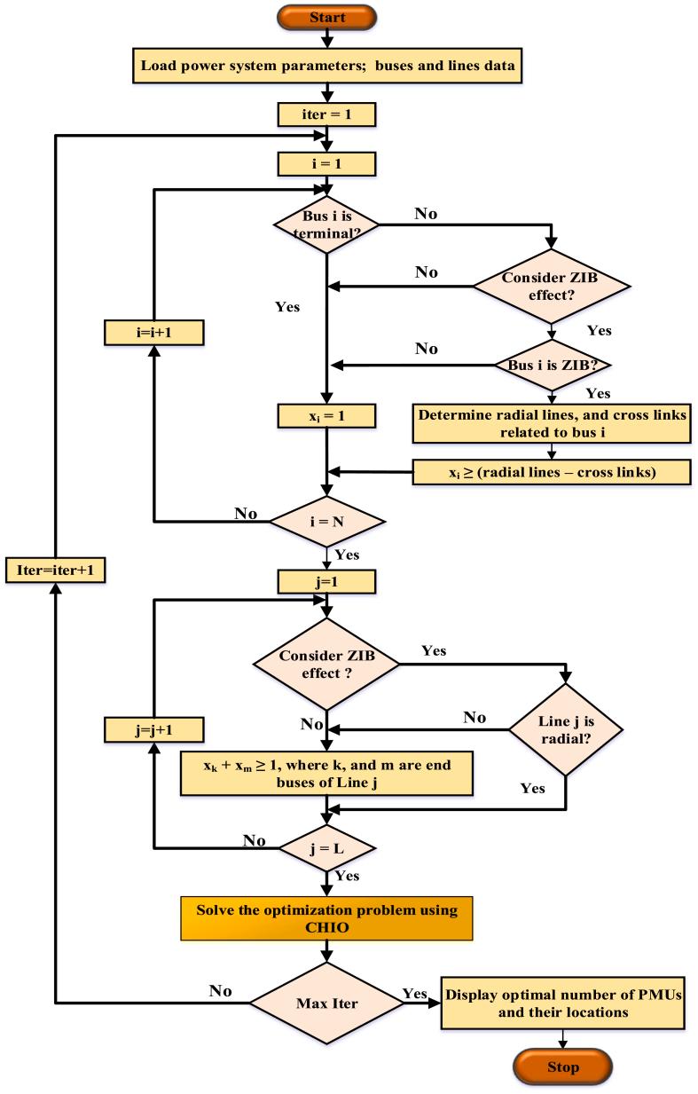
Phasor measurement units (PMU) are currently considered as an essential step toward the future smart grid due to their capability in increasing the power system's situation awareness. Due to their high costs and limited resources, optimal placement of PMUs (OPP) is an important challenge to compute the minimum number of PMUs and their optimal distribution in the power systems for achieving full monitoring. The coronavirus herd immunity optimizer (CHIO) is a novel optimization algorithm that emulates the flock immunity strategies for the elimination of the coronavirus pandemic. In this research, the CHIO is adapted for the OPP problem for full fault observability. The proposed algorithm is implemented on power systems considering the zero injection bus impacts. A program is created in MATLAB® environment to implement the proposed algorithm. The algorithm is applied to different test systems including; IEEE 9-bus, 14-bus, 30-bus, 118-bus, 300-bus, New England 39-bus and Polish 2383-bus. The proposed CHIO-based OPP is compared to some exact and metaheuristic-based OPP techniques. Compared to these techniques, the promising results have proved the effectiveness and robustness of the proposed CHIO to solve the OPP problem for full fault observability.

摘要

相量测量单元(PMU)由于其能够提高电力系统的态势感知能力,目前被视为迈向未来智能电网的关键一步。由于其成本高昂且资源有限,相量测量单元的最优配置(OPP)是一个重要挑战,即计算出电力系统中实现全面监测所需的最少相量测量单元数量及其最优分布。冠状病毒群体免疫优化器(CHIO)是一种新颖的优化算法,它模拟群体免疫策略以消除新冠疫情。在本研究中,CHIO被应用于相量测量单元最优配置问题以实现完全故障可观测性。所提出的算法在考虑零注入母线影响的电力系统上实现。在MATLAB®环境中创建了一个程序来实现所提出的算法。该算法应用于不同的测试系统,包括:IEEE 9节点、14节点、30节点、118节点、300节点、新英格兰39节点和波兰2383节点系统。将所提出的基于CHIO的相量测量单元最优配置方法与一些基于精确算法和元启发式算法的相量测量单元最优配置技术进行比较。与这些技术相比,所取得的良好结果证明了所提出的CHIO在解决完全故障可观测性的相量测量单元最优配置问题方面的有效性和鲁棒性。

https://cdn.ncbi.nlm.nih.gov/pmc/blobs/3dc3/11152686/23bbd190fab0/gr1.jpg

文献AI研究员

20分钟写一篇综述,助力文献阅读效率提升50倍。

立即体验

用中文搜PubMed

大模型驱动的PubMed中文搜索引擎

马上搜索

文档翻译

学术文献翻译模型,支持多种主流文档格式。

立即体验