Zhang Guoyang, Kang Yuhao, Dong Jizhao, Shi Dingyi, Xiang Yu, Gao Haihan, Lin Zhiqi, Wei Xiaojuan, Ding Ren, Fan Beibei, Zhang Hongmei, Zhu Tonghe, Wang Liren, Yan Xiaoyu
Shanghai Sixth People's Hospital Affiliated to Shanghai Jiao Tong University School of Medicine, No. 600 Yishan Road, Shanghai, 200233, China.
Shanghai Jiao Tong University School of Medicine, No. 227 South Chongqing Road, Shanghai, 200025, China.
Bioact Mater. 2024 May 28;39:354-374. doi: 10.1016/j.bioactmat.2024.05.037. eCollection 2024 Sep.
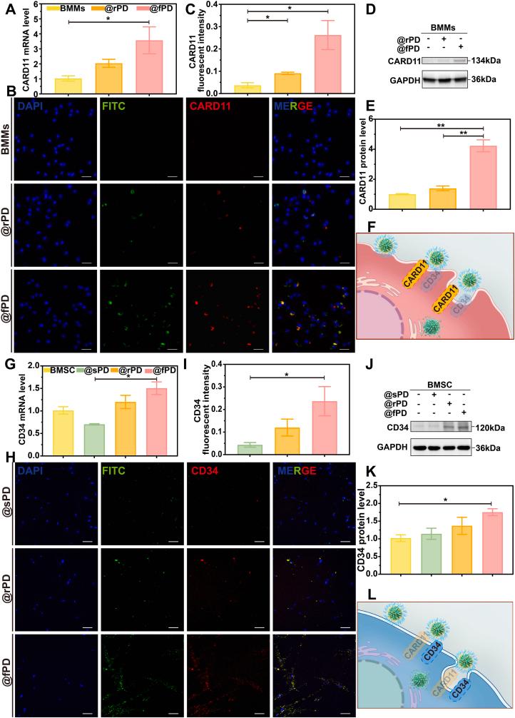
Osteoporosis is majorly caused by an imbalance between osteoclastic and osteogenic niches. Despite the development of nationally recognized first-line anti-osteoporosis drugs, including alendronate (AL), their low bioavailability, poor uptake rate, and dose-related side effects present significant challenges in treatment. This calls for an urgent need for more effective bone-affinity drug delivery systems. In this study, we produced hybrid structures with bioactive components and stable fluffy topological morphology by cross-linking calcium and phosphorus precursors based on mesoporous silica to fabricate nanoadjuvants for AL delivery. The subsequent grafting of -PEG-DAsp ensured superior biocompatibility and bone targeting capacity. RNA sequencing revealed that these fluffy nanoadjuvants effectively activated adhesion pathways through CARD11 and CD34 molecular mechanisms, hence promoting cellular uptake and intracellular delivery of AL. Experiments showed that small-dose AL nanoadjuvants effectively suppress osteoclast formation and potentially promote osteogenesis. results restored the balance between osteogenic and osteoclastic niches against osteoporosis as well as the consequent significant recovery of bone mass. Therefore, this study constructed a drug nanoadjuvant with peculiar topological structures and high bone targeting capacities, efficient intracellular drug delivery as well as bone bioactivity. This provides a novel perspective on drug delivery for osteoporosis and treatment strategies for other bone diseases.
骨质疏松症主要由破骨细胞和成骨微环境之间的失衡引起。尽管已开发出包括阿仑膦酸盐(AL)在内的国家认可的一线抗骨质疏松药物,但其低生物利用度、低吸收率和剂量相关的副作用在治疗中带来了重大挑战。这迫切需要更有效的骨亲和性药物递送系统。在本研究中,我们通过基于介孔二氧化硅交联钙和磷前体,制备了具有生物活性成分和稳定蓬松拓扑形态的杂化结构,以制造用于递送AL的纳米佐剂。随后接枝-PEG-DAsp可确保优异的生物相容性和骨靶向能力。RNA测序表明,这些蓬松的纳米佐剂通过CARD11和CD34分子机制有效激活黏附途径,从而促进AL的细胞摄取和细胞内递送。实验表明,小剂量的AL纳米佐剂可有效抑制破骨细胞形成,并可能促进成骨作用。结果恢复了抗骨质疏松症的成骨和破骨微环境之间的平衡,以及随之而来的骨量显著恢复。因此,本研究构建了一种具有独特拓扑结构和高骨靶向能力、高效细胞内药物递送以及骨生物活性的药物纳米佐剂。这为骨质疏松症的药物递送和其他骨疾病的治疗策略提供了新的视角。