Suppr超能文献

一种基于 Fiber1/2 knob 结构域的新型亚单位疫苗可提供针对禽腺病毒血清型 4 的完全保护,并诱导比 Fiber2 亚单位疫苗更强的免疫应答。

A novel subunit vaccine based on Fiber1/2 knob domain provides full protection against fowl adenovirus serotype 4 and induces stronger immune responses than a Fiber2 subunit vaccine.

机构信息

College of Veterinary Medicine, Hebei Agricultural University, Baoding, China.

College of Veterinary Medicine, Hebei Agricultural University, Baoding, China; Hebei Veterinary Biotechnology Innovation Center, Hebei Agricultural University, Baoding, China.

出版信息

Poult Sci. 2024 Aug;103(8):103888. doi: 10.1016/j.psj.2024.103888. Epub 2024 May 23.

Abstract

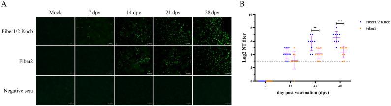
Outbreaks of hepatitis-hydropericardium syndrome (HHS) caused by fowl adenovirus serotype 4 (FAdV-4) have resulted in huge economic losses to the poultry industry in China since 2015. However, commercially available vaccines against the FAdV-4 infection remain scarce. In our study, subunit vaccine candidates derived from the bacterially expressed recombinant Fiber1 knob domain and Fiber2 knob domain fusion protein (termed as Fiber1/2 knob subunit vaccine) and Fiber2 protein (termed as Fiber2 subunit vaccine) of the FAdV-4 SDSX strain were developed. Immunogenicity evaluation showed that the Fiber1/2 knob subunit vaccine induced the production of antibodies at 7 d postvaccination (dpv), earlier than the Fiber2 subunit vaccine. Moreover, the neutralizing antibody level of the Fiber1/2 subunit vaccine group was higher than the Fiber2 subunit vaccine group, showing significant differences at 14, 21, and 28 dpv. Immune protection test results revealed that both Fiber1/2 knob subunit and Fiber2 subunit vaccines could protect chickens from death against FAdV-4 challenge, although the weight of chickens in the Fiber1/2 knob subunit vaccine group decreased less. Furthermore, analysis of plasma Glutamic oxaloacetic transaminase (AST) and blood glutamic pyruvic transaminase (ALT) levels suggested that the Fiber1/2 subunit vaccine can significantly inhibit liver damage caused by FAdV-4 infection and is more effective in blocking the pathogenicity of FAdV-4 in target organs. In addition, the Fiber1/2 knob subunit vaccine further reduced the viral load in different tissues and virus shedding in chickens than the Fiber2 subunit vaccine. Overall, the Fiber1/2 knob subunit vaccine was more effective than the Fiber2 subunit vaccine. These findings lay the foundation for the development of more effective FAdV-4 subunit vaccines.

摘要

自 2015 年以来,禽腺病毒血清 4 型(FAdV-4)引起的肝炎-心包积水综合征(HHS)爆发给中国家禽业造成了巨大的经济损失。然而,针对 FAdV-4 感染的商业可用疫苗仍然稀缺。在我们的研究中,开发了源自细菌表达的重组纤维 1 球状结构域和纤维 2 球状结构域融合蛋白(称为纤维 1/2 球状结构域亚单位疫苗)和纤维 2 蛋白(称为纤维 2 亚单位疫苗)的亚单位疫苗候选物。免疫原性评估表明,纤维 1/2 球状结构域亚单位疫苗在接种后 7 天(dpv)产生抗体,早于纤维 2 亚单位疫苗。此外,纤维 1/2 亚单位疫苗组的中和抗体水平高于纤维 2 亚单位疫苗组,在 14、21 和 28 dpv 时差异显著。免疫保护试验结果表明,纤维 1/2 球状结构域和纤维 2 亚单位疫苗都可以保护鸡免受 FAdV-4 攻击而死亡,尽管纤维 1/2 球状结构域亚单位疫苗组的鸡体重下降较少。此外,分析血浆谷氨酸草酰乙酸转氨酶(AST)和血液谷氨酸丙酮酸转氨酶(ALT)水平表明,纤维 1/2 亚单位疫苗可以显著抑制 FAdV-4 感染引起的肝损伤,并且更有效地阻断 FAdV-4 在靶器官中的致病性。此外,纤维 1/2 球状结构域疫苗进一步降低了不同组织中的病毒载量和鸡中的病毒脱落量,优于纤维 2 亚单位疫苗。总的来说,纤维 1/2 球状结构域疫苗比纤维 2 亚单位疫苗更有效。这些发现为开发更有效的 FAdV-4 亚单位疫苗奠定了基础。

https://cdn.ncbi.nlm.nih.gov/pmc/blobs/4691/11208943/6cba2e8431cb/gr1.jpg

文献AI研究员

20分钟写一篇综述,助力文献阅读效率提升50倍。

立即体验

用中文搜PubMed

大模型驱动的PubMed中文搜索引擎

马上搜索

文档翻译

学术文献翻译模型,支持多种主流文档格式。

立即体验