• 文献检索
  • 文档翻译
  • 深度研究
  • 学术资讯
  • Suppr Zotero 插件Zotero 插件
  • 邀请有礼
  • 套餐&价格
  • 历史记录
应用&插件
Suppr Zotero 插件Zotero 插件浏览器插件Mac 客户端Windows 客户端微信小程序
定价
高级版会员购买积分包购买API积分包
服务
文献检索文档翻译深度研究API 文档MCP 服务
关于我们
关于 Suppr公司介绍联系我们用户协议隐私条款
关注我们

Suppr 超能文献

核心技术专利:CN118964589B侵权必究
粤ICP备2023148730 号-1Suppr @ 2026

文献检索

告别复杂PubMed语法,用中文像聊天一样搜索,搜遍4000万医学文献。AI智能推荐,让科研检索更轻松。

立即免费搜索

文件翻译

保留排版,准确专业,支持PDF/Word/PPT等文件格式,支持 12+语言互译。

免费翻译文档

深度研究

AI帮你快速写综述,25分钟生成高质量综述,智能提取关键信息,辅助科研写作。

立即免费体验

跨尺度对显微镜图像中发育和退化视网膜中的光感受器外段进行自动定量分析。

Automated quantification of photoreceptor outer segments in developing and degenerating retinas on microscopy images across scales.

作者信息

Seidemann Suse, Salomon Florian, Hoffmann Karl B, Kurth Thomas, Sbalzarini Ivo F, Haase Robert, Ader Marius

机构信息

Center for Regenerative Therapies Dresden (CRTD), Technische Universität Dresden, Dresden, Germany.

Center for Molecular and Cellular Bioengineering (CMCB), Technische Universität Dresden, Dresden, Germany.

出版信息

Front Mol Neurosci. 2024 May 24;17:1398447. doi: 10.3389/fnmol.2024.1398447. eCollection 2024.

DOI:10.3389/fnmol.2024.1398447
PMID:38854587
原文链接:https://pmc.ncbi.nlm.nih.gov/articles/PMC11157083/
Abstract

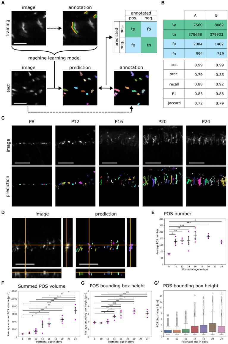
The functionality of photoreceptors, rods, and cones is highly dependent on their outer segments (POS), a cellular compartment containing highly organized membranous structures that generate biochemical signals from incident light. While POS formation and degeneration are qualitatively assessed on microscopy images, reliable methodology for quantitative analyses is still limited. Here, we developed methods to quantify POS (QuaPOS) maturation and quality on retinal sections using automated image analyses. POS formation was examined during the development and in adulthood of wild-type mice via light microscopy (LM) and transmission electron microscopy (TEM). To quantify the number, size, shape, and fluorescence intensity of POS, retinal cryosections were immunostained for the cone POS marker S-opsin. Fluorescence images were used to train the robust classifier QuaPOS-LM based on supervised machine learning for automated image segmentation. Characteristic features of segmentation results were extracted to quantify the maturation of cone POS. Subsequently, this quantification method was applied to characterize POS degeneration in "cone photoreceptor function loss 1" mice. TEM images were used to establish the ultrastructural quantification method QuaPOS-TEM for the alignment of POS membranes. Images were analyzed using a custom-written MATLAB code to extract the orientation of membranes from the image gradient and their alignment (coherency). This analysis was used to quantify the POS morphology of wild-type and two inherited retinal degeneration ("retinal degeneration 19" and "rhodopsin knock-out") mouse lines. Both automated analysis technologies provided robust characterization and quantification of POS based on LM or TEM images. Automated image segmentation by the classifier QuaPOS-LM and analysis of the orientation of membrane stacks by QuaPOS-TEM using fluorescent or TEM images allowed quantitative evaluation of POS formation and quality. The assessments showed an increase in POS number, volume, and membrane coherency during wild-type postnatal development, while a decrease in all three observables was detected in different retinal degeneration mouse models. All the code used for the presented analysis is open source, including example datasets to reproduce the findings. Hence, the QuaPOS quantification methods are useful for in-depth characterization of POS on retinal sections in developmental studies, for disease modeling, or after therapeutic interventions affecting photoreceptors.

摘要

光感受器(视杆细胞和视锥细胞)的功能高度依赖于它们的外段(POS),这是一个细胞区室,包含高度有序的膜结构,能从入射光中产生生化信号。虽然在显微镜图像上对POS的形成和退化进行了定性评估,但用于定量分析的可靠方法仍然有限。在此,我们开发了利用自动图像分析对视网膜切片上的POS(QuaPOS)成熟度和质量进行量化的方法。通过光学显微镜(LM)和透射电子显微镜(TEM)检查了野生型小鼠发育过程中和成年期的POS形成情况。为了量化POS的数量、大小、形状和荧光强度,对视网膜冰冻切片进行免疫染色,以检测视锥细胞POS标志物S-视蛋白。利用荧光图像,基于监督机器学习训练出强大的分类器QuaPOS-LM,用于自动图像分割。提取分割结果的特征以量化视锥细胞POS的成熟度。随后,将这种量化方法应用于表征“视锥光感受器功能丧失1型”小鼠的POS退化情况。利用TEM图像建立了用于POS膜排列的超微结构量化方法QuaPOS-TEM。使用自定义编写的MATLAB代码对图像进行分析,从图像梯度中提取膜的方向及其排列(相干性)。该分析用于量化野生型以及两种遗传性视网膜变性(“视网膜变性19型”和“视紫红质敲除”)小鼠品系的POS形态。这两种自动分析技术都能基于LM或TEM图像对POS进行强大的表征和量化。通过分类器QuaPOS-LM进行自动图像分割,并使用荧光或TEM图像通过QuaPOS-TEM分析膜堆叠的方向,从而可以对POS的形成和质量进行定量评估。评估结果显示,在野生型小鼠出生后的发育过程中,POS的数量、体积和膜相干性增加,而在不同的视网膜变性小鼠模型中,这三个可观察指标均下降。用于本分析的所有代码都是开源的,包括用于重现研究结果的示例数据集。因此,QuaPOS量化方法对于发育研究、疾病建模或在影响光感受器的治疗干预后,对视网膜切片上的POS进行深入表征很有用。

https://cdn.ncbi.nlm.nih.gov/pmc/blobs/91a5/11157083/ed8d37ba48dc/fnmol-17-1398447-g006.jpg
https://cdn.ncbi.nlm.nih.gov/pmc/blobs/91a5/11157083/0def6678def3/fnmol-17-1398447-g001.jpg
https://cdn.ncbi.nlm.nih.gov/pmc/blobs/91a5/11157083/3075d6806de2/fnmol-17-1398447-g002.jpg
https://cdn.ncbi.nlm.nih.gov/pmc/blobs/91a5/11157083/eccf21359f1d/fnmol-17-1398447-g003.jpg
https://cdn.ncbi.nlm.nih.gov/pmc/blobs/91a5/11157083/aa833bc6bbb0/fnmol-17-1398447-g004.jpg
https://cdn.ncbi.nlm.nih.gov/pmc/blobs/91a5/11157083/6469c5f2029d/fnmol-17-1398447-g005.jpg
https://cdn.ncbi.nlm.nih.gov/pmc/blobs/91a5/11157083/ed8d37ba48dc/fnmol-17-1398447-g006.jpg
https://cdn.ncbi.nlm.nih.gov/pmc/blobs/91a5/11157083/0def6678def3/fnmol-17-1398447-g001.jpg
https://cdn.ncbi.nlm.nih.gov/pmc/blobs/91a5/11157083/3075d6806de2/fnmol-17-1398447-g002.jpg
https://cdn.ncbi.nlm.nih.gov/pmc/blobs/91a5/11157083/eccf21359f1d/fnmol-17-1398447-g003.jpg
https://cdn.ncbi.nlm.nih.gov/pmc/blobs/91a5/11157083/aa833bc6bbb0/fnmol-17-1398447-g004.jpg
https://cdn.ncbi.nlm.nih.gov/pmc/blobs/91a5/11157083/6469c5f2029d/fnmol-17-1398447-g005.jpg
https://cdn.ncbi.nlm.nih.gov/pmc/blobs/91a5/11157083/ed8d37ba48dc/fnmol-17-1398447-g006.jpg

相似文献

1
Automated quantification of photoreceptor outer segments in developing and degenerating retinas on microscopy images across scales.跨尺度对显微镜图像中发育和退化视网膜中的光感受器外段进行自动定量分析。
Front Mol Neurosci. 2024 May 24;17:1398447. doi: 10.3389/fnmol.2024.1398447. eCollection 2024.
2
Peripherin-2 differentially interacts with cone opsins in outer segments of cone photoreceptors.外周蛋白-2在视锥光感受器的外段中与视锥视蛋白有不同的相互作用。
Hum Mol Genet. 2016 Jun 15;25(12):2367-2377. doi: 10.1093/hmg/ddw103. Epub 2016 Mar 30.
3
Cone neurite sprouting: an early onset abnormality of the cone photoreceptors in the retinal degeneration mouse.视锥神经突萌发:视网膜变性小鼠中视锥光感受器的早期异常。
Mol Vis. 2002 Aug 27;8:306-14.
4
Cone outer segment morphology and cone function in the Rpe65-/- Nrl-/- mouse retina are amenable to retinoid replacement.Rpe65基因敲除、Nrl基因敲除小鼠视网膜中的视锥细胞外段形态和视锥细胞功能可通过类视黄醇替代得到改善。
Invest Ophthalmol Vis Sci. 2009 Oct;50(10):4858-64. doi: 10.1167/iovs.08-3008. Epub 2009 Apr 30.
5
Detailed histopathologic characterization of the retinopathy, globe enlarged (rge) chick phenotype.视网膜病变、眼球增大(rge)雏鸡表型的详细组织病理学特征。
Mol Vis. 2005 Jan 13;11:11-27.
6
Changes in the photoreceptor mosaic of P23H-1 rats during retinal degeneration: implications for rod-cone dependent survival.P23H-1 大鼠视网膜变性过程中光感受器嵌合体的变化:对杆锥细胞依赖生存的影响。
Invest Ophthalmol Vis Sci. 2013 Aug 28;54(8):5888-900. doi: 10.1167/iovs.13-12643.
7
Lactose promotes organized photoreceptor outer segment assembly and preserves expression of photoreceptor proteins in retinal degeneration.乳糖促进有组织的光感受器外段组装,并在视网膜变性中维持光感受器蛋白的表达。
Mol Vis. 1999 Aug 11;5:16.
8
Morphological characterization of the retinal degeneration in three strains of mice carrying the rd-3 mutation.携带rd - 3突变的三种小鼠品系视网膜变性的形态学特征
Vis Neurosci. 2005 Nov-Dec;22(6):721-34. doi: 10.1017/S0952523805226044.
9
Spatio-temporal characterization of S- and M/L-cone degeneration in the Rd1 mouse model of retinitis pigmentosa.视网膜色素变性Rd1小鼠模型中S-和M/L-视锥细胞变性的时空特征
BMC Neurosci. 2019 Sep 3;20(1):46. doi: 10.1186/s12868-019-0528-2.
10
BBSome Component BBS5 Is Required for Cone Photoreceptor Protein Trafficking and Outer Segment Maintenance.BBSome 组件 BBS5 对于视锥细胞蛋白运输和外节维持是必需的。
Invest Ophthalmol Vis Sci. 2020 Aug 3;61(10):17. doi: 10.1167/iovs.61.10.17.

本文引用的文献

1
Deep Learning-Assisted Measurements of Photoreceptor Ellipsoid Zone Area and Outer Segment Volume as Biomarkers for Retinitis Pigmentosa.深度学习辅助测量光感受器椭圆体区面积和外段体积作为视网膜色素变性的生物标志物
Bioengineering (Basel). 2023 Dec 6;10(12):1394. doi: 10.3390/bioengineering10121394.
2
Reliability of human retina organoid generation from hiPSC-derived neuroepithelial cysts.从人诱导多能干细胞衍生的神经上皮囊肿生成人视网膜类器官的可靠性。
Front Cell Neurosci. 2023 Oct 6;17:1166641. doi: 10.3389/fncel.2023.1166641. eCollection 2023.
3
Segmentation in large-scale cellular electron microscopy with deep learning: A literature survey.
基于深度学习的大规模细胞电子显微镜图像分割:文献综述。
Med Image Anal. 2023 Oct;89:102920. doi: 10.1016/j.media.2023.102920. Epub 2023 Aug 6.
4
Modeling inducible neuropathologies of the retina with differential phenotypes in organoids.利用类器官中的不同表型对视网膜的诱导性神经病理学进行建模。
Front Cell Neurosci. 2023 May 5;17:1106287. doi: 10.3389/fncel.2023.1106287. eCollection 2023.
5
Whole-mouse clearing and imaging at the cellular level with vDISCO.利用 vDISCO 进行全鼠细胞水平的透明化和成像。
Nat Protoc. 2023 Apr;18(4):1197-1242. doi: 10.1038/s41596-022-00788-2. Epub 2023 Jan 25.
6
HBEGF-TNF induce a complex outer retinal pathology with photoreceptor cell extrusion in human organoids.HBEGF-TNF 诱导人类类器官发生具有光感受器细胞外突的复杂外层视网膜病变。
Nat Commun. 2022 Oct 19;13(1):6183. doi: 10.1038/s41467-022-33848-y.
7
Collective cell migration during optic cup formation features changing cell-matrix interactions linked to matrix topology.在视杯形成过程中的细胞集体迁移表现出与基质拓扑结构相关的细胞-基质相互作用的变化。
Curr Biol. 2022 Nov 21;32(22):4817-4831.e9. doi: 10.1016/j.cub.2022.09.034. Epub 2022 Oct 7.
8
Regenerative and restorative medicine for eye disease.眼部疾病的再生和修复医学。
Nat Med. 2022 Jun;28(6):1149-1156. doi: 10.1038/s41591-022-01862-8. Epub 2022 Jun 17.
9
Transplanted human cones incorporate into the retina and function in a murine cone degeneration model.移植的人眼锥体整合到视网膜中,并在小鼠锥体变性模型中发挥功能。
J Clin Invest. 2022 Jun 15;132(12). doi: 10.1172/JCI154619.
10
Antioxidant and lipid supplementation improve the development of photoreceptor outer segments in pluripotent stem cell-derived retinal organoids.抗氧化和脂质补充可改善多能干细胞衍生的视网膜类器官中外节感光细胞的发育。
Stem Cell Reports. 2022 Apr 12;17(4):775-788. doi: 10.1016/j.stemcr.2022.02.019. Epub 2022 Mar 24.