Suppr超能文献

单细胞水平上的癌症睾丸抗原和内源性逆转录病毒的表观遗传诱导增强了胶质瘤中的免疫识别和反应。

Epigenetic Induction of Cancer-Testis Antigens and Endogenous Retroviruses at Single-Cell Level Enhances Immune Recognition and Response in Glioma.

机构信息

Department of Neurosurgery, David Geffen School of Medicine, University of California, Los Angeles, Los Angeles, California.

Department of Neurology, David Geffen School of Medicine, University of California, Los Angeles, Los Angeles, California.

出版信息

Cancer Res Commun. 2024 Jul 1;4(7):1834-1849. doi: 10.1158/2767-9764.CRC-23-0566.

Abstract

UNLABELLED

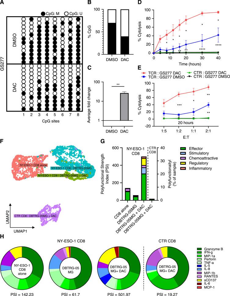
Glioblastoma (GBM) is the most common malignant primary brain tumor and remains incurable. Previous work has shown that systemic administration of Decitabine (DAC) induces sufficient expression of cancer-testis antigens (CTA) in GBM for targeting by adoptive T-cell therapy in vivo. However, the mechanisms by which DAC enhances immunogenicity in GBM remain to be elucidated. Using New York esophageal squamous cell carcinoma 1 (NY-ESO-1) as a representative inducible CTA, we demonstrate in patient tissue, immortalized glioma cells, and primary patient-derived gliomaspheres that basal CTA expression is restricted by promoter hypermethylation in gliomas. DAC treatment of glioma cells specifically inhibits DNA methylation silencing to render NY-ESO-1 and other CTA into inducible tumor antigens at single-cell resolution. Functionally, NY-ESO-1 T-cell receptor-engineered effector cell targeting of DAC-induced antigen in primary glioma cells promotes specific and polyfunctional T-cell cytokine profiles. In addition to induction of CTA, DAC concomitantly reactivates tumor-intrinsic human endogenous retroviruses, interferon response signatures, and MHC-I. Overall, we demonstrate that DAC induces targetable tumor antigen and enhances T-cell functionality against GBM, ultimately contributing to the improvement of targeted immune therapies in glioma.

SIGNIFICANCE

This study dissects the tumor-intrinsic epigenetic and transcriptional mechanisms underlying enhanced T-cell functionality targeting decitabine-induced cancer-testis antigens in glioma. Our findings demonstrate concomitant induction of tumor antigens, reactivation of human endogenous retroviruses, and stimulation of interferon signaling as a mechanistic rationale to epigenetically prime human gliomas to immunotherapeutic targeting.

摘要

未加标签

胶质母细胞瘤(GBM)是最常见的恶性原发性脑肿瘤,目前仍然无法治愈。先前的研究表明,地西他滨(DAC)的全身给药在体内过继性 T 细胞治疗中可在 GBM 中诱导足够的癌症睾丸抗原(CTA)表达。然而,DAC 增强 GBM 免疫原性的机制仍有待阐明。使用纽约食管鳞状细胞癌 1(NY-ESO-1)作为代表性的诱导型 CTA,我们在患者组织、永生化胶质瘤细胞和原代患者来源的胶质瘤球体中证明,基础 CTA 表达受胶质瘤中启动子超甲基化的限制。DAC 处理胶质瘤细胞特异性抑制 DNA 甲基化沉默,使 NY-ESO-1 和其他 CTA 成为单细胞分辨率下可诱导的肿瘤抗原。从功能上讲,NY-ESO-1 T 细胞受体工程效应细胞靶向 DAC 诱导的原代胶质瘤细胞中的抗原可促进特异性和多功能 T 细胞细胞因子谱。除了诱导 CTA 外,DAC 还同时重新激活肿瘤内源性人类内源性逆转录病毒、干扰素反应特征和 MHC-I。总的来说,我们证明 DAC 诱导可靶向肿瘤抗原,并增强针对 GBM 的 T 细胞功能,最终有助于改善胶质瘤的靶向免疫治疗。

意义

本研究剖析了内在肿瘤的表观遗传学和转录机制,这些机制是 DAC 诱导的针对胶质母细胞瘤中癌症睾丸抗原的 T 细胞功能增强的基础。我们的研究结果表明,肿瘤抗原的同时诱导、内源性人类逆转录病毒的重新激活以及干扰素信号的刺激,作为一种机制合理性,可以使人类胶质母细胞瘤在表观遗传学上被预先致敏,以进行免疫治疗靶向。

https://cdn.ncbi.nlm.nih.gov/pmc/blobs/aa7f/11275559/feef269ac5c8/crc-23-0566_f1.jpg

文献AI研究员

20分钟写一篇综述,助力文献阅读效率提升50倍。

立即体验

用中文搜PubMed

大模型驱动的PubMed中文搜索引擎

马上搜索

文档翻译

学术文献翻译模型,支持多种主流文档格式。

立即体验