• 文献检索
  • 文档翻译
  • 深度研究
  • 学术资讯
  • Suppr Zotero 插件Zotero 插件
  • 邀请有礼
  • 套餐&价格
  • 历史记录
应用&插件
Suppr Zotero 插件Zotero 插件浏览器插件Mac 客户端Windows 客户端微信小程序
定价
高级版会员购买积分包购买API积分包
服务
文献检索文档翻译深度研究API 文档MCP 服务
关于我们
关于 Suppr公司介绍联系我们用户协议隐私条款
关注我们

Suppr 超能文献

核心技术专利:CN118964589B侵权必究
粤ICP备2023148730 号-1Suppr @ 2026

文献检索

告别复杂PubMed语法,用中文像聊天一样搜索,搜遍4000万医学文献。AI智能推荐,让科研检索更轻松。

立即免费搜索

文件翻译

保留排版,准确专业,支持PDF/Word/PPT等文件格式,支持 12+语言互译。

免费翻译文档

深度研究

AI帮你快速写综述,25分钟生成高质量综述,智能提取关键信息,辅助科研写作。

立即免费体验

PCYT1A 缺乏症扰乱了脂肪酸代谢,并在小鼠视网膜中诱导了铁死亡。

PCYT1A deficiency disturbs fatty acid metabolism and induces ferroptosis in the mouse retina.

机构信息

The Sichuan Provincial Key Laboratory for Human Disease Gene Study, Center for Medical Genetics, Sichuan Provincial People's Hospital, School of Medicine, University of Electronic Science and Technology of China, Chengdu, 610072, Sichuan, China.

Qinghai Provincial Key Laboratory of Tibetan Medicine Research, Northwest Institute of Plateau Biology, Chinese Academy of Sciences, Xining, 810008, Qinghai, China.

出版信息

BMC Biol. 2024 Jun 10;22(1):134. doi: 10.1186/s12915-024-01932-y.

DOI:10.1186/s12915-024-01932-y
PMID:38858683
原文链接:https://pmc.ncbi.nlm.nih.gov/articles/PMC11165903/
Abstract

BACKGROUND

Inherited retinal dystrophies (IRDs) are a group of debilitating visual disorders characterized by the progressive degeneration of photoreceptors, which ultimately lead to blindness. Among the causes of this condition, mutations in the PCYT1A gene, which encodes the rate-limiting enzyme responsible for phosphatidylcholine (PC) de novo synthesis via the Kennedy pathway, have been identified. However, the precise mechanisms underlying the association between PCYT1A mutations and IRDs remain unclear. To address this knowledge gap, we focused on elucidating the functions of PCYT1A in the retina.

RESULTS

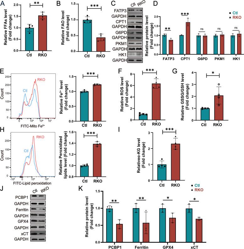
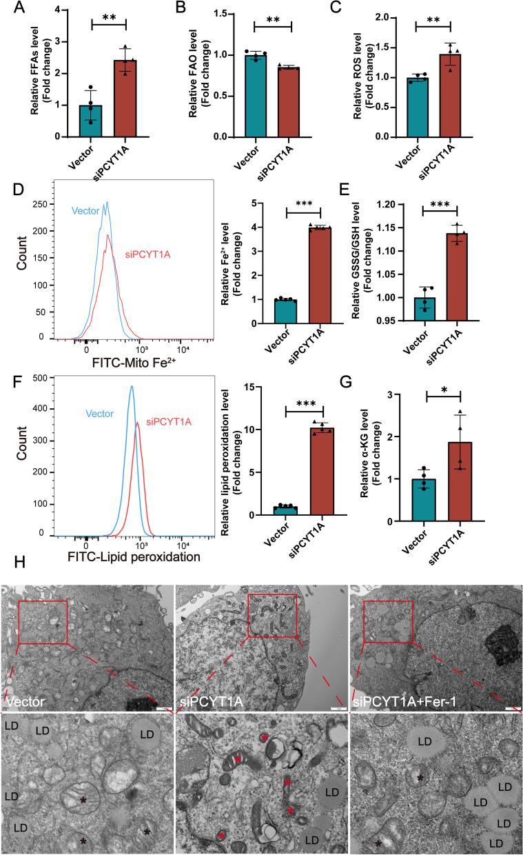
We found that PCYT1A is highly expressed in Müller glial (MG) cells in the inner nuclear layer (INL) of the retina. Subsequently, we generated a retina-specific knockout mouse model in which the Pcyt1a gene was targeted (Pcyt1a-RKO or RKO mice) to investigate the molecular mechanisms underlying IRDs caused by PCYT1A mutations. Our findings revealed that the deletion of Pcyt1a resulted in retinal degenerative phenotypes, including reduced scotopic electroretinogram (ERG) responses and progressive degeneration of photoreceptor cells, accompanied by loss of cells in the INL. Furthermore, through proteomic and bioinformatic analyses, we identified dysregulated retinal fatty acid metabolism and activation of the ferroptosis signalling pathway in RKO mice. Importantly, we found that PCYT1A deficiency did not lead to an overall reduction in PC synthesis within the retina. Instead, this deficiency appeared to disrupt free fatty acid metabolism and ultimately trigger ferroptosis.

CONCLUSIONS

This study reveals a novel mechanism by which mutations in PCYT1A contribute to the development of IRDs, shedding light on the interplay between fatty acid metabolism and retinal degenerative diseases, and provides new insights into the treatment of IRDs.

摘要

背景

遗传性视网膜营养不良(IRDs)是一组严重的视觉障碍疾病,其特征是感光器逐渐退化,最终导致失明。在导致这种疾病的原因中,已经鉴定出编码从头合成磷脂酰胆碱(PC)的限速酶的 PCYT1A 基因突变。然而,PCYT1A 突变与 IRDs 之间关联的确切机制仍不清楚。为了解决这一知识空白,我们专注于阐明 PCYT1A 在视网膜中的功能。

结果

我们发现 PCYT1A 在视网膜内核层(INL)的 Müller 胶质细胞(MG)中高度表达。随后,我们生成了一种视网膜特异性敲除小鼠模型,其中靶向 Pcyt1a 基因(Pcyt1a-RKO 或 RKO 小鼠),以研究由 PCYT1A 突变引起的 IRDs 的分子机制。我们的研究结果表明,Pcyt1a 的缺失导致视网膜退行性表型,包括暗视视网膜电图(ERG)反应减弱和感光器细胞进行性退化,同时 INL 中的细胞丢失。此外,通过蛋白质组学和生物信息学分析,我们发现 RKO 小鼠中视网膜脂肪酸代谢失调和铁死亡信号通路激活。重要的是,我们发现 PCYT1A 缺乏并没有导致视网膜内 PC 合成的整体减少。相反,这种缺乏似乎破坏了游离脂肪酸代谢,最终引发铁死亡。

结论

本研究揭示了 PCYT1A 突变导致 IRDs 发展的新机制,阐明了脂肪酸代谢与视网膜退行性疾病之间的相互作用,并为 IRDs 的治疗提供了新的思路。

https://cdn.ncbi.nlm.nih.gov/pmc/blobs/9108/11165903/f97fec381bfd/12915_2024_1932_Fig8_HTML.jpg
https://cdn.ncbi.nlm.nih.gov/pmc/blobs/9108/11165903/6993718669ee/12915_2024_1932_Fig1_HTML.jpg
https://cdn.ncbi.nlm.nih.gov/pmc/blobs/9108/11165903/c0377e81c1b5/12915_2024_1932_Fig2_HTML.jpg
https://cdn.ncbi.nlm.nih.gov/pmc/blobs/9108/11165903/1bd4742fd846/12915_2024_1932_Fig3_HTML.jpg
https://cdn.ncbi.nlm.nih.gov/pmc/blobs/9108/11165903/47a92d03f9e5/12915_2024_1932_Fig4_HTML.jpg
https://cdn.ncbi.nlm.nih.gov/pmc/blobs/9108/11165903/ed382cb01285/12915_2024_1932_Fig5_HTML.jpg
https://cdn.ncbi.nlm.nih.gov/pmc/blobs/9108/11165903/ce664a996d9f/12915_2024_1932_Fig6_HTML.jpg
https://cdn.ncbi.nlm.nih.gov/pmc/blobs/9108/11165903/11922e794d11/12915_2024_1932_Fig7_HTML.jpg
https://cdn.ncbi.nlm.nih.gov/pmc/blobs/9108/11165903/f97fec381bfd/12915_2024_1932_Fig8_HTML.jpg
https://cdn.ncbi.nlm.nih.gov/pmc/blobs/9108/11165903/6993718669ee/12915_2024_1932_Fig1_HTML.jpg
https://cdn.ncbi.nlm.nih.gov/pmc/blobs/9108/11165903/c0377e81c1b5/12915_2024_1932_Fig2_HTML.jpg
https://cdn.ncbi.nlm.nih.gov/pmc/blobs/9108/11165903/1bd4742fd846/12915_2024_1932_Fig3_HTML.jpg
https://cdn.ncbi.nlm.nih.gov/pmc/blobs/9108/11165903/47a92d03f9e5/12915_2024_1932_Fig4_HTML.jpg
https://cdn.ncbi.nlm.nih.gov/pmc/blobs/9108/11165903/ed382cb01285/12915_2024_1932_Fig5_HTML.jpg
https://cdn.ncbi.nlm.nih.gov/pmc/blobs/9108/11165903/ce664a996d9f/12915_2024_1932_Fig6_HTML.jpg
https://cdn.ncbi.nlm.nih.gov/pmc/blobs/9108/11165903/11922e794d11/12915_2024_1932_Fig7_HTML.jpg
https://cdn.ncbi.nlm.nih.gov/pmc/blobs/9108/11165903/f97fec381bfd/12915_2024_1932_Fig8_HTML.jpg

相似文献

1
PCYT1A deficiency disturbs fatty acid metabolism and induces ferroptosis in the mouse retina.PCYT1A 缺乏症扰乱了脂肪酸代谢,并在小鼠视网膜中诱导了铁死亡。
BMC Biol. 2024 Jun 10;22(1):134. doi: 10.1186/s12915-024-01932-y.
2
Mutations in the PCYT1A gene are responsible for isolated forms of retinal dystrophy.PCYT1A基因的突变是导致孤立性视网膜营养不良的原因。
Eur J Hum Genet. 2017 May;25(5):651-655. doi: 10.1038/ejhg.2017.23. Epub 2017 Mar 8.
3
Mutations disrupting the Kennedy phosphatidylcholine pathway in humans with congenital lipodystrophy and fatty liver disease.在先天性脂肪营养不良和脂肪肝疾病的人类中,破坏肯尼迪磷脂酰胆碱途径的突变。
Proc Natl Acad Sci U S A. 2014 Jun 17;111(24):8901-6. doi: 10.1073/pnas.1408523111. Epub 2014 Jun 2.
4
phosphatidylcholine synthesis is required for autophagosome membrane formation and maintenance during autophagy.磷脂酰胆碱的合成对于自噬过程中自噬体膜的形成和维持是必需的。
Autophagy. 2020 Jun;16(6):1044-1060. doi: 10.1080/15548627.2019.1659608. Epub 2019 Sep 13.
5
PCYT1A Regulates Phosphatidylcholine Homeostasis from the Inner Nuclear Membrane in Response to Membrane Stored Curvature Elastic Stress.PCYT1A 通过响应膜储存的曲率弹性应力从内核膜调节磷脂酰胆碱稳态。
Dev Cell. 2018 May 21;45(4):481-495.e8. doi: 10.1016/j.devcel.2018.04.012. Epub 2018 May 10.
6
Disease-linked mutations in the phosphatidylcholine regulatory enzyme CCTα impair enzymatic activity and fold stability.与疾病相关的突变会使磷酸胆碱调节酶 CCTα 的酶活性和折叠稳定性受损。
J Biol Chem. 2019 Feb 1;294(5):1490-1501. doi: 10.1074/jbc.RA118.006457. Epub 2018 Dec 17.
7
Early embryonic lethality in mice with targeted deletion of the CTP:phosphocholine cytidylyltransferase alpha gene (Pcyt1a).CTP:磷酸胆碱胞苷转移酶α基因(Pcyt1a)靶向缺失小鼠的早期胚胎致死性
Mol Cell Biol. 2005 Apr;25(8):3357-63. doi: 10.1128/MCB.25.8.3357-3363.2005.
8
Author Correction: PCYT1A deficiency disturbs fatty acid metabolism and induces ferroptosis in the mouse retina.作者更正:PCYT1A缺乏扰乱脂肪酸代谢并诱导小鼠视网膜铁死亡。
BMC Biol. 2024 Jul 10;22(1):155. doi: 10.1186/s12915-024-01954-6.
9
PCYT1A suppresses proliferation and migration via inhibiting mTORC1 pathway in lung adenocarcinoma.PCYT1A 通过抑制肺腺癌中的 mTORC1 通路来抑制增殖和迁移。
Biochem Biophys Res Commun. 2020 Aug 20;529(2):353-361. doi: 10.1016/j.bbrc.2020.05.164. Epub 2020 Jul 1.
10
Mutations in PCYT1A cause spondylometaphyseal dysplasia with cone-rod dystrophy.PCYT1A 基因突变导致脊椎干骺端发育不良伴 Cone-rod 营养不良。
Am J Hum Genet. 2014 Jan 2;94(1):113-9. doi: 10.1016/j.ajhg.2013.11.022.

引用本文的文献

1
Identification of methionine metabolism related prognostic model and tumor suppressive functions of BHMT in hepatocellular carcinoma.肝细胞癌中蛋氨酸代谢相关预后模型的鉴定及BHMT的肿瘤抑制功能
Sci Rep. 2025 Mar 18;15(1):9250. doi: 10.1038/s41598-025-93650-w.
2
Galactose-Induced Cataracts in Rats: A Machine Learning Analysis.大鼠半乳糖诱导性白内障:机器学习分析
Int J Med Sci. 2025 Feb 10;22(5):1138-1149. doi: 10.7150/ijms.103892. eCollection 2025.
3
Ferritinophagy mediated by the AMPK/ULK1 pathway is involved in ferroptosis subsequent to ventilator-induced lung injury.

本文引用的文献

1
Fifty years of research on mitochondrial fatty acid oxidation disorders: The remaining challenges.线粒体脂肪酸氧化障碍研究五十年:尚存的挑战。
J Inherit Metab Dis. 2023 Sep;46(5):848-873. doi: 10.1002/jimd.12664.
2
Deletion of Emc1 in photoreceptor cells causes retinal degeneration in mice.感光细胞中Emc1的缺失会导致小鼠视网膜退化。
FEBS J. 2023 Sep;290(17):4356-4370. doi: 10.1111/febs.16807. Epub 2023 May 19.
3
Jarid2 promotes temporal progression of retinal progenitors via repression of Foxp1.Jarid2 通过抑制 Foxp1 促进视网膜祖细胞的时间进程。
由AMPK/ULK1途径介导的铁蛋白自噬参与了呼吸机诱导的肺损伤后的铁死亡过程。
Respir Res. 2024 Dec 24;25(1):440. doi: 10.1186/s12931-024-03076-7.
4
Author Correction: PCYT1A deficiency disturbs fatty acid metabolism and induces ferroptosis in the mouse retina.作者更正:PCYT1A缺乏扰乱脂肪酸代谢并诱导小鼠视网膜铁死亡。
BMC Biol. 2024 Jul 10;22(1):155. doi: 10.1186/s12915-024-01954-6.
Cell Rep. 2023 Mar 28;42(3):112237. doi: 10.1016/j.celrep.2023.112237. Epub 2023 Mar 14.
4
The WAVE complex drives the morphogenesis of the photoreceptor outer segment cilium.WAVE 复合物驱动光感受器外节纤毛的形态发生。
Proc Natl Acad Sci U S A. 2023 Mar 21;120(12):e2215011120. doi: 10.1073/pnas.2215011120. Epub 2023 Mar 14.
5
Oxidative Stress and Lipid Accumulation Augments Cell Death in LDLR-Deficient RPE Cells and Mice.氧化应激和脂质积累加剧 LDLR 缺陷型 RPE 细胞和小鼠的细胞死亡。
Cells. 2022 Dec 22;12(1):43. doi: 10.3390/cells12010043.
6
Recent progress in ferroptosis: inducers and inhibitors.铁死亡的最新进展:诱导剂和抑制剂
Cell Death Discov. 2022 Dec 29;8(1):501. doi: 10.1038/s41420-022-01297-7.
7
COX7A1 enhances the sensitivity of human NSCLC cells to cystine deprivation-induced ferroptosis via regulating mitochondrial metabolism.COX7A1 通过调节线粒体代谢增强人非小细胞肺癌细胞对胱氨酸剥夺诱导的铁死亡敏感性。
Cell Death Dis. 2022 Nov 23;13(11):988. doi: 10.1038/s41419-022-05430-3.
8
Lipid metabolism dysfunction induced by age-dependent DNA methylation accelerates aging.年龄相关的 DNA 甲基化导致的脂质代谢功能障碍加速衰老。
Signal Transduct Target Ther. 2022 May 25;7(1):162. doi: 10.1038/s41392-022-00964-6.
9
Triglyceride-derived fatty acids reduce autophagy in a model of retinal angiomatous proliferation.甘油三酯衍生的脂肪酸可减少视网膜血管瘤样增殖模型中的自噬。
JCI Insight. 2022 Mar 22;7(6):e154174. doi: 10.1172/jci.insight.154174.
10
Novel variants in PDE6A and PDE6B genes and its phenotypes in patients with retinitis pigmentosa in Chinese families.中国人视网膜色素变性家系中 PDE6A 和 PDE6B 基因的新型变异及其表型。
BMC Ophthalmol. 2022 Jan 15;22(1):27. doi: 10.1186/s12886-021-02242-5.