Department of Physiology and Biophysics, Weill Cornell Medicine, New York, NY, USA.
The HRH Prince Alwaleed Bin Talal Bin Abdulaziz Alsaud Institute for Computational Biomedicine, Weill Cornell Medicine, New York, NY, USA.
Nature. 2024 Aug;632(8027):1145-1154. doi: 10.1038/s41586-024-07639-y. Epub 2024 Jun 11.
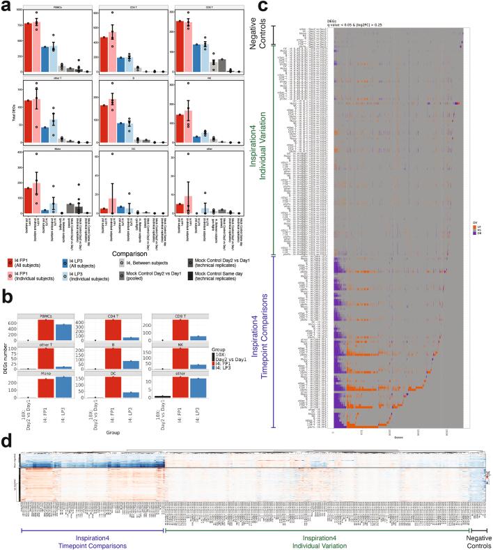
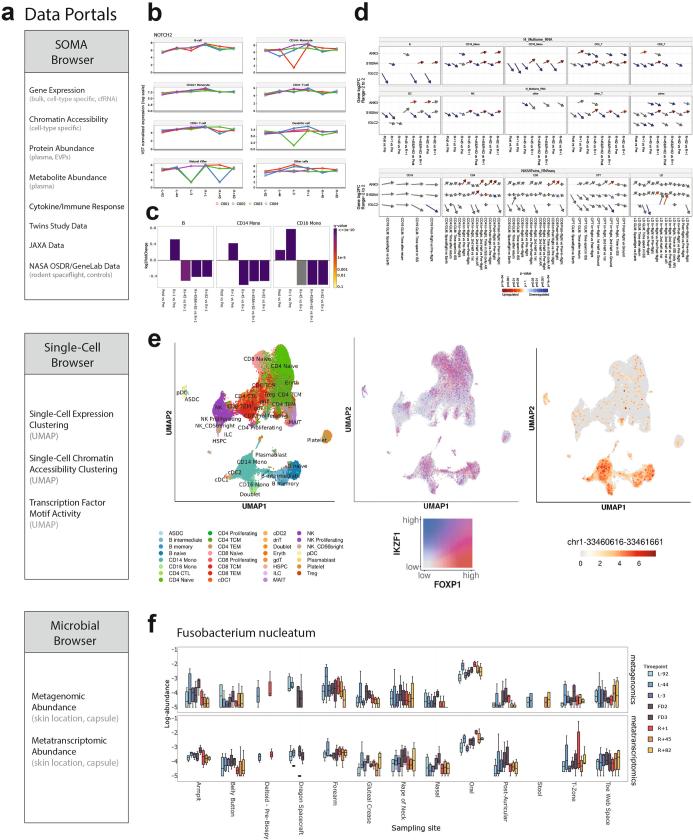
Spaceflight induces molecular, cellular and physiological shifts in astronauts and poses myriad biomedical challenges to the human body, which are becoming increasingly relevant as more humans venture into space. Yet current frameworks for aerospace medicine are nascent and lag far behind advancements in precision medicine on Earth, underscoring the need for rapid development of space medicine databases, tools and protocols. Here we present the Space Omics and Medical Atlas (SOMA), an integrated data and sample repository for clinical, cellular and multi-omic research profiles from a diverse range of missions, including the NASA Twins Study, JAXA CFE study, SpaceX Inspiration4 crew, Axiom and Polaris. The SOMA resource represents a more than tenfold increase in publicly available human space omics data, with matched samples available from the Cornell Aerospace Medicine Biobank. The Atlas includes extensive molecular and physiological profiles encompassing genomics, epigenomics, transcriptomics, proteomics, metabolomics and microbiome datasets, which reveal some consistent features across missions, including cytokine shifts, telomere elongation and gene expression changes, as well as mission-specific molecular responses and links to orthologous, tissue-specific mouse datasets. Leveraging the datasets, tools and resources in SOMA can help to accelerate precision aerospace medicine, bringing needed health monitoring, risk mitigation and countermeasure data for upcoming lunar, Mars and exploration-class missions.
航天飞行会引起宇航员分子、细胞和生理的变化,并对人体造成无数的生物医学挑战,随着越来越多的人进入太空,这些挑战变得越来越重要。然而,目前的航空航天医学框架还处于起步阶段,远远落后于地球上精准医学的进展,这凸显了快速开发太空医学数据库、工具和协议的必要性。在这里,我们展示了太空组学和医学图谱(SOMA),这是一个集成的数据和样本存储库,用于来自各种任务的临床、细胞和多组学研究概况,包括 NASA 双胞胎研究、JAXA CFE 研究、SpaceX Inspiration4 机组、公理和北极星。SOMA 资源代表了公开的人类太空组学数据增加了十倍以上,与之匹配的样本可从康奈尔航空航天医学生物银行获得。该图谱包括广泛的分子和生理概况,涵盖基因组学、表观基因组学、转录组学、蛋白质组学、代谢组学和微生物组数据集,这些数据集揭示了任务之间的一些一致特征,包括细胞因子变化、端粒延长和基因表达变化,以及特定任务的分子反应以及与同源、组织特异性小鼠数据集的联系。利用 SOMA 中的数据集、工具和资源可以帮助加速精准航空航天医学,为即将到来的月球、火星和探索级任务提供所需的健康监测、风险缓解和对策数据。