Department of General Surgery, The First Affiliated Hospital of Jinzhou Medical University, Jinzhou, 121000, Liaoning, China.
Department of Cardiology, The First Affiliated Hospital of Jinzhou Medical University, No. 2, Section 5, Renmin Street Guta District, Jinzhou, 121000, Liaoning, China.
Mol Med. 2024 Jun 11;30(1):82. doi: 10.1186/s10020-024-00837-4.
Programmed cell death is an important mechanism for the development of hepatic ischemia and reperfusion (IR) injury, and multiple novel forms of programmed cell death are involved in the pathological process of hepatic IR. ERRFI1 is involved in the regulation of cell apoptosis in myocardial IR. However, the function of ERRFI1 in hepatic IR injury and its modulation of programmed cell death remain largely unknown.
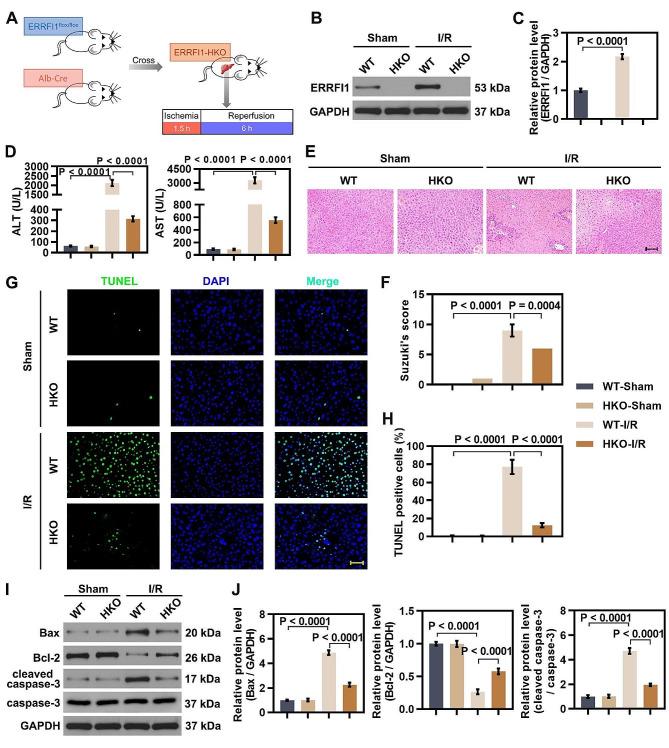
Here, we performed functional and molecular mechanism studies in hepatocyte-specific knockout mice and ERRFI1-silenced hepatocytes to investigate the significance of ERRFI1 in hepatic IR injury. The histological severity of livers, enzyme activities, hepatocyte apoptosis and ferroptosis were determined.
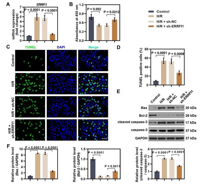
ERRFI1 expression increased in liver tissues from mice with IR injury and hepatocytes under oxygen-glucose deprivation/reoxygenation (OGD/R) conditions. Hepatocyte-specific ERRFI1 knockout alleviated IR-induced liver injury in mice by reducing cell apoptosis and ferroptosis. ERRFI1 knockdown reduced apoptotic and ferroptotic hepatocytes induced by OGD/R. Mechanistically, ERRFI1 interacted with GRB2 to maintain its stability by hindering its proteasomal degradation. Overexpression of GRB2 abrogated the effects of ERRFI1 silencing on hepatocyte apoptosis and ferroptosis.
Our results revealed that the ERRFI1-GRB2 interaction and GRB2 stability are essential for ERRFI1-regulated hepatic IR injury, indicating that inhibition of ERRFI1 or blockade of the ERRFI1-GRB2 interaction may be potential therapeutic strategies in response to hepatic IR injury.
细胞程序性死亡是肝缺血再灌注(IR)损伤发生的重要机制,多种新型细胞程序性死亡形式参与肝 IR 的病理过程。ERRFI1 参与心肌 IR 中细胞凋亡的调节。然而,ERRFI1 在肝 IR 损伤中的作用及其对细胞程序性死亡的调节作用在很大程度上尚不清楚。
在这里,我们在肝细胞特异性敲除小鼠和 ERRFI1 沉默的肝细胞中进行了功能和分子机制研究,以研究 ERRFI1 在肝 IR 损伤中的意义。测定肝脏的组织学严重程度、酶活性、肝细胞凋亡和铁死亡。
ERRFI1 在 IR 损伤小鼠的肝组织和氧葡萄糖剥夺/复氧(OGD/R)条件下的肝细胞中表达增加。肝细胞特异性 ERRFI1 敲除通过减少细胞凋亡和铁死亡减轻了 IR 诱导的小鼠肝损伤。ERRFI1 敲低减少了 OGD/R 诱导的凋亡和铁死亡的肝细胞。在机制上,ERRFI1 与 GRB2 相互作用,通过阻碍其蛋白酶体降解来维持其稳定性。GRB2 的过表达消除了 ERRFI1 沉默对肝细胞凋亡和铁死亡的影响。
我们的结果表明,ERRFI1-GRB2 相互作用和 GRB2 稳定性是 ERRFI1 调节的肝 IR 损伤所必需的,这表明抑制 ERRFI1 或阻断 ERRFI1-GRB2 相互作用可能是应对肝 IR 损伤的潜在治疗策略。