Suppr超能文献

脂肪细胞焦亡发生在网膜肿瘤微环境中,并与卵巢癌的化疗耐药性相关。

Adipocyte pyroptosis occurs in omental tumor microenvironment and is associated with chemoresistance of ovarian cancer.

机构信息

Department of Obstetrics and Gynecology, College of Medicine, National Cheng Kung University Hospital, National Cheng Kung University, 138, Sheng-Li Road, Tainan, 70428, Taiwan.

Department of Obstetrics and Gynecology, Chi-Mei Medical Center, Tainan, Taiwan.

出版信息

J Biomed Sci. 2024 Jun 11;31(1):62. doi: 10.1186/s12929-024-01051-4.

Abstract

BACKGROUND

Ovarian carcinoma (OC) is a fatal malignancy, with most patients experiencing recurrence and resistance to chemotherapy. In contrast to hematogenous metastasizing tumors, ovarian cancer cells disseminate within the peritoneal cavity, especially the omentum. Previously, we reported omental crown-like structure (CLS) number is associated with poor prognosis of advanced-stage OC. CLS that have pathologic features of a dead or dying adipocyte was surrounded by several macrophages is well known a histologic hallmark for inflammatory adipose tissue. In this study, we attempted to clarify the interaction between metastatic ovarian cancer cells and omental CLS, and to formulate a therapeutic strategy for advanced-stage ovarian cancer.

METHODS

A three-cell (including OC cells, adipocytes and macrophages) coculture model was established to mimic the omental tumor microenvironment (TME) of ovarian cancer. Caspase-1 activity, ATP and free fatty acids (FFA) levels were detected by commercial kits. An adipocyte organoid model was established to assess macrophages migration and infiltration. In vitro and in vivo experiments were performed for functional assays and therapeutic effect evaluations. Clinical OC tissue samples were collected for immunochemistry stain and statistics analysis.

RESULTS

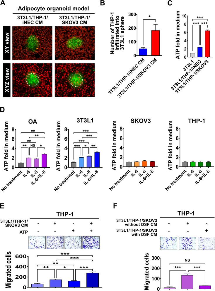
In three-cell coculture model, OC cells-derived IL-6 and IL-8 could induce the occurrence of pyroptosis in omental adipocytes. The pyroptotic adipocytes release ATP to increase macrophage infiltration, release FFA into TME, uptake by OC cells to increase chemoresistance. From OC tumor samples study, we demonstrated patients with high gasdermin D (GSDMD) expression in omental adipocytes is highly correlated with chemoresistance and poor outcome in advanced-stage OC. In animal model, by pyroptosis inhibitor, DSF, effectively retarded tumor growth and prolonged mice survival.

CONCLUSIONS

Omental adipocyte pyroptosis may contribute the chemoresistance in advanced stage OC. Omental adipocytes could release FFA and ATP through the GSDMD-mediate pyroptosis to induce chemoresistance and macrophages infiltration resulting the poor prognosis in advanced-stage OC. Inhibition of adipocyte pyroptosis may be a potential therapeutic modality in advanced-stage OC with omentum metastasis.

摘要

背景

卵巢癌(OC)是一种致命的恶性肿瘤,大多数患者经历复发和化疗耐药。与血行转移的肿瘤不同,卵巢癌细胞在腹腔内扩散,特别是在大网膜。以前,我们报道大网膜冠状结构(CLS)的数量与晚期 OC 的预后不良相关。CLS 具有死亡或垂死脂肪细胞的病理特征,被几个巨噬细胞包围,是炎症性脂肪组织的组织学标志。在这项研究中,我们试图阐明转移性卵巢癌细胞与大网膜 CLS 之间的相互作用,并为晚期卵巢癌制定治疗策略。

方法

建立了三细胞(包括 OC 细胞、脂肪细胞和巨噬细胞)共培养模型,以模拟卵巢癌的大网膜肿瘤微环境(TME)。通过商业试剂盒检测 caspase-1 活性、ATP 和游离脂肪酸(FFA)水平。建立脂肪细胞类器官模型,评估巨噬细胞迁移和浸润。进行体外和体内实验以进行功能测定和治疗效果评估。收集临床 OC 组织样本进行免疫化学染色和统计学分析。

结果

在三细胞共培养模型中,OC 细胞衍生的 IL-6 和 IL-8 可诱导大网膜脂肪细胞发生细胞焦亡。细胞焦亡的脂肪细胞释放 ATP 以增加巨噬细胞浸润,释放 TME 中的 FFA,被 OC 细胞摄取以增加化疗耐药性。从 OC 肿瘤样本研究中,我们证明大网膜脂肪细胞中高表达 gasdermin D(GSDMD)的患者与晚期 OC 中的化疗耐药性和不良预后高度相关。在动物模型中,通过细胞焦亡抑制剂 DSF,有效减缓肿瘤生长并延长小鼠存活时间。

结论

大网膜脂肪细胞细胞焦亡可能导致晚期 OC 的化疗耐药性。脂肪细胞通过 GSDMD 介导的细胞焦亡释放 FFA 和 ATP,诱导化疗耐药性和巨噬细胞浸润,导致晚期 OC 的不良预后。抑制脂肪细胞细胞焦亡可能是治疗大网膜转移晚期 OC 的一种潜在治疗方法。

https://cdn.ncbi.nlm.nih.gov/pmc/blobs/51ed/11167873/774f09f1fd2f/12929_2024_1051_Fig1_HTML.jpg

文献检索

告别复杂PubMed语法,用中文像聊天一样搜索,搜遍4000万医学文献。AI智能推荐,让科研检索更轻松。

立即免费搜索

文件翻译

保留排版,准确专业,支持PDF/Word/PPT等文件格式,支持 12+语言互译。

免费翻译文档

深度研究

AI帮你快速写综述,25分钟生成高质量综述,智能提取关键信息,辅助科研写作。

立即免费体验