Department of Experimental Immunology, Amsterdam UMC, University of Amsterdam, Amsterdam, Netherlands.
Amsterdam Institute for Immunology and Infectious Diseases, Amsterdam, Netherlands.
Front Immunol. 2024 May 28;15:1260439. doi: 10.3389/fimmu.2024.1260439. eCollection 2024.
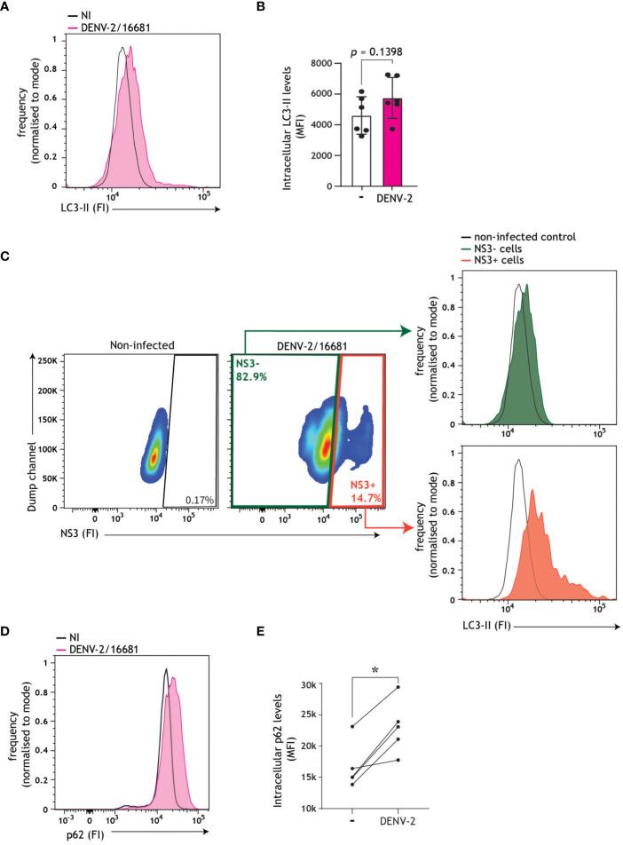
Dengue virus (DENV), transmitted by infected mosquitoes, is a major public health concern, with approximately half the world's population at risk for infection. Recent decades have increasing incidence of dengue-associated disease alongside growing frequency of outbreaks. Although promising progress has been made in anti-DENV immunizations, post-infection treatment remains limited to non-specific supportive treatments. Development of antiviral therapeutics is thus required to limit DENV dissemination in humans and to help control the severity of outbreaks. Dendritic cells (DCs) are amongst the first cells to encounter DENV upon injection into the human skin mucosa, and thereafter promote systemic viral dissemination to additional human target cells. Autophagy is a vesicle trafficking pathway involving the formation of cytosolic autophagosomes, and recent reports have highlighted the extensive manipulation of autophagy by flaviviruses, including DENV, for viral replication. However, the temporal profiling and function of autophagy activity in DENV infection and transmission by human primary DCs remains poorly understood. Herein, we demonstrate that mechanisms of autophagosome formation and extracellular vesicle (EV) release have a pro-viral role in DC-mediated DENV transmission. We show that DENV exploits early-stage canonical autophagy to establish infection in primary human DCs. DENV replication enhanced autophagosome formation in primary human DCs, and intrinsically-heightened autophagosome biogenesis correlated with relatively higher rates of DC susceptibility to DENV. Furthermore, our data suggest that viral replication intermediates co-localize with autophagosomes, while productive DENV infection introduces a block at the late degradative stages of autophagy in infected DCs but not in uninfected bystander cells. Notably, we identify for the first time that approximately one-fourth of DC-derived CD9/CD81/CD63+ EVs co-express canonical autophagy marker LC3, and demonstrate that DC-derived EV populations are an alternative, cell-free mechanism by which DCs promote DENV transmission to additional target sites. Taken together, our study highlights intersections between autophagy and secretory pathways during viral infection, and puts forward autophagosome accumulation and viral RNA-laden EVs as host determinants of DC-mediated DENV infection in humans. Host-directed therapeutics targeting autophagy and exocytosis pathways thus have potential to enhance DC-driven resistance to DENV acquisition and thereby limit viral dissemination by initial human target cells following mosquito-to-human transmission of DENV.
登革热病毒(DENV)通过受感染的蚊子传播,是一个主要的公共卫生关注点,全球约有一半的人口面临感染风险。近几十年来,登革热相关疾病的发病率不断上升,同时爆发的频率也在增加。尽管在抗 DENV 免疫方面取得了可喜的进展,但感染后的治疗仍然仅限于非特异性支持治疗。因此,需要开发抗病毒疗法来限制 DENV 在人类中的传播,并帮助控制疫情的严重程度。树突状细胞(DCs)是在人类皮肤黏膜注射后首先遇到 DENV 的细胞之一,此后促进病毒向其他人类靶细胞的全身传播。自噬是一种涉及形成胞质自噬体的囊泡转运途径,最近的报道强调了黄病毒(包括 DENV)对自噬的广泛操纵,以促进病毒复制。然而,自噬活性在 DENV 感染和人原代 DC 传播中的时间特征和功能仍知之甚少。在此,我们证明了自噬体形成和细胞外囊泡(EV)释放的机制在 DC 介导的 DENV 传播中具有促病毒作用。我们表明,DENV 利用早期经典自噬在原代人 DC 中建立感染。DENV 复制增强了原代人 DC 中的自噬体形成,而内在增强的自噬体生物发生与 DC 对 DENV 的相对较高易感性相关。此外,我们的数据表明,病毒复制中间体与自噬体共定位,而有活力的 DENV 感染会在感染的 DC 中引入自噬晚期降解阶段的阻断,但在未感染的旁观者细胞中不会。值得注意的是,我们首次发现约四分之一的 DC 衍生的 CD9/CD81/CD63+EV 共表达经典自噬标志物 LC3,并证明 DC 衍生的 EV 群体是 DC 促进向其他靶位点传播 DENV 的另一种无细胞机制。总的来说,我们的研究强调了病毒感染过程中自噬和分泌途径之间的交点,并提出自噬体积累和含有病毒 RNA 的 EV 作为人类 DC 介导的 DENV 感染的宿主决定因素。因此,靶向自噬和胞吐途径的宿主定向疗法有可能增强 DC 对 DENV 获得的抵抗力,从而限制 DENV 通过蚊子向人类传播后初始人类靶细胞的病毒传播。