Yan Tongtong, Bao Yuling, Cao Shuyuan, Jiang Ping, Zhang Zhan, Li Lei, Kang Yulin, Wu Qian
The Key Laboratory of Modern Toxicology of Ministry of Education and Department of Health Inspection and Quarantine, School of Public Health, Nanjing Medical University, Nanjing, China.
Department of Respiratory Medicine, Children's Hospital of Nanjing Medical University, Nanjing, China.
Front Microbiol. 2024 May 28;15:1400079. doi: 10.3389/fmicb.2024.1400079. eCollection 2024.
The oral and gut microbiota play significant roles in childhood asthma pathogenesis. However, the communication dynamics and pathogenic mechanisms by which oral microbiota influence gut microbiota and disease development remain incompletely understood. This study investigated potential mechanisms by which oral-originated gut microbiota, specifically genus, may contribute to childhood asthma etiology.
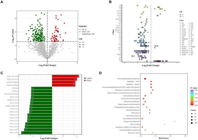
Oral swab and fecal samples from 30 asthmatic children and 30 healthy controls were collected. Microbiome composition was characterized using gene sequencing and metagenomics. Genetic distances identified potential oral-originated bacteria in asthmatic children. Functional validation assessed pro-inflammatory properties of predicted microbial mimicry peptides from enriched asthma-associated species. Fecal metabolome profiling combined with metagenomic correlations explored links between gut microbiota and metabolism. HBE cells treated with culture supernatant were analyzed for lipid pathway impacts using UPLC-MS/MS.
Children with asthma exhibited distinct oral and gut microbiota structures. and were enriched orally and intestinally in asthmatics, while decreased. and in asthmatic gut likely originated orally. Microbial peptides induced inflammatory cytokines from immune cells. Aberrant lipid pathways characterized asthmatic children. increased pro-inflammatory and decreased anti-inflammatory lipid metabolites in HBE cells.
This study provides evidence of transfer from oral to gut microbiota in childhood asthma. 's microbial mimicry peptides and effects on lipid metabolism contribute to disease pathogenesis by eliciting immune responses. Findings offer mechanistic insights into oral-gut connections in childhood asthma etiology.
口腔和肠道微生物群在儿童哮喘发病机制中起重要作用。然而,口腔微生物群影响肠道微生物群和疾病发展的通讯动态及致病机制仍未完全了解。本研究调查了源自口腔的肠道微生物群,特别是[具体属名],可能导致儿童哮喘病因的潜在机制。
收集30名哮喘儿童和30名健康对照的口腔拭子和粪便样本。使用[基因名称]测序和宏基因组学对微生物群组成进行表征。遗传距离确定哮喘儿童中潜在的源自口腔的细菌。功能验证评估来自富集的哮喘相关物种的预测微生物模拟肽的促炎特性。粪便代谢组分析结合宏基因组相关性探索肠道微生物群与代谢之间的联系。用[细菌名称]培养上清液处理的HBE细胞使用UPLC-MS/MS分析脂质途径影响。
哮喘儿童表现出不同的口腔和肠道微生物群结构。[细菌名称1]和[细菌名称2]在哮喘患者的口腔和肠道中富集,而[细菌名称3]减少。哮喘患者肠道中的[细菌名称4]和[细菌名称5]可能源自口腔。微生物肽诱导免疫细胞产生炎性细胞因子。异常的脂质途径是哮喘儿童的特征。[细菌名称6]增加了HBE细胞中促炎脂质代谢物并减少了抗炎脂质代谢物。
本研究提供了儿童哮喘中[细菌名称]从口腔向肠道微生物群转移的证据。[细菌名称]的微生物模拟肽及其对脂质代谢的影响通过引发免疫反应导致疾病发病机制。研究结果为儿童哮喘病因中口腔-肠道联系提供了机制性见解。