• 文献检索
  • 文档翻译
  • 深度研究
  • 学术资讯
  • Suppr Zotero 插件Zotero 插件
  • 邀请有礼
  • 套餐&价格
  • 历史记录
应用&插件
Suppr Zotero 插件Zotero 插件浏览器插件Mac 客户端Windows 客户端微信小程序
定价
高级版会员购买积分包购买API积分包
服务
文献检索文档翻译深度研究API 文档MCP 服务
关于我们
关于 Suppr公司介绍联系我们用户协议隐私条款
关注我们

Suppr 超能文献

核心技术专利:CN118964589B侵权必究
粤ICP备2023148730 号-1Suppr @ 2026

文献检索

告别复杂PubMed语法,用中文像聊天一样搜索,搜遍4000万医学文献。AI智能推荐,让科研检索更轻松。

立即免费搜索

文件翻译

保留排版,准确专业,支持PDF/Word/PPT等文件格式,支持 12+语言互译。

免费翻译文档

深度研究

AI帮你快速写综述,25分钟生成高质量综述,智能提取关键信息,辅助科研写作。

立即免费体验

幼儿唇腭裂图书分享(BOOST):一项远程干预促进腭裂儿童语言发展的随机对照试验方案

Book-Sharing for Toddlers with Clefts (BOOST): Protocol for a randomized controlled trial of a remote intervention to promote language development in children with cleft palate.

作者信息

Collett Brent R, Gallagher Emily R, Johns Alexis L, Trevino Cindy O, Leroux Brian G, Shic Frederick, Crerand Canice E, Baylis Adriane L, Cummings Caitlin A, Santillan Lupita

机构信息

Center for Child Health, Behavior, and Development, Seattle Children's Research Institute, Seattle, Washington, United States of America.

Department of Psychiatry and Behavioral Sciences, University of Washington School of Medicine, Seattle, Washington, United States of America.

出版信息

PLoS One. 2024 Jun 13;19(6):e0304630. doi: 10.1371/journal.pone.0304630. eCollection 2024.

DOI:10.1371/journal.pone.0304630
PMID:38870107
原文链接:https://pmc.ncbi.nlm.nih.gov/articles/PMC11175488/
Abstract

BACKGROUND

Children with cleft palate, with or without cleft lip (CP±L), exhibit language delays on average compared to children without clefts. Interventions to address these disparities are scarce. In this multi-center study, Book Sharing for Toddlers with Clefts (BOOST), we will test a remote, parent-focused intervention to promote language development in children with CP±L.

OBJECTIVES

The study will test two primary hypotheses. First, toddlers randomized to BOOST will exhibit better language outcomes than children receiving standard-of-care (SOC). Second, we hypothesize that the BOOST program's effect on language outcomes is mediated by the frequency and quality of parent-child reading interactions.

METHODS

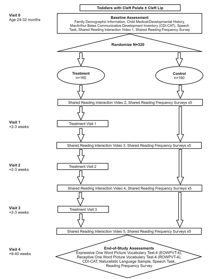
The study is a randomized-controlled trial comparing the BOOST group to a SOC comparison group. We will enroll N = 320 English and/or Spanish-speaking children ages 24-32 months with isolated CP±L (n = 160 per group). Both groups will receive children's books, and parents will record and upload videos of themselves reading the books with their children using a smartphone app developed for the study. Parents will also complete surveys asking whether they read to their children on five randomly selected days each week. In addition, the BOOST group will participate in 3 remote dialogic book-sharing intervention sessions via Zoom. We will code book-sharing videos to assess parents' target skill usage and children's expressive language. End-of-study assessments will include measures of child language outcomes (e.g., clinician-administered measures, parent reports, and naturalistic child language samples).

RESULTS

Enrollment began in April 2024 and will continue through approximately April 2028.

CONCLUSION

The BOOST study will address a critical gap in the literature on interventions to improve language in children with CP±L. The results will inform the care for toddlers with oral clefts and have potential applications for other populations.

摘要

背景

患有腭裂(无论有无唇裂,即CP±L)的儿童与无腭裂儿童相比,平均存在语言发育迟缓的情况。针对这些差异的干预措施很少。在这项多中心研究“腭裂幼儿图书分享(BOOST)”中,我们将测试一种以家长为重点的远程干预措施,以促进CP±L儿童的语言发展。

目的

该研究将测试两个主要假设。第一,随机分配到BOOST组的幼儿在语言方面的表现将优于接受标准护理(SOC)的儿童。第二,我们假设BOOST项目对语言结果的影响是通过亲子阅读互动的频率和质量来介导的。

方法

该研究是一项随机对照试验,将BOOST组与SOC对照组进行比较。我们将招募N = 320名年龄在24 - 32个月、讲英语和/或西班牙语、患有单纯CP±L的儿童(每组n = 160名)。两组都将收到儿童书籍,家长将使用为该研究开发的智能手机应用程序录制并上传他们与孩子一起读书的视频。家长还将完成调查问卷,询问他们是否在每周随机选择的五天里给孩子读书。此外,BOOST组将通过Zoom参加3次远程对话式图书分享干预课程。我们将对图书分享视频进行编码,以评估家长目标技能的使用情况和儿童的表达性语言。研究结束时的评估将包括儿童语言结果的测量(例如,临床医生实施的测量、家长报告和自然情境下的儿童语言样本)。

结果

招募工作于2024年4月开始,将持续到大约2028年4月。

结论

BOOST研究将填补关于改善CP±L儿童语言的干预措施的文献中的一个关键空白。研究结果将为腭裂幼儿的护理提供参考,并可能应用于其他人群。

https://cdn.ncbi.nlm.nih.gov/pmc/blobs/b5a5/11175488/94304f4b9543/pone.0304630.g001.jpg
https://cdn.ncbi.nlm.nih.gov/pmc/blobs/b5a5/11175488/94304f4b9543/pone.0304630.g001.jpg
https://cdn.ncbi.nlm.nih.gov/pmc/blobs/b5a5/11175488/94304f4b9543/pone.0304630.g001.jpg

相似文献

1
Book-Sharing for Toddlers with Clefts (BOOST): Protocol for a randomized controlled trial of a remote intervention to promote language development in children with cleft palate.幼儿唇腭裂图书分享(BOOST):一项远程干预促进腭裂儿童语言发展的随机对照试验方案
PLoS One. 2024 Jun 13;19(6):e0304630. doi: 10.1371/journal.pone.0304630. eCollection 2024.
2
Telepractice Parent Training of Enhanced Milieu Teaching With Phonological Emphasis (EMT+PE) For Persian-Speaking Toddlers With Nonsyndromic Cleft Palate: Protocol for a Randomized Controlled Trial.远程实践增强环境教学伴语音侧重的家长培训(EMT+PE)对非综合征性腭裂波斯语幼儿的随机对照试验方案。
JMIR Res Protoc. 2024 Apr 19;13:e54426. doi: 10.2196/54426.
3
A protocol for a randomized-controlled trial to investigate the effect of infant sign training on the speech-language development in young children born with cleft palate.一个随机对照试验的方案,旨在研究婴儿手语训练对患有腭裂的幼儿言语语言发展的影响。
Int J Lang Commun Disord. 2023 Nov-Dec;58(6):2212-2221. doi: 10.1111/1460-6984.12920. Epub 2023 Jun 28.
4
Literacy promotion in primary care pediatrics: can we make a difference?基层医疗儿科中的扫盲促进:我们能有所作为吗?
Pediatrics. 2000 Apr;105(4 Pt 2):927-34.
5
Folic acid supplementation and malaria susceptibility and severity among people taking antifolate antimalarial drugs in endemic areas.在流行地区,服用抗叶酸抗疟药物的人群中,叶酸补充剂与疟疾易感性和严重程度的关系。
Cochrane Database Syst Rev. 2022 Feb 1;2(2022):CD014217. doi: 10.1002/14651858.CD014217.
6
Impacts of a shared book-reading intervention for Italian-speaking children with developmental language disorder.意大利语发展性语言障碍儿童共享阅读干预的影响。
Int J Lang Commun Disord. 2019 Jul;54(4):565-579. doi: 10.1111/1460-6984.12460. Epub 2019 Feb 7.
7
Receptive and expressive language characteristics of school-aged children with non-syndromic cleft lip and/or palate.非综合征性唇腭裂学龄儿童的接受性和表达性语言特征。
Int J Lang Commun Disord. 2018 Sep;53(5):959-968. doi: 10.1111/1460-6984.12406. Epub 2018 Jul 3.
8
A Longitudinal Investigation of the Home Literacy Environment and Shared Book Reading in Young Children With Hearing Loss.一项关于听力损失幼儿家庭读写环境和共享阅读的纵向研究。
Ear Hear. 2017 Jul/Aug;38(4):441-454. doi: 10.1097/AUD.0000000000000414.
9
The impact of early-years provision in Children's Centres (EPICC) on child cognitive and socio-emotional development: study protocol for a randomised controlled trial.儿童中心早期服务(EPICC)对儿童认知和社会情感发展的影响:一项随机对照试验的研究方案
Trials. 2018 Aug 22;19(1):450. doi: 10.1186/s13063-018-2700-x.
10
Parent questionnaire for screening early language development in children with cleft palate.用于筛查腭裂患儿早期语言发育的家长问卷。
Cleft Palate Craniofac J. 1995 Jan;32(1):7-13. doi: 10.1597/1545-1569_1995_032_0007_pqfsel_2.3.co_2.

本文引用的文献

1
Enhanced milieu teaching with phonological emphasis: A pilot, telepractice study for parent training in early intervention.强化语境教学并突出语音重点:早期干预中针对家长培训的试点、远程实践研究。
Int J Speech Lang Pathol. 2024 Apr;26(2):179-193. doi: 10.1080/17549507.2023.2199176. Epub 2023 Jun 2.
2
Longitudinal educational attainment among children with isolated oral cleft: a cohort study.孤立性口腔裂患儿的纵向受教育程度:一项队列研究。
Arch Dis Child. 2023 Jul;108(7):563-568. doi: 10.1136/archdischild-2023-325310. Epub 2023 Apr 17.
3
Online Computerized Adaptive Tests of Children's Vocabulary Development in English and Mexican Spanish.
在线计算机化自适应测验对儿童英语和墨西哥西班牙语词汇发展的测试。
J Speech Lang Hear Res. 2022 Jun 8;65(6):2288-2308. doi: 10.1044/2022_JSLHR-21-00372. Epub 2022 Jun 3.
4
Dialogic Book-Sharing as a Privileged Intersubjective Space.对话式图书分享作为一种特殊的主体间空间。
Front Psychol. 2022 Mar 3;13:786991. doi: 10.3389/fpsyg.2022.786991. eCollection 2022.
5
The Effects of a Parent-Implemented Language Intervention on Late-Talkers' Expressive Skills: The Mediational Role of Parental Speech Contingency and Dialogic Reading Abilities.家长实施的语言干预对说话晚的儿童表达能力的影响:家长言语应急性和对话式阅读能力的中介作用。
Front Psychol. 2021 Sep 9;12:723366. doi: 10.3389/fpsyg.2021.723366. eCollection 2021.
6
Prevalence of Reading Difficulties in 9- to 10-Year Old Children in Sweden Born With Cleft Palate.瑞典9至10岁腭裂患儿阅读困难的患病率
Cleft Palate Craniofac J. 2022 Apr;59(4):427-435. doi: 10.1177/10556656211013236. Epub 2021 May 6.
7
Early speech and language intervention in Brazilian-Portuguese toddlers with cleft lip and/or palate.巴西葡萄牙语婴幼儿唇腭裂的早期言语和语言干预。
Clin Linguist Phon. 2022 Jan 2;36(1):34-53. doi: 10.1080/02699206.2021.1912187. Epub 2021 Apr 26.
8
Children's English Consonant Acquisition in the United States: A Review.美国儿童英语辅音习得研究述评
Am J Speech Lang Pathol. 2020 Nov 12;29(4):2155-2169. doi: 10.1044/2020_AJSLP-19-00168. Epub 2020 Jul 21.
9
Effects of a naturalistic intervention on the speech outcomes of young children with cleft palate.自然干预对腭裂幼儿言语结局的影响。
Int J Speech Lang Pathol. 2020 Oct;22(5):549-558. doi: 10.1080/17549507.2019.1702719. Epub 2020 Mar 12.
10
Analyzing input quality along three dimensions: interactive, linguistic, and conceptual.分析输入质量的三个维度:交互、语言和概念。
J Child Lang. 2020 Jan;47(1):5-21. doi: 10.1017/S0305000919000655. Epub 2019 Oct 31.