Wang Yuande, Quan Yuhe, He Junming, Chen Shasha, Dong Zhongjun
Department of Allergy, the First Affiliated Hospital of Anhui Medical University and Institute of Clinical Immunology, Anhui Medical University, Hefei, 230032, China.
State Key Laboratory of Membrane Biology, School of Medicine and Institute for Immunology, Tsinghua University, Beijing, 100084, China.
Nat Commun. 2024 Jun 13;15(1):5056. doi: 10.1038/s41467-024-49466-9.
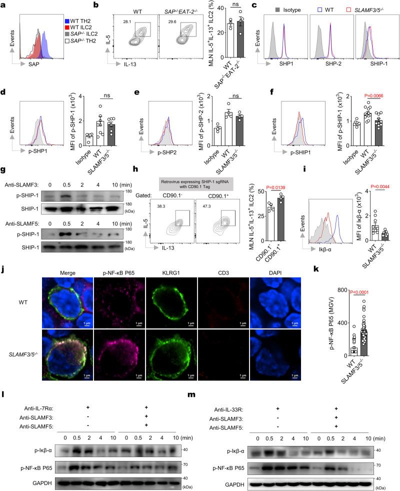
Type 2 innate lymphoid cells (ILC2) initiate early allergic inflammation in the lung, but the factors that promote subsequent resolution of type 2 inflammation and prevent prolonged ILC2 activation are not fully known. Here we show that SLAM-family receptors (SFR) play essential roles in this process. We demonstrate dynamic expression of several SFRs on ILC2s during papain-induced type 2 immunity in mice. SFR deficiency exacerbates ILC2-driven eosinophil infiltration in the lung, and results in a significant increase in IL-13 production by ILC2s exclusively in mediastinal lymph nodes (MLN), leading to increased dendritic cell (DC) and TH2 cell numbers. In MLNs, we observe more frequent interaction between ILC2s and bystander T cells, with T cell-expressed SFRs (especially SLAMF3 and SLAMF5) acting as self-ligands to suppress IL-13 production by ILC2s. Mechanistically, homotypic engagement of SFRs at the interface between ILC2s and T cells delivers inhibitory signaling primarily mediated by SHIP-1. This prevents activation of NF-κB, driven by IL-7 and IL-33, two major drivers of ILC2-mediated type 2 immunity. Thus, our study shows that an ILC2-DC-TH2 regulatory axis may promote the resolution of pulmonary type 2 immune responses, and highlights SLAMF3/SLAMF5 as potential therapeutic targets for ameliorating type 2 immunity.
2型天然淋巴细胞(ILC2)引发肺部早期过敏性炎症,但促进2型炎症后续消退并防止ILC2长期激活的因素尚不完全清楚。在此,我们表明信号淋巴细胞激活分子家族受体(SFR)在此过程中发挥着重要作用。我们证明了在小鼠木瓜蛋白酶诱导的2型免疫过程中,几种SFR在ILC2上的动态表达。SFR缺陷会加剧ILC2驱动的肺部嗜酸性粒细胞浸润,并导致仅在纵隔淋巴结(MLN)中ILC2产生的IL-13显著增加,从而导致树突状细胞(DC)和TH2细胞数量增加。在MLN中,我们观察到ILC2与旁观者T细胞之间更频繁的相互作用,T细胞表达的SFR(尤其是信号淋巴细胞激活分子家族成员3和信号淋巴细胞激活分子家族成员5)作为自身配体抑制ILC2产生IL-13。从机制上讲,SFR在ILC2和T细胞之间的界面处的同型结合传递主要由SHIP-1介导的抑制性信号。这可防止由IL-7和IL-33驱动的NF-κB激活,IL-7和IL-33是ILC2介导的2型免疫的两个主要驱动因素。因此,我们的研究表明ILC2-DC-TH2调节轴可能促进肺部2型免疫反应的消退,并突出了信号淋巴细胞激活分子家族成员3/信号淋巴细胞激活分子家族成员5作为改善2型免疫的潜在治疗靶点。