Suppr超能文献

单细胞RNA测序坏死性凋亡相关基因可预测乳腺癌预后并影响肿瘤免疫微环境中CD4 T细胞的分化。

Single‑cell RNA‑seq necroptosis‑related genes predict the prognosis of breast cancer and affect the differentiation of CD4 T cells in tumor immune microenvironment.

作者信息

Guo Li, Ma Xiuzhen, Li Hong, Yan Shuxun, Zhang Kai, Li Jinping

机构信息

Clinical Medical College of Ningxia Medical University, Yinchuan, Ningxia Hui Autonomous Region 750003, P.R. China.

Department of Surgical Oncology, General Hospital of Ningxia Medical University, Yinchuan, Ningxia Hui Autonomous Region 750004, P.R. China.

出版信息

Mol Clin Oncol. 2024 May 28;21(1):49. doi: 10.3892/mco.2024.2747. eCollection 2024 Jul.

Abstract

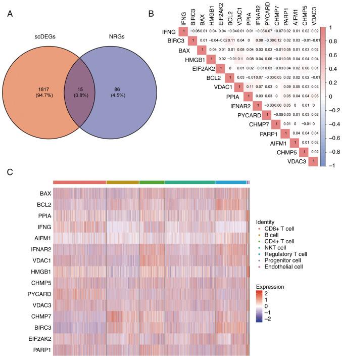
Breast cancer (BC) is one of the most prevalent types of malignancy and a major cause of cancer-related death. The purpose of the present study was to identify prognostic models of necroptosis-related genes (NRGs) in BC at the single-cell RNA-sequencing level and reveal the role of NRGs in tumour immune microenvironment (TIME). A risk model was constructed based on Cox regression and LASSO methods. Next, high-scoring cell populations were searched through AUCell scores, and cell subtypes were then analyzed by pseudotime analysis. Finally, the expression level of the model genes was verified by reverse transcription-quantitative (RT-qPCR). A new prognostic model was constructed and validated based on five NRGs (BCL2, BIRC3, AIFM1, IFNG and VDAC1), which could effectively predict the prognosis of patients with BC. NRGs were found to be highly active in CD4 T cells and differentially expressed in their developmental trajectories. Finally, the RT-qPCR results showed that most of the model genes were significantly overexpressed in MDA-MB-231 and MCF-7 cells (P<0.05). In conclusion, an NRG signature with excellent predictive properties in prognosis and TIME was successfully established. Moreover, NRGs were involved in the differentiation and development of CD4 T cells in TIME. These findings provide potential therapeutic strategies for BC.

摘要

乳腺癌(BC)是最常见的恶性肿瘤类型之一,也是癌症相关死亡的主要原因。本研究的目的是在单细胞RNA测序水平上鉴定BC中坏死性凋亡相关基因(NRGs)的预后模型,并揭示NRGs在肿瘤免疫微环境(TIME)中的作用。基于Cox回归和LASSO方法构建了一个风险模型。接下来,通过AUCell评分搜索高分细胞群体,然后通过伪时间分析对细胞亚型进行分析。最后,通过逆转录定量(RT-qPCR)验证模型基因的表达水平。基于五个NRGs(BCL2、BIRC3、AIFM1、IFNG和VDAC1)构建并验证了一个新的预后模型,该模型可以有效地预测BC患者的预后。发现NRGs在CD4 T细胞中高度活跃,并且在其发育轨迹中差异表达。最后,RT-qPCR结果表明,大多数模型基因在MDA-MB-231和MCF-7细胞中显著过表达(P<0.05)。总之,成功建立了一个在预后和TIME中具有优异预测性能的NRG特征。此外,NRGs参与了TIME中CD4 T细胞的分化和发育。这些发现为BC提供了潜在的治疗策略。

https://cdn.ncbi.nlm.nih.gov/pmc/blobs/6330/11170320/24315f51ef95/mco-21-01-02747-g01.jpg

文献AI研究员

20分钟写一篇综述,助力文献阅读效率提升50倍。

立即体验

用中文搜PubMed

大模型驱动的PubMed中文搜索引擎

马上搜索

文档翻译

学术文献翻译模型,支持多种主流文档格式。

立即体验