Suppr超能文献

利用多功能肝脏-免疫-微生理系统评估曲格列酮的免疫肝毒性。

Assessing immune hepatotoxicity of troglitazone with a versatile liver-immune-microphysiological-system.

作者信息

Deng Quanfeng, Yang Youlong, Liu Yuangui, Zou Mengting, Huang Guiyuan, Yang Shiqi, Li Lingyu, Qu Yueyang, Luo Yong, Zhang Xiuli

机构信息

Jiangsu Key Laboratory of Neuropsychiatric Disease and College of Pharmaceutical Science, Soochow University, Suzhou, Jiangsu Province, China.

State Key Laboratory of Fine Chemicals, Department of Pharmaceutical Sciences, School of Chemical Engineering, Dalian University of Technology, Dalian, Liaoning Province, China.

出版信息

Front Pharmacol. 2024 May 30;15:1335836. doi: 10.3389/fphar.2024.1335836. eCollection 2024.

Abstract

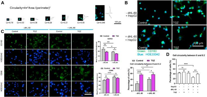
Drug-induced liver injury is a prevalent adverse event associated with pharmaceutical agents. More significantly, there are certain drugs that present severe hepatotoxicity only during the clinical phase, consequently leading to the termination of drug development during clinical trials or the withdrawal from the market after approval. The establishment of an evaluation model that can sensitively manifest such hepatotoxicity has always been a challenging aspect in drug development. In this study, we build a liver-immune-microphysiological-system (LIMPS) to fully demonstrate the liver injury triggered by troglitazone (TGZ), a drug that was withdrawn from the market due to hepatotoxicity. Leveraging the capabilities of organ-on-chip technology allows for the dynamic modulation of cellular immune milieu, as well as the synergistic effects between drugs, hepatocytes and multiple immune cells. Through the LIMPS, we discovered that 1) TGZ can promote neutrophils to adhered hepatocytes, 2) the presence of TGZ enhances the crosstalk between macrophages and neutrophils, 3) the induction of damage in hepatocytes by TGZ at clinically relevant blood concentrations not observed in other experiments, 4) no hepatotoxicity was observed in LIMPS when exposed to rosiglitazone and pioglitazone, structurally similar analogs of TGZ, even at the higher multiples of blood drug concentration levels. As an immune-mediated liver toxicity assessment method, LIMPS is simple to operate and can be used to test multiple drug candidates to detect whether they will cause severe liver toxicity in clinical settings as early as possible.

摘要

药物性肝损伤是一种与药物制剂相关的常见不良事件。更重要的是,某些药物仅在临床阶段才会出现严重的肝毒性,从而导致药物研发在临床试验阶段终止或获批后退出市场。建立一种能够敏感地体现这种肝毒性的评估模型一直是药物研发中的一个具有挑战性的方面。在本研究中,我们构建了一个肝脏 - 免疫 - 微生理系统(LIMPS),以充分展示由曲格列酮(TGZ)引发的肝损伤,曲格列酮是一种因肝毒性而退出市场的药物。利用芯片器官技术的能力可以动态调节细胞免疫环境,以及药物、肝细胞和多种免疫细胞之间的协同作用。通过LIMPS,我们发现:1)TGZ可促进中性粒细胞黏附于肝细胞;2)TGZ的存在增强了巨噬细胞与中性粒细胞之间的相互作用;3)在临床相关血药浓度下,TGZ对肝细胞造成的损伤在其他实验中未观察到;4)当暴露于与TGZ结构相似的罗格列酮和吡格列酮时,即使在血药浓度水平的更高倍数下,LIMPS中也未观察到肝毒性。作为一种免疫介导的肝毒性评估方法,LIMPS操作简单,可用于测试多种候选药物,以尽早检测它们在临床环境中是否会导致严重肝毒性。

https://cdn.ncbi.nlm.nih.gov/pmc/blobs/a435/11169855/f009ac356058/fphar-15-1335836-g001.jpg

文献AI研究员

20分钟写一篇综述,助力文献阅读效率提升50倍。

立即体验

用中文搜PubMed

大模型驱动的PubMed中文搜索引擎

马上搜索

文档翻译

学术文献翻译模型,支持多种主流文档格式。

立即体验