Suppr超能文献

将与自闭症和精神分裂症相关的基因 Cyfip1 的杂合性不足与纹状体-边缘-皮质网络功能障碍和认知灵活性不足联系起来。

Linking haploinsufficiency of the autism- and schizophrenia-associated gene Cyfip1 with striatal-limbic-cortical network dysfunction and cognitive inflexibility.

机构信息

Neuroscience and Mental Health Innovation Institute, Cardiff University, Cardiff, UK.

Division of Psychological Medicine and Clinical Neurosciences (DPMCN), School of Medicine, Cardiff University, Cardiff, UK.

出版信息

Transl Psychiatry. 2024 Jun 14;14(1):256. doi: 10.1038/s41398-024-02969-x.

Abstract

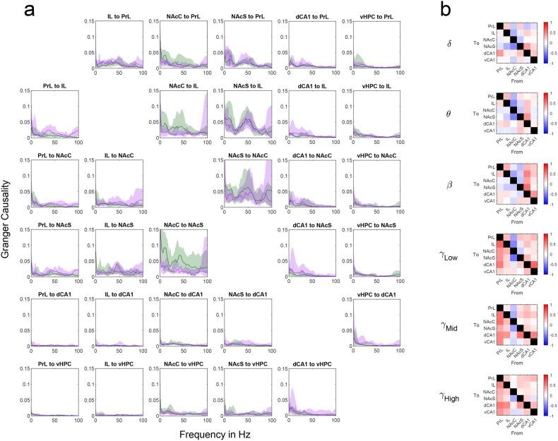
Impaired behavioural flexibility is a core feature of neuropsychiatric disorders and is associated with underlying dysfunction of fronto-striatal circuitry. Reduced dosage of Cyfip1 is a risk factor for neuropsychiatric disorder, as evidenced by its involvement in the 15q11.2 (BP1-BP2) copy number variant: deletion carriers are haploinsufficient for CYFIP1 and exhibit a two- to four-fold increased risk of schizophrenia, autism and/or intellectual disability. Here, we model the contributions of Cyfip1 to behavioural flexibility and related fronto-striatal neural network function using a recently developed haploinsufficient, heterozygous knockout rat line. Using multi-site local field potential (LFP) recordings during resting state, we show that Cyfip1 heterozygous rats (Cyfip1) harbor disrupted network activity spanning medial prefrontal cortex, hippocampal CA1 and ventral striatum. In particular, Cyfip1 rats showed reduced influence of nucleus accumbens and increased dominance of prefrontal and hippocampal inputs, compared to wildtype controls. Adult Cyfip1 rats were able to learn a single cue-response association, yet unable to learn a conditional discrimination task that engages fronto-striatal interactions during flexible pairing of different levers and cue combinations. Together, these results implicate Cyfip1 in development or maintenance of cortico-limbic-striatal network integrity, further supporting the hypothesis that alterations in this circuitry contribute to behavioural inflexibility observed in neuropsychiatric diseases including schizophrenia and autism.

摘要

行为灵活性受损是神经精神疾病的核心特征,与额纹状体回路的潜在功能障碍有关。Cyfip1 剂量减少是神经精神疾病的一个风险因素,这一点可以从其参与 15q11.2(BP1-BP2)拷贝数变异中得到证明:缺失携带者对 CYFIP1 表现为杂合性不足,并且精神分裂症、自闭症和/或智力障碍的风险增加了两到四倍。在这里,我们使用最近开发的杂合性不足的杂合子敲除大鼠品系来模拟 Cyfip1 对行为灵活性和相关额纹状体神经网络功能的贡献。使用休息状态下的多部位局部场电位(LFP)记录,我们表明 Cyfip1 杂合子大鼠(Cyfip1)的网络活动在中前额叶皮层、海马 CA1 和腹侧纹状体之间受到破坏。特别是,与野生型对照相比,Cyfip1 大鼠显示出纹状体核和前额叶和海马输入的优势降低的影响。成年 Cyfip1 大鼠能够学习单一的线索-反应关联,但无法学习条件辨别任务,该任务在不同杠杆和线索组合的灵活配对过程中涉及额纹状体相互作用。总之,这些结果表明 Cyfip1 参与皮质-边缘-纹状体网络完整性的发育或维持,进一步支持了这样的假说,即该电路的改变导致了包括精神分裂症和自闭症在内的神经精神疾病中观察到的行为灵活性受损。

https://cdn.ncbi.nlm.nih.gov/pmc/blobs/cbae/11178837/a5baf5d46bea/41398_2024_2969_Fig1_HTML.jpg

文献检索

告别复杂PubMed语法,用中文像聊天一样搜索,搜遍4000万医学文献。AI智能推荐,让科研检索更轻松。

立即免费搜索

文件翻译

保留排版,准确专业,支持PDF/Word/PPT等文件格式,支持 12+语言互译。

免费翻译文档

深度研究

AI帮你快速写综述,25分钟生成高质量综述,智能提取关键信息,辅助科研写作。

立即免费体验