Suppr超能文献

双特异性磷酸酶22通过抑制表皮生长因子受体/肝细胞生长因子信号通路来抑制肺癌发生。

DUSP22 inhibits lung tumorigenesis by suppression of EGFR/c-Met signaling.

作者信息

Lin Hsiao-Han, Chang Cheng-Wei, Liao Yu-Ting, Yeh Shauh-Der, Lin Hsiu-Ping, Ho Hui-Min, Cheung Chantal Hoi-Yin, Juan Hsueh-Fen, Chen Yi-Rong, Su Yu-Wen, Chen Li-Mei, Tan Tse-Hua, Lin Wen-Jye

机构信息

Immunology Research Center, National Health Research Institutes, Miaoli County, 35053, Taiwan.

Department of Urology, Graduate Institute of Clinical Medicine, Taipei Medical University, Taipei, 110301, Taiwan.

出版信息

Cell Death Discov. 2024 Jun 14;10(1):285. doi: 10.1038/s41420-024-02038-8.

Abstract

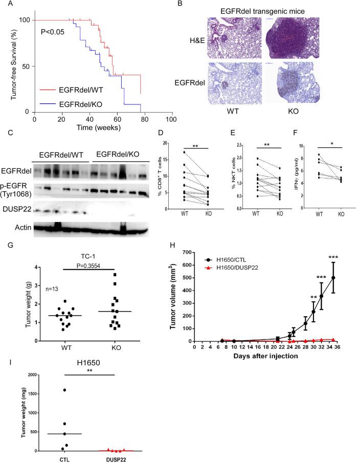
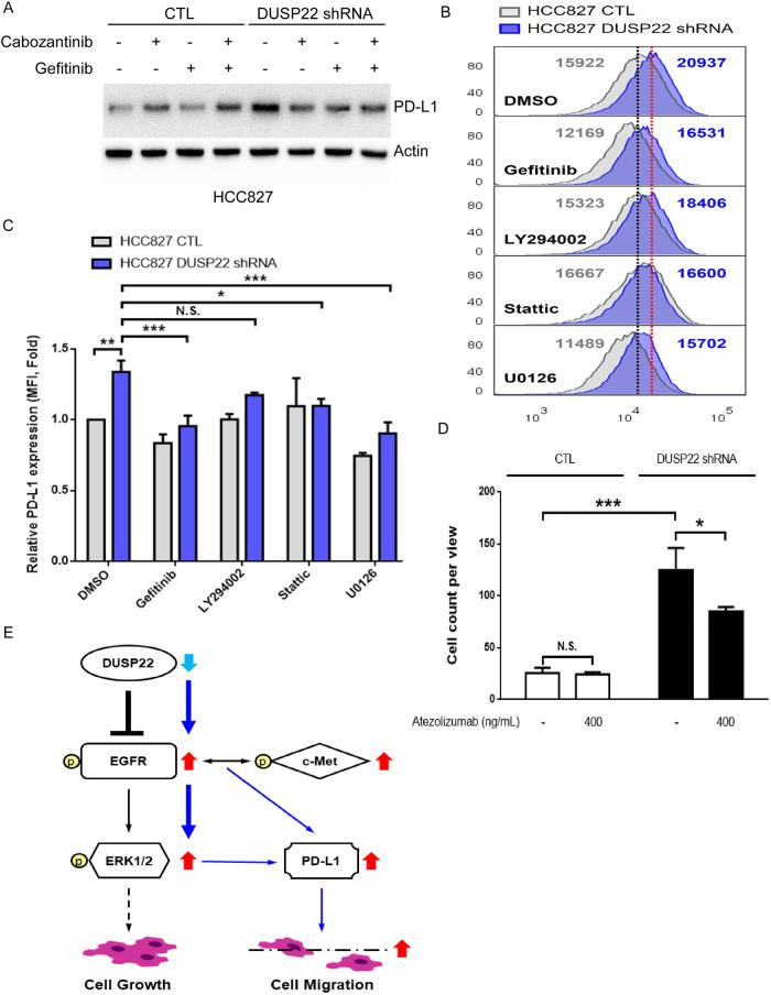
DUSP22, an atypical dual-specificity phosphatase enzyme, plays a significant role in regulating multiple kinase signaling pathways by dephosphorylation. Our study demonstrated that decreased DUSP22 expression is associated with shorter disease-free survival, advanced TNM (tumor, lymph nodes, and metastasis), cancer stage, and higher tumor grade in lung adenocarcinoma (LUAD) patients. Exogenous DUSP22 expression reduces the colony-forming capacity of lung cancer cells and inhibits xenograft tumor growth primarily by targeting EGFR and suppressing its activity through dephosphorylation. Knockdown of DUSP22 using shRNA enhances EGFR dependency in HCC827 lung cancer cells and increases sensitivity to gefitinib, an EGFR inhibitor. Consistently, genetic deletion of DUSP22 enhances EGFRdel (exon 19 deletion)-driven lung tumorigenesis and elevates EGFR activity. Pharmacological inhibition of DUSP22 activates EGFR, ERK1/2, and upregulates downstream PD-L1 expression. Additionally, lentiviral deletion of DUSP22 by shRNA enhances lung cancer cell migration through EGFR/c-Met and PD-L1-dependent pathways. Gefitinib, an EGFR inhibitor, mechanistically suppresses migration induced by DUSP22 deletion and inhibits c-Met activity. Furthermore, cabozantinib, a c-Met inhibitor, reduces migration and attenuates EGFR activation caused by DUSP22 deletion. Collectively, our findings support the hypothesis that loss of DUSP22 function in lung cancer cells confers a survival advantage by augmenting EGFR signaling, leading to increased activation of downstream c-Met, ERK1/2, and PD-L1 axis, ultimately contributing to the progression of advanced lung cancer.

摘要

DUSP22是一种非典型双特异性磷酸酶,通过去磷酸化在调节多种激酶信号通路中发挥重要作用。我们的研究表明,DUSP22表达降低与肺腺癌(LUAD)患者较短的无病生存期、晚期TNM(肿瘤、淋巴结和转移)、癌症分期以及更高的肿瘤分级相关。外源性DUSP22表达降低肺癌细胞的集落形成能力,并主要通过靶向表皮生长因子受体(EGFR)并通过去磷酸化抑制其活性来抑制异种移植肿瘤的生长。使用短发夹RNA(shRNA)敲低DUSP22可增强HCC827肺癌细胞对EGFR的依赖性,并增加对EGFR抑制剂吉非替尼的敏感性。同样,DUSP22的基因缺失增强了EGFR缺失(外显子19缺失)驱动的肺癌发生并提高了EGFR活性。DUSP22的药理学抑制激活EGFR、细胞外信号调节激酶1/2(ERK1/2),并上调下游程序性死亡配体1(PD-L1)的表达。此外,通过shRNA对DUSP22进行慢病毒缺失可通过EGFR/c-间质上皮转化因子(c-Met)和PD-L1依赖性途径增强肺癌细胞迁移。EGFR抑制剂吉非替尼从机制上抑制由DUSP22缺失诱导的迁移并抑制c-Met活性。此外,c-Met抑制剂卡博替尼减少迁移并减弱由DUSP22缺失引起的EGFR激活。总的来说,我们的研究结果支持这样一种假设,即肺癌细胞中DUSP22功能的丧失通过增强EGFR信号传导赋予生存优势,导致下游c-Met、ERK1/2和PD-L1轴的激活增加,最终促进晚期肺癌的进展。

https://cdn.ncbi.nlm.nih.gov/pmc/blobs/9a4e/11178881/c39d3d218b38/41420_2024_2038_Fig1_HTML.jpg

文献检索

告别复杂PubMed语法,用中文像聊天一样搜索,搜遍4000万医学文献。AI智能推荐,让科研检索更轻松。

立即免费搜索

文件翻译

保留排版,准确专业,支持PDF/Word/PPT等文件格式,支持 12+语言互译。

免费翻译文档

深度研究

AI帮你快速写综述,25分钟生成高质量综述,智能提取关键信息,辅助科研写作。

立即免费体验