Drug Discovery Biology, Monash Institute of Pharmaceutical Sciences, Monash University, 381 Royal Parade, Parkville, VIC 3052, Australia.
Baker Heart & Diabetes Institute, 75 Commercial Rd, Melbourne, VIC 3004, Australia.
Cardiovasc Res. 2024 Sep 21;120(11):1336-1350. doi: 10.1093/cvr/cvae103.
Formylpeptide receptors (FPRs) play a critical role in the regulation of inflammation, an important driver of hypertension-induced end-organ damage. We have previously reported that the biased FPR small-molecule agonist, compound17b (Cmpd17b), is cardioprotective against acute, severe inflammatory insults. Here, we reveal the first compelling evidence of the therapeutic potential of this novel FPR agonist against a longer-term, sustained inflammatory insult, i.e. hypertension-induced end-organ damage. The parallels between the murine and human hypertensive proteome were also investigated.
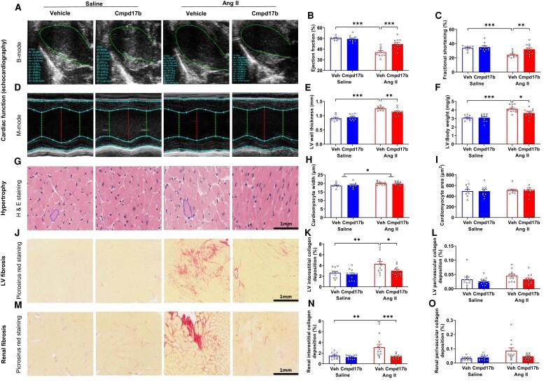
The hypertensive response to angiotensin II (Ang II, 0.7 mg/kg/day, s.c.) was attenuated by Cmpd17b (50 mg/kg/day, i.p.). Impairments in cardiac and vascular function assessed via echocardiography were improved by Cmpd17b in hypertensive mice. This functional improvement was accompanied by reduced cardiac and aortic fibrosis and vascular calcification. Cmpd17b also attenuated Ang II-induced increased cardiac mitochondrial complex 2 respiration. Proteomic profiling of cardiac and aortic tissues and cells, using label-free nano-liquid chromatography with high-sensitivity mass spectrometry, detected and quantified ∼6000 proteins. We report hypertension-impacted protein clusters associated with dysregulation of inflammatory, mitochondrial, and calcium responses, as well as modified networks associated with cardiovascular remodelling, contractility, and structural/cytoskeletal organization. Cmpd17b attenuated hypertension-induced dysregulation of multiple proteins in mice, and of these, ∼110 proteins were identified as similarly dysregulated in humans suffering from adverse aortic remodelling and cardiac hypertrophy.
We have demonstrated, for the first time, that the FPR agonist Cmpd17b powerfully limits hypertension-induced end-organ damage, consistent with proteome networks, supporting development of pro-resolution FPR-based therapeutics for treatment of systemic hypertension complications.
形式肽受体 (FPRs) 在炎症调节中发挥关键作用,炎症是高血压引起的靶器官损伤的重要驱动因素。我们之前报道过,偏向性 FPR 小分子激动剂化合物 17b (Cmpd17b) 对急性、严重的炎症损伤具有心脏保护作用。在这里,我们首次提供了令人信服的证据,证明这种新型 FPR 激动剂在更长期、持续的炎症刺激下,即高血压引起的靶器官损伤方面具有治疗潜力。还研究了小鼠和人类高血压蛋白质组之间的相似性。
血管紧张素 II (Ang II,0.7mg/kg/天,皮下注射) 引起的高血压反应被 Cmpd17b (50mg/kg/天,腹腔注射) 减弱。通过超声心动图评估的心脏和血管功能障碍在高血压小鼠中得到改善。这种功能改善伴随着心脏和主动脉纤维化以及血管钙化的减少。Cmpd17b 还减弱了 Ang II 诱导的心脏线粒体复合物 2呼吸增加。使用无标记纳米液相色谱与高灵敏度质谱对心脏和主动脉组织和细胞进行蛋白质组学分析,检测和定量了约 6000 种蛋白质。我们报告了与炎症、线粒体和钙反应失调以及与心血管重塑、收缩性和结构/细胞骨架组织相关的网络改变相关的高血压影响蛋白簇。Cmpd17b 减弱了高血压引起的小鼠多种蛋白质的失调,其中约 110 种蛋白质在患有不良主动脉重塑和心脏肥大的人类中被鉴定为同样失调。
我们首次证明,FPR 激动剂 Cmpd17b 有力地限制了高血压引起的靶器官损伤,与蛋白质组网络一致,支持开发基于分辨率的 FPR 治疗药物治疗系统性高血压并发症。