Suppr超能文献

糖脂代谢紊乱激活衰老 TSCs 中的 CXCL13-CXCR5 轴促进异位骨化。

Disturbed glycolipid metabolism activates CXCL13-CXCR5 axis in senescent TSCs to promote heterotopic ossification.

机构信息

Department of Plastic Surgery, Zhujiang Hospital, Southern Medical University, Guangzhou, 510515, China.

Department of Breast Surgery, Affiliated Cancer Hospital & Institute of Guangzhou Medical University, Guangzhou, 510095, China.

出版信息

Cell Mol Life Sci. 2024 Jun 17;81(1):265. doi: 10.1007/s00018-024-05302-3.

Abstract

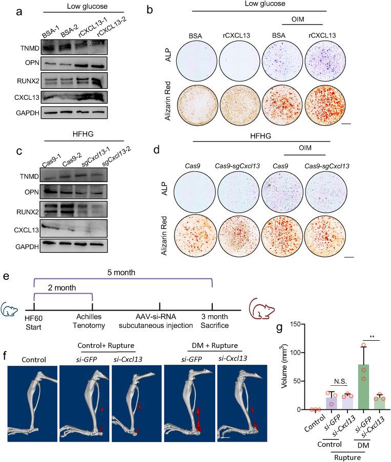
Heterotopic ossification (HO) occurs as a common complication after injury, while its risk factor and mechanism remain unclear, which restricts the development of pharmacological treatment. Clinical research suggests that diabetes mellitus (DM) patients are prone to developing HO in the tendon, but solid evidence and mechanical research are still needed. Here, we combined the clinical samples and the DM mice model to identify that disordered glycolipid metabolism aggravates the senescence of tendon-derived stem cells (TSCs) and promotes osteogenic differentiation. Then, combining the RNA-seq results of the aging tendon, we detected the abnormally activated autocrine CXCL13-CXCR5 axis in TSCs cultured in a high fat, high glucose (HFHG) environment and also in the aged tendon. Genetic inhibition of CXCL13 successfully alleviated HO formation in DM mice, providing a potential therapeutic target for suppressing HO formation in DM patients after trauma or surgery.

摘要

异位骨化(HO)是一种常见的损伤后并发症,但其风险因素和机制尚不清楚,这限制了药物治疗的发展。临床研究表明,糖尿病(DM)患者易在肌腱中发生 HO,但仍需要确凿的证据和机械研究。在这里,我们结合临床样本和 DM 小鼠模型,发现糖脂代谢紊乱会加重肌腱源性干细胞(TSCs)的衰老,并促进成骨分化。然后,结合老化肌腱的 RNA-seq 结果,我们在高糖高脂(HFHG)环境中培养 TSCs 时以及在老化肌腱中检测到异常激活的自分泌 CXCL13-CXCR5 轴。CXCL13 的基因抑制成功缓解了 DM 小鼠的 HO 形成,为抑制创伤或手术后 DM 患者的 HO 形成提供了一个潜在的治疗靶点。

https://cdn.ncbi.nlm.nih.gov/pmc/blobs/30ff/11335191/c73184ce80cc/18_2024_5302_Fig1_HTML.jpg

文献检索

告别复杂PubMed语法,用中文像聊天一样搜索,搜遍4000万医学文献。AI智能推荐,让科研检索更轻松。

立即免费搜索

文件翻译

保留排版,准确专业,支持PDF/Word/PPT等文件格式,支持 12+语言互译。

免费翻译文档

深度研究

AI帮你快速写综述,25分钟生成高质量综述,智能提取关键信息,辅助科研写作。

立即免费体验