Suppr超能文献

羰基还原酶1在卵巢癌细胞中的过表达抑制增殖并激活真核起始因子2信号通路。

Overexpression of carbonyl reductase 1 in ovarian cancer cells suppresses proliferation and activates the eIF2 signaling pathway.

作者信息

Kadonosawa Yuka, Yokoyama Minako, Tatara Yota, Fujita Toshitsugu, Yokoyama Yoshihito

机构信息

Department of Obstetrics and Gynecology, Hirosaki University Graduate School of Medicine, Hirosaki, Aomori 036-8562, Japan.

Department of Stress Response Science, Center for Advanced Medical Research, Hirosaki University Graduate School of Medicine, Hirosaki, Aomori 036-8562, Japan.

出版信息

Oncol Lett. 2024 Jun 5;28(2):359. doi: 10.3892/ol.2024.14492. eCollection 2024 Aug.

Abstract

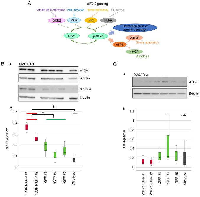
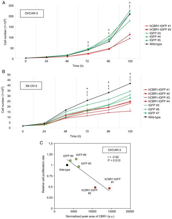
High expression of carbonyl reductase 1 (CBR1) protein in ovarian cancer cells inhibits tumor growth and metastasis. However, the underlying mechanism is unknown. To investigate the mechanism by which CBR1 suppresses tumor growth, the present study generated ovarian cancer cells that constitutively overexpress human CBR1 (hCBR1) protein. Ovarian cancer cell lines (OVCAR-3 and SK-OV-3) were transfected with a plasmid encoding hCBR1, followed by selection with G418 to isolate hCBR1-overexpressing lines. The proliferation rates of hCBR1-overexpressing cells were then compared with those of negative control and wild-type cells. Overexpression of hCBR1 led to significant inhibition of proliferation (P<0.05). Subsequently, to investigate changes in intracellular signaling pathways, cellular proteins were extracted and subjected to proteome analysis using liquid chromatography followed by mass spectrometry. There was an inverse correlation between CBR1 protein expression and cell proliferation. In addition, Ingenuity Pathway Analysis of hCBR1-overexpressing cell lines was performed, which revealed changes in the expression of proteins involved in signaling pathways related to growth regulation. Of these, the eukaryotic translation initiation factor 2 (eIF2) signaling pathway was upregulated most prominently. Thus, alterations in multiple tumor-related signaling pathways, including eIF2 signaling, may lead to growth suppression. Taken together, the present data may lead to the development of new drugs that target CBR1 and related signaling pathways, thereby improving outcomes for patients with ovarian cancer.

摘要

羰基还原酶1(CBR1)蛋白在卵巢癌细胞中的高表达可抑制肿瘤生长和转移。然而,其潜在机制尚不清楚。为了研究CBR1抑制肿瘤生长的机制,本研究构建了组成型过表达人CBR1(hCBR1)蛋白的卵巢癌细胞。用编码hCBR1的质粒转染卵巢癌细胞系(OVCAR-3和SK-OV-3),随后用G418筛选以分离hCBR1过表达细胞系。然后将hCBR1过表达细胞的增殖率与阴性对照和野生型细胞的增殖率进行比较。hCBR1的过表达导致增殖显著抑制(P<0.05)。随后,为了研究细胞内信号通路的变化,提取细胞蛋白并使用液相色谱-质谱联用进行蛋白质组分析。CBR1蛋白表达与细胞增殖呈负相关。此外,对hCBR1过表达细胞系进行了Ingenuity通路分析,结果显示与生长调节相关的信号通路中涉及的蛋白质表达发生了变化。其中,真核翻译起始因子2(eIF2)信号通路上调最为显著。因此,包括eIF2信号在内的多种肿瘤相关信号通路的改变可能导致生长抑制。综上所述,本研究数据可能会促成靶向CBR1及相关信号通路的新药研发,从而改善卵巢癌患者的治疗效果。

https://cdn.ncbi.nlm.nih.gov/pmc/blobs/8916/11177172/beaf8f46c0c3/ol-28-02-14492-g00.jpg

文献AI研究员

20分钟写一篇综述,助力文献阅读效率提升50倍。

立即体验

用中文搜PubMed

大模型驱动的PubMed中文搜索引擎

马上搜索

文档翻译

学术文献翻译模型,支持多种主流文档格式。

立即体验